Suppr超能文献

硫氧还蛋白还原酶和蛋白酶体的双重抑制是乳癌细胞中金诺芬诱导paraptosis 所必需的。

Dual inhibition of thioredoxin reductase and proteasome is required for auranofin-induced paraptosis in breast cancer cells.

机构信息

Department of Biochemistry and Molecular Biology, Ajou University School of Medicine, Suwon, 16499, Korea.

Department of Biomedical Sciences, Ajou University Graduate School of Medicine, Suwon, 16499, Korea.

出版信息

Cell Death Dis. 2023 Jan 19;14(1):42. doi: 10.1038/s41419-023-05586-6.

Abstract

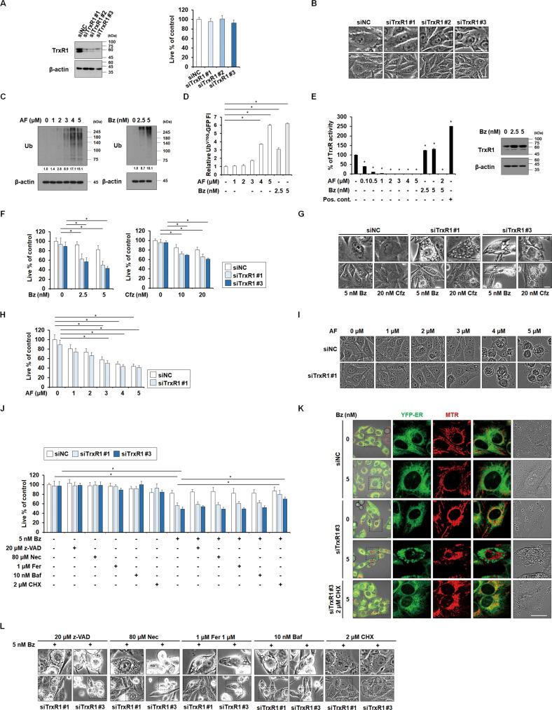
Auranofin (AF), a gold (I)-containing phosphine compound, is being investigated for oncological application as a repurposed drug. We show here that 45 µM AF induces paraptosis, a non-apoptotic cell death mode characterized by dilation of the endoplasmic reticulum (ER) and mitochondria, in breast cancer cells. Although the covalent inhibition of thioredoxin reductase (TrxR), an enzyme that critically controls intracellular redox homeostasis, is considered the primary mechanism of AF's anticancer activity, knockdown of TrxR1 did not induce paraptosis. Instead, both TrxR1 knockdown plus the proteasome inhibitor (PI), bortezomib (Bz), and 2 μM AF plus Bz induced paraptosis, thereby mimicking the effect of 5 μM AF. These results suggest that the paraptosis induced by 5 μM AF requires the inhibition of both TrxR1 and proteasome. We found that TrxR1 knockdown/Bz or subtoxic doses of AF and Bz induced paraptosis selectively in breast cancer cells, sparing non-transformed MCF10A cells, whereas 45 μM AF killed both cancer and MCF10A cells. GSH depletion was found to be more critical than ROS generation for the paraptosis induced by dual TrxR1/proteasome inhibition. In this process, the ATF4/CHAC1 (glutathione-specific gamma-glutamylcyclotransferase 1) axis leads to GSH degradation, contributing to proteotoxic stress possibly due to the accumulation of misfolded thiol-containing proteins. These results suggest that the paraptosis-inducing strategy of AF plus a PI may provide an effective therapeutic strategy against pro-apoptotic therapy-resistant cancers and reduce the potential side effects associated with high-dose AF.

摘要

金(I)-膦化合物金诺芬(AF)正在作为一种重新定位药物用于肿瘤学应用的研究中。我们在这里表明,4-5μM 的 AF 诱导乳腺癌细胞发生非凋亡性细胞死亡模式的细胞凋亡,其特征为内质网(ER)和线粒体扩张。尽管认为硫氧还蛋白还原酶(TrxR)的共价抑制是 AF 抗癌活性的主要机制,该酶对细胞内氧化还原稳态至关重要,但 TrxR1 的敲低并未诱导细胞凋亡。相反,TrxR1 敲低加蛋白酶体抑制剂(PI)硼替佐米(Bz)以及 2μM AF 加 Bz 诱导细胞凋亡,从而模拟了 5μM AF 的作用。这些结果表明,5μM AF 诱导的细胞凋亡需要同时抑制 TrxR1 和蛋白酶体。我们发现,TrxR1 敲低/Bz 或亚毒性剂量的 AF 和 Bz 选择性地在乳腺癌细胞中诱导细胞凋亡,而不影响非转化的 MCF10A 细胞,而 4-5μM AF 则杀死癌细胞和 MCF10A 细胞。发现与 ROS 生成相比,谷胱甘肽耗竭对于双 TrxR1/蛋白酶体抑制诱导的细胞凋亡更为关键。在此过程中,ATF4/CHAC1(谷胱甘肽特异性γ-谷氨酰环转移酶 1)轴导致谷胱甘肽降解,导致可能由于含有错误折叠巯基的蛋白质积累而导致的蛋白毒性应激。这些结果表明,AF 加 PI 的细胞凋亡诱导策略可能为对抗促凋亡治疗耐药性癌症提供有效的治疗策略,并降低与高剂量 AF 相关的潜在副作用。

https://cdn.ncbi.nlm.nih.gov/pmc/blobs/a6aa/9852458/57a31f15511d/41419_2023_5586_Fig1_HTML.jpg

文献AI研究员

20分钟写一篇综述,助力文献阅读效率提升50倍。

立即体验

用中文搜PubMed

大模型驱动的PubMed中文搜索引擎

马上搜索

文档翻译

学术文献翻译模型,支持多种主流文档格式。

立即体验