• 文献检索
  • 文档翻译
  • 深度研究
  • 学术资讯
  • Suppr Zotero 插件Zotero 插件
  • 邀请有礼
  • 套餐&价格
  • 历史记录
应用&插件
Suppr Zotero 插件Zotero 插件浏览器插件Mac 客户端Windows 客户端微信小程序
定价
高级版会员购买积分包购买API积分包
服务
文献检索文档翻译深度研究API 文档MCP 服务
关于我们
关于 Suppr公司介绍联系我们用户协议隐私条款
关注我们

Suppr 超能文献

核心技术专利:CN118964589B侵权必究
粤ICP备2023148730 号-1Suppr @ 2026

文献检索

告别复杂PubMed语法,用中文像聊天一样搜索,搜遍4000万医学文献。AI智能推荐,让科研检索更轻松。

立即免费搜索

文件翻译

保留排版,准确专业,支持PDF/Word/PPT等文件格式,支持 12+语言互译。

免费翻译文档

深度研究

AI帮你快速写综述,25分钟生成高质量综述,智能提取关键信息,辅助科研写作。

立即免费体验

单细胞分析比较原发晚期肺腺癌与脑转移瘤肿瘤微环境,以及机器学习算法预测免疫治疗反应。

Single-Cell Profiling Comparisons of Tumor Microenvironment between Primary Advanced Lung Adenocarcinomas and Brain Metastases and Machine Learning Algorithms in Predicting Immunotherapeutic Responses.

机构信息

Department of Thoracic Oncology, Cancer Center, and Laboratory of Clinical Cell Therapy, West China Hospital, Sichuan University, Chengdu 610041, China.

Department of Cancer Center, West China Hospital, Sichuan University, Chengdu 610041, China.

出版信息

Biomolecules. 2023 Jan 16;13(1):185. doi: 10.3390/biom13010185.

DOI:10.3390/biom13010185
PMID:36671569
原文链接:https://pmc.ncbi.nlm.nih.gov/articles/PMC9855438/
Abstract

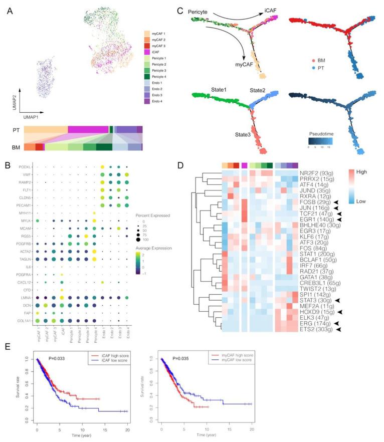
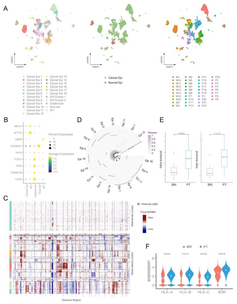
Brain metastasis (BM) occurs commonly in patients with lung adenocarcinomas. Limited evidence indicates safety and efficacy of immunotherapy for this metastatic tumor, though immune checkpoint blockade has become the front-line treatment for primary advanced non-small cell lung cancer. We aim to comprehensively compare tumor microenvironments (TME) between primary tumors (PT) and BM at single-cell resolution. Single-cell RNA transcriptomics from tumor samples of PT (N = 23) and BM (N = 16) and bulk sequencing data were analyzed to explore potential differences in immunotherapeutic efficacy between PT and BM of lung adenocarcinomas. Multiple machine learning algorithms were used to develop and validate models that predict responses to immunotherapy using the external cohorts. We found obviously less infiltration of immune cells in BM than PT, characterized specifically by deletion of anti-cancer CD8+ Trm cells and more dysfunctional CD8+ Tem cells in BM tumors. Meanwhile, macrophages and dendritic cells within BM demonstrated more pro-tumoral and anti-inflammatory effects, represented by distinct distribution and function of SPP1+ and C1Qs+ tumor-associated microphages, and inhibited antigen presentation capacity and HLA-I gene expression, respectively. Besides, we also found the lack of inflammatory-like CAFs and enrichment of pericytes within BM tumors, which may be critical factors in shaping inhibitory TME. Cell communication analysis further revealed mechanisms of the immunosuppressive effects associated with the activation of some unfavorable pathways, such as TGFβ signaling, highlighting the important roles of stromal cells in the anti-inflammatory microenvironment, especially specific pericytes. Furthermore, pericyte-related genes were identified to optimally predict immunotherapeutic responses by machine learning models with great predictive performance. Overall, various factors contribute to the immunosuppressive TME within BM tumors, represented by the lack of critical anti-cancer immune cells. Meanwhile, pericytes may help shape the TME and targeting the associated mechanisms may enhance immunotherapy efficacy for BM tumors in patients with lung adenocarcinomas.

摘要

脑转移(BM)在肺腺癌患者中很常见。有限的证据表明免疫疗法治疗这种转移性肿瘤是安全有效的,尽管免疫检查点阻断已成为原发性晚期非小细胞肺癌的一线治疗方法。我们旨在全面比较原发肿瘤(PT)和 BM 的肿瘤微环境(TME)在单细胞分辨率下的差异。分析了来自 PT(N=23)和 BM(N=16)肿瘤样本的单细胞 RNA 转录组学和批量测序数据,以探索肺腺癌 PT 和 BM 之间免疫治疗疗效的潜在差异。使用外部队列,使用多种机器学习算法开发和验证了预测免疫治疗反应的模型。我们发现 BM 中免疫细胞的浸润明显少于 PT,其特征是 BM 肿瘤中抗癌 CD8+Trm 细胞缺失和更多功能失调的 CD8+ Tem 细胞。同时,BM 中的巨噬细胞和树突状细胞表现出更强的促肿瘤和抗炎作用,分别表现为 SPP1+和 C1Qs+肿瘤相关巨噬细胞的独特分布和功能,以及抑制抗原呈递能力和 HLA-I 基因表达。此外,我们还发现 BM 肿瘤中缺乏炎症样 CAFs 和富含周细胞,这可能是塑造抑制性 TME 的关键因素。细胞通讯分析进一步揭示了与某些不利途径(如 TGFβ 信号通路)激活相关的免疫抑制作用的机制,突出了基质细胞在抗炎微环境中的重要作用,特别是特定的周细胞。此外,通过具有出色预测性能的机器学习模型,确定了与周细胞相关的基因,以最佳预测免疫治疗反应。总的来说,各种因素导致 BM 肿瘤内的免疫抑制性 TME,表现为缺乏关键的抗癌免疫细胞。同时,周细胞可能有助于塑造 TME,针对相关机制可能会增强肺腺癌患者 BM 肿瘤的免疫治疗效果。

https://cdn.ncbi.nlm.nih.gov/pmc/blobs/6e5c/9855438/50dda12cde82/biomolecules-13-00185-g007.jpg
https://cdn.ncbi.nlm.nih.gov/pmc/blobs/6e5c/9855438/63e2f23d2fbb/biomolecules-13-00185-g001.jpg
https://cdn.ncbi.nlm.nih.gov/pmc/blobs/6e5c/9855438/21960258cbc5/biomolecules-13-00185-g002.jpg
https://cdn.ncbi.nlm.nih.gov/pmc/blobs/6e5c/9855438/610093ea7e6e/biomolecules-13-00185-g003.jpg
https://cdn.ncbi.nlm.nih.gov/pmc/blobs/6e5c/9855438/80abd85e1565/biomolecules-13-00185-g004.jpg
https://cdn.ncbi.nlm.nih.gov/pmc/blobs/6e5c/9855438/6f988d8459a7/biomolecules-13-00185-g005.jpg
https://cdn.ncbi.nlm.nih.gov/pmc/blobs/6e5c/9855438/b4e999175741/biomolecules-13-00185-g006.jpg
https://cdn.ncbi.nlm.nih.gov/pmc/blobs/6e5c/9855438/50dda12cde82/biomolecules-13-00185-g007.jpg
https://cdn.ncbi.nlm.nih.gov/pmc/blobs/6e5c/9855438/63e2f23d2fbb/biomolecules-13-00185-g001.jpg
https://cdn.ncbi.nlm.nih.gov/pmc/blobs/6e5c/9855438/21960258cbc5/biomolecules-13-00185-g002.jpg
https://cdn.ncbi.nlm.nih.gov/pmc/blobs/6e5c/9855438/610093ea7e6e/biomolecules-13-00185-g003.jpg
https://cdn.ncbi.nlm.nih.gov/pmc/blobs/6e5c/9855438/80abd85e1565/biomolecules-13-00185-g004.jpg
https://cdn.ncbi.nlm.nih.gov/pmc/blobs/6e5c/9855438/6f988d8459a7/biomolecules-13-00185-g005.jpg
https://cdn.ncbi.nlm.nih.gov/pmc/blobs/6e5c/9855438/b4e999175741/biomolecules-13-00185-g006.jpg
https://cdn.ncbi.nlm.nih.gov/pmc/blobs/6e5c/9855438/50dda12cde82/biomolecules-13-00185-g007.jpg

相似文献

1
Single-Cell Profiling Comparisons of Tumor Microenvironment between Primary Advanced Lung Adenocarcinomas and Brain Metastases and Machine Learning Algorithms in Predicting Immunotherapeutic Responses.单细胞分析比较原发晚期肺腺癌与脑转移瘤肿瘤微环境,以及机器学习算法预测免疫治疗反应。
Biomolecules. 2023 Jan 16;13(1):185. doi: 10.3390/biom13010185.
2
Integrating bulk-RNA sequencing and single-cell sequencing analyses to characterize adenosine-enriched tumor microenvironment landscape and develop an adenosine-related prognostic signature predicting immunotherapy in lung adenocarcinoma.整合 bulk-RNA 测序和单细胞测序分析,以描绘富含腺苷的肿瘤微环境景观,并开发一个与腺苷相关的预后标志物,用于预测肺腺癌的免疫治疗反应。
Funct Integr Genomics. 2024 Jan 24;24(1):19. doi: 10.1007/s10142-023-01281-z.
3
Comprehensive Analysis of Lung Adenocarcinoma and Brain Metastasis through Integrated Single-Cell Transcriptomics.通过整合单细胞转录组学对肺腺癌和脑转移进行综合分析。
Int J Mol Sci. 2024 Mar 28;25(7):3779. doi: 10.3390/ijms25073779.
4
Single-cell RNA sequencing reveals the effects of anti-PD-L1 therapy on 3LL lung cancer model and its tumor microenvironment.单细胞 RNA 测序揭示抗 PD-L1 治疗对 3LL 肺癌模型及其肿瘤微环境的影响。
Med Oncol. 2023 Aug 31;40(10):285. doi: 10.1007/s12032-023-02156-w.
5
Immunotherapy in NSCLC patients with brain metastases. Understanding brain tumor microenvironment and dissecting outcomes from immune checkpoint blockade in the clinic.非小细胞肺癌脑转移患者的免疫治疗。了解脑肿瘤微环境并剖析临床免疫检查点阻断治疗的结果。
Cancer Treat Rev. 2020 Sep;89:102067. doi: 10.1016/j.ctrv.2020.102067. Epub 2020 Jul 7.
6
Innate immune activation by checkpoint inhibition in human patient-derived lung cancer tissues.在人源肺癌组织中,通过检查点抑制激活固有免疫。
Elife. 2021 Aug 18;10:e69578. doi: 10.7554/eLife.69578.
7
Heterogeneity of tumor immune microenvironment of EGFR/ALK-positive tumors versus EGFR/ALK-negative tumors in resected brain metastases from lung adenocarcinoma.肺腺癌脑转移切除标本中 EGFR/ALK 阳性肿瘤与 EGFR/ALK 阴性肿瘤的肿瘤免疫微环境异质性。
J Immunother Cancer. 2023 Mar;11(3). doi: 10.1136/jitc-2022-006243.
8
Blocking LTB signaling-mediated TAMs recruitment by Rhizoma Coptidis sensitizes lung cancer to immunotherapy.黄连阻断 LTB 信号介导的 TAMs 募集作用可增强肺癌对免疫治疗的敏感性。
Phytomedicine. 2023 Oct;119:154968. doi: 10.1016/j.phymed.2023.154968. Epub 2023 Jul 22.
9
Integration of multiple key molecules in lung adenocarcinoma identifies prognostic and immunotherapeutic relevant gene signatures.肺腺癌中多个关键分子的整合鉴定出与预后和免疫治疗相关的基因特征。
Int Immunopharmacol. 2020 Jun;83:106477. doi: 10.1016/j.intimp.2020.106477. Epub 2020 Apr 8.
10
Single-cell transcriptome analysis revealed a suppressive tumor immune microenvironment in EGFR mutant lung adenocarcinoma.单细胞转录组分析揭示了 EGFR 突变型肺腺癌中抑制性的肿瘤免疫微环境。
J Immunother Cancer. 2022 Jan;10(2). doi: 10.1136/jitc-2021-003534.

引用本文的文献

1
Research progress of anti-angiogenic therapy combined with immunotherapy and radiotherapy for the treatment of brain metastases in non-small cell lung cancer (Review).抗血管生成疗法联合免疫疗法及放射疗法治疗非小细胞肺癌脑转移的研究进展(综述)
Oncol Lett. 2025 Jul 8;30(3):434. doi: 10.3892/ol.2025.15180. eCollection 2025 Sep.
2
Blood-brain barrier alterations as an initiator of brain metastasis from lung cancer: a new take on an old story.血脑屏障改变作为肺癌脑转移的启动因素:旧故事新视角
Cancer Gene Ther. 2025 Jun 2. doi: 10.1038/s41417-025-00916-6.
3
Pericytes in hematogenous metastasis: mechanistic insights and therapeutic approaches.

本文引用的文献

1
Roles of natural killer cells in immunity to cancer, and applications to immunotherapy.自然杀伤细胞在癌症免疫中的作用及其在免疫治疗中的应用。
Nat Rev Immunol. 2023 Feb;23(2):90-105. doi: 10.1038/s41577-022-00732-1. Epub 2022 May 30.
2
Single-cell transcriptome analysis revealed a suppressive tumor immune microenvironment in EGFR mutant lung adenocarcinoma.单细胞转录组分析揭示了 EGFR 突变型肺腺癌中抑制性的肿瘤免疫微环境。
J Immunother Cancer. 2022 Jan;10(2). doi: 10.1136/jitc-2021-003534.
3
The initial expression alterations occurring to transcription factors during the formation of breast cancer: Evidence from bioinformatics.
血行转移中的周细胞:机制见解与治疗方法
Cell Oncol (Dordr). 2025 May 20. doi: 10.1007/s13402-025-01073-6.
4
Artificial intelligence in lung cancer: current applications, future perspectives, and challenges.人工智能在肺癌中的应用:当前应用、未来展望及挑战
Front Oncol. 2024 Dec 23;14:1486310. doi: 10.3389/fonc.2024.1486310. eCollection 2024.
5
Metastatic brain tumors: from development to cutting-edge treatment.转移性脑肿瘤:从发展到前沿治疗
MedComm (2020). 2024 Dec 20;6(1):e70020. doi: 10.1002/mco2.70020. eCollection 2025 Jan.
6
Systems immunology insights into brain metastasis.系统免疫学对脑转移的见解。
Trends Immunol. 2024 Nov;45(11):903-916. doi: 10.1016/j.it.2024.09.010. Epub 2024 Oct 22.
7
Comprehensive integrated single-cell RNA sequencing analysis of brain metastasis and glioma microenvironment: Contrasting heterogeneity landscapes.脑转移瘤和胶质瘤微环境的综合单细胞 RNA 测序分析:对比异质性景观。
PLoS One. 2024 Jul 26;19(7):e0306220. doi: 10.1371/journal.pone.0306220. eCollection 2024.
8
A Pathologically Friendly Strategy for Determining the Organ-specific Spatial Tumor Microenvironment Topology in Lung Adenocarcinoma Through the Integration of snRandom-seq and Imaging Mass Cytometry.通过 snRandom-seq 和成像质谱细胞术的整合,提出一种病理性友好的策略来确定肺腺癌中器官特异性空间肿瘤微环境拓扑结构。
Adv Sci (Weinh). 2024 Jul;11(26):e2308892. doi: 10.1002/advs.202308892. Epub 2024 Apr 29.
乳腺癌形成过程中转录因子的初始表达变化:来自生物信息学的证据。
Cancer Med. 2022 Mar;11(5):1371-1395. doi: 10.1002/cam4.4545. Epub 2022 Jan 17.
4
Multicellular Effects of STAT3 in Non-small Cell Lung Cancer: Mechanistic Insights and Therapeutic Opportunities.STAT3在非小细胞肺癌中的多细胞效应:机制洞察与治疗机遇
Cancers (Basel). 2021 Dec 11;13(24):6228. doi: 10.3390/cancers13246228.
5
CREM Is Correlated With Immune-Suppressive Microenvironment and Predicts Poor Prognosis in Gastric Adenocarcinoma.CREM与免疫抑制微环境相关,并预测胃腺癌预后不良。
Front Cell Dev Biol. 2021 Dec 6;9:697748. doi: 10.3389/fcell.2021.697748. eCollection 2021.
6
Investigating immune and non-immune cell interactions in head and neck tumors by single-cell RNA sequencing.通过单细胞 RNA 测序研究头颈部肿瘤中的免疫和非免疫细胞相互作用。
Nat Commun. 2021 Dec 17;12(1):7338. doi: 10.1038/s41467-021-27619-4.
7
Pan-cancer single-cell landscape of tumor-infiltrating T cells.泛癌种肿瘤浸润 T 细胞单细胞全景分析。
Science. 2021 Dec 17;374(6574):abe6474. doi: 10.1126/science.abe6474.
8
Single-cell RNA sequencing reveals distinct tumor microenvironmental patterns in lung adenocarcinoma.单细胞 RNA 测序揭示肺腺癌中独特的肿瘤微环境模式。
Oncogene. 2021 Dec;40(50):6748-6758. doi: 10.1038/s41388-021-02054-3. Epub 2021 Oct 18.
9
The role of delta-like non-canonical Notch ligand 1 (DLK1) in cancer.类三角洲非经典Notch配体1(DLK1)在癌症中的作用。
Endocr Relat Cancer. 2021 Oct 15;28(12):R271-R287. doi: 10.1530/ERC-21-0208.
10
clusterProfiler 4.0: A universal enrichment tool for interpreting omics data.clusterProfiler 4.0:用于解释组学数据的通用富集工具。
Innovation (Camb). 2021 Jul 1;2(3):100141. doi: 10.1016/j.xinn.2021.100141. eCollection 2021 Aug 28.