• 文献检索
  • 文档翻译
  • 深度研究
  • 学术资讯
  • Suppr Zotero 插件Zotero 插件
  • 邀请有礼
  • 套餐&价格
  • 历史记录
应用&插件
Suppr Zotero 插件Zotero 插件浏览器插件Mac 客户端Windows 客户端微信小程序
定价
高级版会员购买积分包购买API积分包
服务
文献检索文档翻译深度研究API 文档MCP 服务
关于我们
关于 Suppr公司介绍联系我们用户协议隐私条款
关注我们

Suppr 超能文献

核心技术专利:CN118964589B侵权必究
粤ICP备2023148730 号-1Suppr @ 2026

文献检索

告别复杂PubMed语法,用中文像聊天一样搜索,搜遍4000万医学文献。AI智能推荐,让科研检索更轻松。

立即免费搜索

文件翻译

保留排版,准确专业,支持PDF/Word/PPT等文件格式,支持 12+语言互译。

免费翻译文档

深度研究

AI帮你快速写综述,25分钟生成高质量综述,智能提取关键信息,辅助科研写作。

立即免费体验

萝卜硫素通过激活 AMPK/NFE2L2 信号通路抑制山羊乳腺上皮细胞中 HO 诱导的氧化应激和细胞凋亡。

Sulforaphane Suppresses HO-Induced Oxidative Stress and Apoptosis via the Activation of AMPK/NFE2L2 Signaling Pathway in Goat Mammary Epithelial Cells.

机构信息

Department of Clinical Veterinary Medicine, College of Veterinary Medicine, Northwest A&F University, Yangling 712100, China.

Key Laboratory of Animal Biotechnology of the Ministry of Agriculture, Northwest A&F University, Yangling 712100, China.

出版信息

Int J Mol Sci. 2023 Jan 5;24(2):1070. doi: 10.3390/ijms24021070.

DOI:10.3390/ijms24021070
PMID:36674585
原文链接:https://pmc.ncbi.nlm.nih.gov/articles/PMC9867344/
Abstract

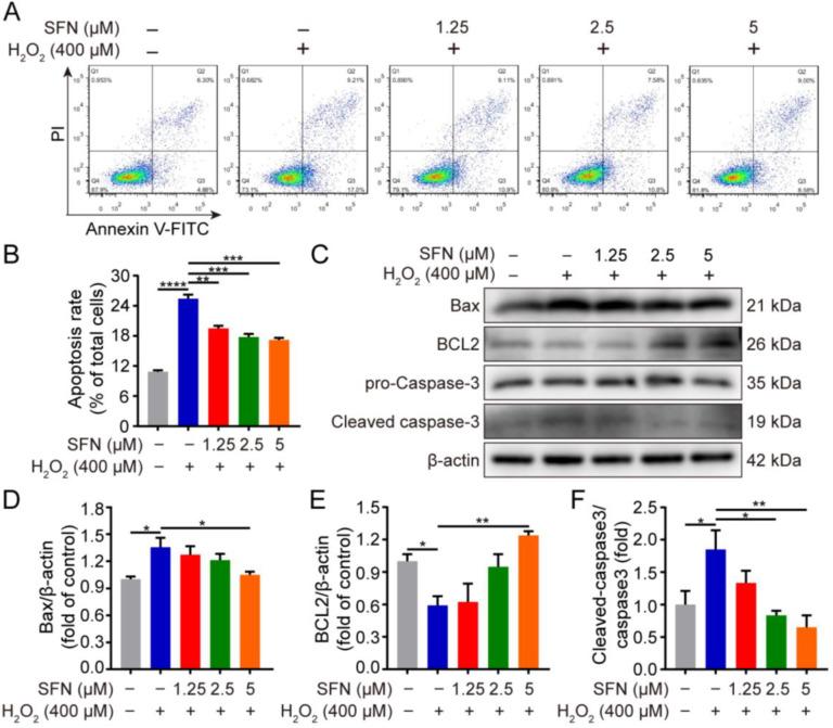
Oxidative stress in high-yielding dairy goats adversely affects lactation length, milk quality, and the economics of dairy products. During the lactation period, goat mammary epithelial cells (GMECs) are often in a state of disordered metabolic homeostasis primarily caused by the overproduction of reactive oxygen species (ROS). Sulforaphane (SFN), an electrophilic compound that is enriched in broccoli, is a promising antioxidant agent for future potential clinical applications. The objective of the present study was to investigate the function of SFN on hydrogen peroxide (HO)-induced oxidative damage in primary GMECs and the underlying molecular mechanisms. Isolated GMECs in triplicate were pretreated with SFN (1.25, 2.5, and 5 μM) for 24 h in the absence or presence of HO (400 μM) for 24 h. The results showed that SFN effectively enhanced superoxide dismutase (SOD) activity, elevated the ratio of glutathione (GSH)/glutathione oxidized (GSSG), and reduced HO-induced ROS and malondialdehyde (MDA) production and cell apoptosis. Mechanically, SFN-induced nuclear factor erythroid 2-related factor 2 (NRF2/NFE2L2) translocation to the nucleus through the activation of the adenosine monophosphate-activated protein kinase (AMPK) signaling pathway coupled with inhibition of the caspase apoptotic pathway. In addition, GMECs were transfected with NFE2L2 small interfering RNA (NFE2L2 siRNA) for 48 h and/or treated with SFN (5 μM) for 24 h before being exposed to HO (400 μM) for 24 h. We found that knockdown of NFE2L2 by siRNA abrogated the preventive effect of SFN on HO-induced ROS overproduction and apoptosis. Taken together, sulforaphane suppressed HO-induced oxidative stress and apoptosis via the activation of the AMPK/NFE2L2 signaling pathway in primary GMECs.

摘要

高产奶山羊的氧化应激会对泌乳期、乳品质和乳制品的经济效益产生不利影响。在泌乳期,山羊乳腺上皮细胞(GMECs)经常处于代谢失衡状态,主要是由于活性氧(ROS)的过度产生。萝卜硫素(SFN)是一种富含于西兰花的亲电化合物,是一种有前途的抗氧化剂,具有未来潜在的临床应用价值。本研究旨在探讨 SFN 对原代 GMECs 中过氧化氢(HO)诱导的氧化损伤的作用及其潜在的分子机制。将分离的 GMECs 一式三份,在不存在或存在 HO(400 μM)的情况下,用 SFN(1.25、2.5 和 5 μM)预处理 24 h。结果表明,SFN 能有效增强超氧化物歧化酶(SOD)活性,提高谷胱甘肽(GSH)/氧化谷胱甘肽(GSSG)的比值,降低 HO 诱导的 ROS 和丙二醛(MDA)的产生及细胞凋亡。机制上,SFN 通过激活与抑制细胞凋亡途径相偶联的一磷酸腺苷激活蛋白激酶(AMPK)信号通路,诱导核因子红细胞 2 相关因子 2(NRF2/NFE2L2)向核内转位。此外,GMECs 转染 NFE2L2 小干扰 RNA(NFE2L2 siRNA)48 h 后,或用 SFN(5 μM)处理 24 h 后,再暴露于 HO(400 μM)24 h。结果发现,siRNA 敲低 NFE2L2 可消除 SFN 对 HO 诱导的 ROS 过度产生和细胞凋亡的预防作用。综上所述,萝卜硫素通过激活 AMPK/NFE2L2 信号通路抑制原代 GMECs 中 HO 诱导的氧化应激和凋亡。

https://cdn.ncbi.nlm.nih.gov/pmc/blobs/67dd/9867344/05383f04a41d/ijms-24-01070-g006.jpg
https://cdn.ncbi.nlm.nih.gov/pmc/blobs/67dd/9867344/41aaedf0dbff/ijms-24-01070-g001.jpg
https://cdn.ncbi.nlm.nih.gov/pmc/blobs/67dd/9867344/b5c37b5d6463/ijms-24-01070-g002.jpg
https://cdn.ncbi.nlm.nih.gov/pmc/blobs/67dd/9867344/25b75275adc1/ijms-24-01070-g003.jpg
https://cdn.ncbi.nlm.nih.gov/pmc/blobs/67dd/9867344/1bd29ae3d2fb/ijms-24-01070-g004.jpg
https://cdn.ncbi.nlm.nih.gov/pmc/blobs/67dd/9867344/c1a885760757/ijms-24-01070-g005.jpg
https://cdn.ncbi.nlm.nih.gov/pmc/blobs/67dd/9867344/05383f04a41d/ijms-24-01070-g006.jpg
https://cdn.ncbi.nlm.nih.gov/pmc/blobs/67dd/9867344/41aaedf0dbff/ijms-24-01070-g001.jpg
https://cdn.ncbi.nlm.nih.gov/pmc/blobs/67dd/9867344/b5c37b5d6463/ijms-24-01070-g002.jpg
https://cdn.ncbi.nlm.nih.gov/pmc/blobs/67dd/9867344/25b75275adc1/ijms-24-01070-g003.jpg
https://cdn.ncbi.nlm.nih.gov/pmc/blobs/67dd/9867344/1bd29ae3d2fb/ijms-24-01070-g004.jpg
https://cdn.ncbi.nlm.nih.gov/pmc/blobs/67dd/9867344/c1a885760757/ijms-24-01070-g005.jpg
https://cdn.ncbi.nlm.nih.gov/pmc/blobs/67dd/9867344/05383f04a41d/ijms-24-01070-g006.jpg

相似文献

1
Sulforaphane Suppresses HO-Induced Oxidative Stress and Apoptosis via the Activation of AMPK/NFE2L2 Signaling Pathway in Goat Mammary Epithelial Cells.萝卜硫素通过激活 AMPK/NFE2L2 信号通路抑制山羊乳腺上皮细胞中 HO 诱导的氧化应激和细胞凋亡。
Int J Mol Sci. 2023 Jan 5;24(2):1070. doi: 10.3390/ijms24021070.
2
Nuclear factor erythroid 2-related factor 2 antioxidant response element pathways protect bovine mammary epithelial cells against HO-induced oxidative damage in vitro.核因子红细胞 2 相关因子 2 抗氧化反应元件通路可保护体外牛乳腺上皮细胞免受 HO 诱导的氧化损伤。
J Dairy Sci. 2018 Jun;101(6):5329-5344. doi: 10.3168/jds.2017-14128. Epub 2018 Mar 21.
3
Nuclear factor erythroid 2-related factor 2-antioxidant activation through the action of ataxia telangiectasia-mutated serine/threonine kinase is essential to counteract oxidative stress in bovine mammary epithelial cells.核因子红细胞 2 相关因子 2-通过共济失调毛细血管扩张突变丝氨酸/苏氨酸激酶的作用进行抗氧化剂激活,对于抵抗牛乳腺上皮细胞中的氧化应激至关重要。
J Dairy Sci. 2018 Jun;101(6):5317-5328. doi: 10.3168/jds.2017-13954. Epub 2018 Mar 28.
4
Sulforaphane acts through the NFE2L2/AMPK signaling pathway to protect boar spermatozoa from cryoinjury by activating antioxidant defenses.萝卜硫素通过 NFE2L2/AMPK 信号通路激活抗氧化防御来保护猪精子免受冷冻损伤。
Theriogenology. 2024 Dec;230:330-340. doi: 10.1016/j.theriogenology.2024.09.030. Epub 2024 Sep 27.
5
Adenosine 5'-monophosphate-activated protein kinase ameliorates bovine adipocyte oxidative stress by inducing antioxidant responses and autophagy.腺苷 5'-单磷酸激活蛋白激酶通过诱导抗氧化反应和自噬来改善牛脂肪细胞的氧化应激。
J Dairy Sci. 2021 Apr;104(4):4516-4528. doi: 10.3168/jds.2020-18728. Epub 2021 Feb 5.
6
Investigating the effect of Sulforaphane on AMPK/AKT/NRF2 pathway in human granulosa-lutein cells under HO-induced oxidative stress.研究萝卜硫素在 HO 诱导的氧化应激下人颗粒细胞 AMPK/AKT/NRF2 通路中的作用。
Eur J Obstet Gynecol Reprod Biol. 2022 Sep;276:125-133. doi: 10.1016/j.ejogrb.2022.07.006. Epub 2022 Jul 14.
7
Lycopene alleviates HO-induced oxidative stress, inflammation and apoptosis in bovine mammary epithelial cells via the NFE2L2 signaling pathway.番茄红素通过 NFE2L2 信号通路缓解 HO 诱导的奶牛乳腺上皮细胞氧化应激、炎症和细胞凋亡。
Food Funct. 2019 Oct 16;10(10):6276-6285. doi: 10.1039/c9fo01922g.
8
Sulforaphane Promotes Mitochondrial Protection in SH-SY5Y Cells Exposed to Hydrogen Peroxide by an Nrf2-Dependent Mechanism.萝卜硫素通过 Nrf2 依赖机制促进过氧化氢处理的 SH-SY5Y 细胞中线粒体的保护。
Mol Neurobiol. 2018 Jun;55(6):4777-4787. doi: 10.1007/s12035-017-0684-2. Epub 2017 Jul 20.
9
Baicalin Attenuates HO-Induced Oxidative Stress by Regulating the AMPK/Nrf2 Signaling Pathway in IPEC-J2 Cells.黄芩苷通过调节 IPEC-J2 细胞 AMPK/Nrf2 信号通路减轻 HO 诱导的氧化应激。
Int J Mol Sci. 2023 May 29;24(11):9435. doi: 10.3390/ijms24119435.
10
Sulforaphane Activates a lysosome-dependent transcriptional program to mitigate oxidative stress.萝卜硫素通过激活溶酶体依赖性转录程序来减轻氧化应激。
Autophagy. 2021 Apr;17(4):872-887. doi: 10.1080/15548627.2020.1739442. Epub 2020 Mar 15.

引用本文的文献

1
Insights from Metabolomic and Transcriptomic Analyses into Sulforaphane's Protective Mechanism Against Deoxynivalenol Toxicity via Spermine Regulation.代谢组学和转录组学分析对萝卜硫素通过精胺调节抵御脱氧雪腐镰刀菌烯醇毒性的保护机制的见解
Toxins (Basel). 2025 Apr 3;17(4):178. doi: 10.3390/toxins17040178.
2
Targeting Nrf2/KEAP1 signaling pathway using bioactive compounds to combat mastitis.利用生物活性化合物靶向Nrf2/KEAP1信号通路以对抗乳腺炎。
Front Immunol. 2025 Feb 7;16:1425901. doi: 10.3389/fimmu.2025.1425901. eCollection 2025.
3
Influences of Growth-Related Myopathies on Peptide Patterns of In Vitro Digested Cooked Chicken Breast and Stress-Related Responses in an Intestinal Caco-2 Cell Model.

本文引用的文献

1
Targeting AMPK and the Nrf2/HO-1 axis: a promising therapeutic strategy in acute lung injury.靶向腺苷酸活化蛋白激酶(AMPK)和核因子E2相关因子2/血红素加氧酶-1(Nrf2/HO-1)轴:急性肺损伤中一种有前景的治疗策略。
Eur Respir J. 2021 Dec 23;58(6). doi: 10.1183/13993003.02238-2021. Print 2021 Dec.
2
Melatonin improves the quality of maternally aged oocytes by maintaining intercellular communication and antioxidant metabolite supply.褪黑素通过维持细胞间通讯和抗氧化代谢物供应来提高母体老化卵母细胞的质量。
Redox Biol. 2022 Feb;49:102215. doi: 10.1016/j.redox.2021.102215. Epub 2021 Dec 17.
3
G protein-coupled estrogen receptor signaling dependent epidermal growth-like factor expression is required for NPR2 inhibition and meiotic resumption in goat oocytes.
生长相关性肌病对体外消化熟鸡胸肉肽谱的影响以及在肠Caco-2细胞模型中的应激相关反应
Foods. 2024 Dec 14;13(24):4042. doi: 10.3390/foods13244042.
4
Alleviating effect of chlorogenic acid on oxidative damage caused by hydrogen peroxide in bovine intestinal epithelial cells.绿原酸对牛肠上皮细胞双氧水氧化损伤的缓解作用。
J Vet Med Sci. 2024 Sep 20;86(9):1016-1026. doi: 10.1292/jvms.24-0148. Epub 2024 Jul 29.
5
Changes in gene expression in pressure ulcers debrided by different approaches - a pilot study.不同方法清除压力性溃疡后基因表达的变化——一项初步研究。
Physiol Res. 2023 Dec 29;72(S5):S535-S542. doi: 10.33549/physiolres.935222.
6
Effect of Hydralazine on Angiotensin II-Induced Abdominal Aortic Aneurysm in Apolipoprotein E-Deficient Mice.肼屈嗪对载脂蛋白 E 缺乏小鼠血管紧张素 II 诱导的腹主动脉瘤的影响。
Int J Mol Sci. 2023 Nov 3;24(21):15955. doi: 10.3390/ijms242115955.
7
Neural crest cells and fetal alcohol spectrum disorders: Mechanisms and potential targets for prevention.神经嵴细胞与胎儿酒精谱系障碍:预防的机制和潜在靶点。
Pharmacol Res. 2023 Aug;194:106855. doi: 10.1016/j.phrs.2023.106855. Epub 2023 Jul 17.
8
Locus-Associated Mitochondrial Function and Its Implication in Alzheimer's Disease and Aging.关联基因的线粒体功能及其在阿尔茨海默病和衰老中的作用。
Int J Mol Sci. 2023 Jun 21;24(13):10440. doi: 10.3390/ijms241310440.
G 蛋白偶联雌激素受体信号依赖性表皮生长样因子表达是 NPR2 抑制和山羊卵母细胞减数分裂恢复所必需的。
Theriogenology. 2021 Dec;176:35-42. doi: 10.1016/j.theriogenology.2021.09.010. Epub 2021 Sep 17.
4
Enhanced mitochondrial dysfunction and oxidative stress in the mammary gland of cows with clinical ketosis.患有临床酮病的奶牛的乳腺中线粒体功能障碍和氧化应激增强。
J Dairy Sci. 2021 Jun;104(6):6909-6918. doi: 10.3168/jds.2020-19964. Epub 2021 Mar 11.
5
Dioscin Improves Pyroptosis in LPS-Induced Mice Mastitis by Activating AMPK/Nrf2 and Inhibiting the NF-B Signaling Pathway.薯蓣皂苷元通过激活 AMPK/Nrf2 并抑制 NF-κB 信号通路改善 LPS 诱导的小鼠乳腺炎中的细胞焦亡。
Oxid Med Cell Longev. 2020 Dec 30;2020:8845521. doi: 10.1155/2020/8845521. eCollection 2020.
6
Glutamine pretreatment protects bovine mammary epithelial cells from inflammation and oxidative stress induced by γ-d-glutamyl-meso-diaminopimelic acid (iE-DAP).谷氨酰胺预处理可保护牛乳腺上皮细胞免受γ-d-谷氨酰基-内消旋二氨基庚二酸(iE-DAP)诱导的炎症和氧化应激。
J Dairy Sci. 2021 Feb;104(2):2123-2139. doi: 10.3168/jds.2020-18402. Epub 2020 Dec 23.
7
Myricetin protects against H O -induced oxidative damage and apoptosis in bovine mammary epithelial cells.杨梅素可防止 H₂O₂诱导的奶牛乳腺上皮细胞氧化损伤和凋亡。
J Cell Physiol. 2021 Apr;236(4):2684-2695. doi: 10.1002/jcp.30035. Epub 2020 Sep 3.
8
Sulforaphane Activates a lysosome-dependent transcriptional program to mitigate oxidative stress.萝卜硫素通过激活溶酶体依赖性转录程序来减轻氧化应激。
Autophagy. 2021 Apr;17(4):872-887. doi: 10.1080/15548627.2020.1739442. Epub 2020 Mar 15.
9
Sulforaphane and its antioxidative effects in broccoli seeds and sprouts of different cultivars.不同品种西兰花种子和芽中萝卜硫素及其抗氧化作用。
Food Chem. 2020 Jun 30;316:126216. doi: 10.1016/j.foodchem.2020.126216. Epub 2020 Jan 23.
10
Butyrate alleviates oxidative stress by regulating NRF2 nuclear accumulation and H3K9/14 acetylation via GPR109A in bovine mammary epithelial cells and mammary glands.丁酸盐通过 GPR109A 调节 NRF2 核积累和 H3K9/14 乙酰化来缓解奶牛乳腺上皮细胞和乳腺中的氧化应激。
Free Radic Biol Med. 2020 May 20;152:728-742. doi: 10.1016/j.freeradbiomed.2020.01.016. Epub 2020 Jan 21.