Suppr超能文献

基于基因表达的骨关节炎滑膜组织免疫浸润机制研究。

Mechanism of immune infiltration in synovial tissue of osteoarthritis: a gene expression-based study.

机构信息

Department of Orthopedics, Shandong Provincial Hospital Affiliated to Shandong First Medical University, No. 324, Road Jing Wu Wei Qi, Jinan, 250021, Shandong, China.

出版信息

J Orthop Surg Res. 2023 Jan 21;18(1):58. doi: 10.1186/s13018-023-03541-x.

Abstract

BACKGROUND

Osteoarthritis is a chronic degenerative joint disease, and increasing evidences suggest that the pathogenic mechanism involves immune system and inflammation.

AIMS

The aim of current study was to uncover hub genes linked to immune infiltration in osteoarthritis synovial tissue using comprehensive bioinformatics analysis and experimental confirmation.

METHODS

Multiple microarray datasets (GSE55457, GSE55235, GSE12021 and GSE1919) for osteoarthritis in Gene Expression Omnibus database were downloaded for analysis. Differentially expressed genes (DEGs) were identified using Limma package in R software, and immune infiltration was evaluated by CIBERSORT algorithm. Then weighted gene co-expression network analysis (WGCNA) was performed to uncover immune infiltration-associated gene modules. Protein-protein interaction (PPI) network was constructed to select the hub genes, and the tissue distribution of these genes was analyzed using BioGPS database. Finally, the expression pattern of these genes was confirmed by RT-qPCR using clinical samples.

RESULTS

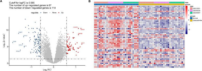
Totally 181 DEGs between osteoarthritis and normal control were screened. Macrophages, mast cells, memory CD4 T cells and B cells accounted for the majority of immune cell composition in synovial tissue. Osteoarthritis synovial showed high abundance of infiltrating resting mast cells, B cells memory and plasma cells. WGCNA screened 93 DEGs related to osteoarthritis immune infiltration. These genes were involved in TNF signaling pathway, IL-17 signaling pathway, response to steroid hormone, glucocorticoid and corticosteroid. Ten hub genes including MYC, JUN, DUSP1, NFKBIA, VEGFA, ATF3, IL-6, PTGS2, IL1B and SOCS3 were selected by using PPI network. Among them, four genes (MYC, JUN, DUSP1 and NFKBIA) specifically expressed in immune system were identified and clinical samples revealed consistent change of these four genes in synovial tissue retrieved from patients with osteoarthritis.

CONCLUSION

A 4-gene-based diagnostic model was developed, which had well predictive performance in osteoarthritis. MYC, JUN, DUSP1 and NFKBIA might be biomarkers and potential therapeutic targets in osteoarthritis.

摘要

背景

骨关节炎是一种慢性退行性关节疾病,越来越多的证据表明其发病机制涉及免疫系统和炎症。

目的

本研究旨在通过综合生物信息学分析和实验验证,揭示与骨关节炎滑膜组织免疫浸润相关的枢纽基因。

方法

从基因表达综合数据库中下载了多个骨关节炎的微阵列数据集(GSE55457、GSE55235、GSE12021 和 GSE1919)进行分析。使用 R 软件中的 Limma 包识别差异表达基因(DEGs),并通过 CIBERSORT 算法评估免疫浸润。然后进行加权基因共表达网络分析(WGCNA)以揭示免疫浸润相关的基因模块。构建蛋白质-蛋白质相互作用(PPI)网络以选择枢纽基因,并使用 BioGPS 数据库分析这些基因的组织分布。最后,使用临床样本通过 RT-qPCR 验证这些基因的表达模式。

结果

筛选出骨关节炎与正常对照之间的 181 个差异表达基因。巨噬细胞、肥大细胞、记忆 CD4 T 细胞和 B 细胞构成了滑膜组织中大多数免疫细胞的组成。骨关节炎滑膜组织中浸润的静止肥大细胞、B 细胞记忆细胞和浆细胞含量较高。WGCNA 筛选出与骨关节炎免疫浸润相关的 93 个 DEGs。这些基因参与 TNF 信号通路、IL-17 信号通路、对类固醇激素的反应、糖皮质激素和皮质类固醇。通过 PPI 网络选择了 10 个枢纽基因,包括 MYC、JUN、DUSP1、NFKBIA、VEGFA、ATF3、IL-6、PTGS2、IL1B 和 SOCS3。其中,四个基因(MYC、JUN、DUSP1 和 NFKBIA)在免疫系统中特异性表达,并在从骨关节炎患者中获取的滑膜组织的临床样本中发现这四个基因的变化一致。

结论

建立了一个基于 4 个基因的诊断模型,该模型在骨关节炎中具有良好的预测性能。MYC、JUN、DUSP1 和 NFKBIA 可能是骨关节炎的生物标志物和潜在治疗靶点。

https://cdn.ncbi.nlm.nih.gov/pmc/blobs/a978/9862811/9bc4a6eb544e/13018_2023_3541_Fig1_HTML.jpg

文献AI研究员

20分钟写一篇综述,助力文献阅读效率提升50倍。

立即体验

用中文搜PubMed

大模型驱动的PubMed中文搜索引擎

马上搜索

文档翻译

学术文献翻译模型,支持多种主流文档格式。

立即体验