Suppr超能文献

剪接因子基因的突变与泛癌中不良预后、基因组不稳定、抗肿瘤免疫抑制及免疫治疗反应增加相关。

The mutation in splicing factor genes correlates with unfavorable prognosis, genomic instability, anti-tumor immunosuppression and increased immunotherapy response in pan-cancer.

作者信息

Luo Jiangti, Chen Canping, Liu Zhixian, Wang Xiaosheng

机构信息

Biomedical Informatics Research Lab, School of Basic Medicine and Clinical Pharmacy, China Pharmaceutical University, Nanjing, China.

Cancer Genomics Research Center, School of Basic Medicine and Clinical Pharmacy, China Pharmaceutical University, Nanjing, China.

出版信息

Front Cell Dev Biol. 2023 Jan 6;10:1045130. doi: 10.3389/fcell.2022.1045130. eCollection 2022.

Abstract

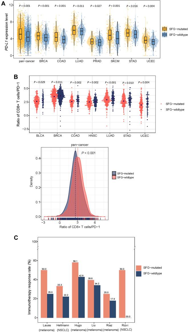
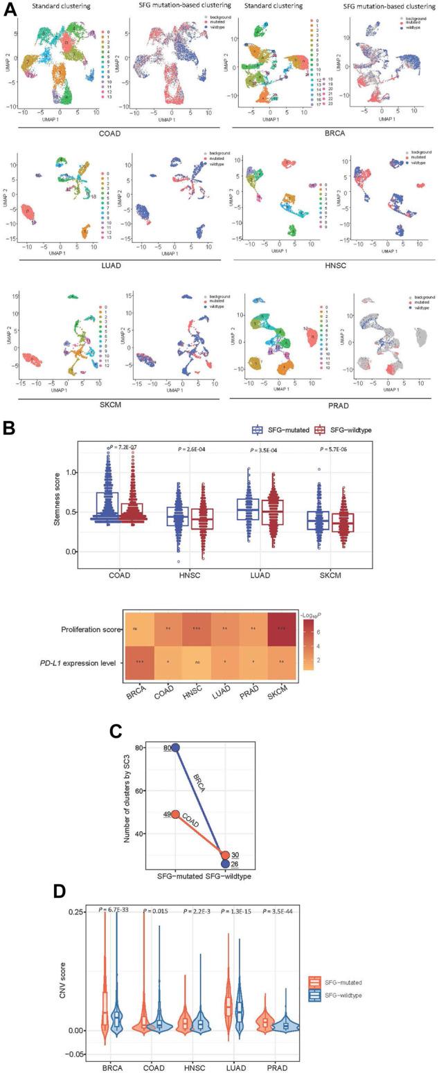
Splicing abnormality resulting from somatic mutations in key splicing factor genes (SFG) has been detected in various cancers. Hence, an in-depth study of splicing factor genes mutations' impact on pan-cancer is meaningful. This study investigated associations of splicing factor genes mutations with clinical features, tumor progression phenotypes, genomic integrity, anti-tumor immune responses, and immunotherapy response in 12 common cancer types from the TCGA database. Compared to SFG-wildtype cancers, SFG-mutated cancers displayed worse survival prognosis, higher tumor mutation burden and aneuploidy levels, higher expression of immunosuppressive signatures, and higher levels of tumor stemness, proliferation potential, and intratumor heterogeneity (ITH). However, splicing factor genes-mutated cancers showed higher response rates to immune checkpoint inhibitors than splicing factor genes-wildtype cancers in six cancer cohorts. Single-cell data analysis confirmed that splicing factor genes mutations were associated with increased tumor stemness, proliferation capacity, PD-L1 expression, intratumor heterogeneity, and aneuploidy levels. Our data suggest that the mutation in key splicing factor genes correlates with unfavorable clinical outcomes and disease progression, genomic instability, anti-tumor immunosuppression, and increased immunotherapy response in pan-cancer. Thus, the splicing factor genes mutation is an adverse prognostic factor and a positive marker for immunotherapy response in cancer.

摘要

在多种癌症中已检测到关键剪接因子基因(SFG)的体细胞突变导致的剪接异常。因此,深入研究剪接因子基因突变对泛癌的影响具有重要意义。本研究调查了来自TCGA数据库的12种常见癌症类型中剪接因子基因突变与临床特征、肿瘤进展表型、基因组完整性、抗肿瘤免疫反应和免疫治疗反应之间的关联。与SFG野生型癌症相比,SFG突变型癌症显示出更差的生存预后、更高的肿瘤突变负担和非整倍体水平、更高的免疫抑制特征表达,以及更高水平的肿瘤干性、增殖潜力和肿瘤内异质性(ITH)。然而,在六个癌症队列中,剪接因子基因突变型癌症对免疫检查点抑制剂的反应率高于剪接因子基因野生型癌症。单细胞数据分析证实,剪接因子基因突变与肿瘤干性增加、增殖能力、PD-L1表达、肿瘤内异质性和非整倍体水平相关。我们的数据表明,关键剪接因子基因的突变与泛癌中不良的临床结果、疾病进展、基因组不稳定、抗肿瘤免疫抑制以及免疫治疗反应增加相关。因此,剪接因子基因突变是癌症中不良的预后因素和免疫治疗反应的阳性标志物。

https://cdn.ncbi.nlm.nih.gov/pmc/blobs/d395/9852835/48f53de6a10b/fcell-10-1045130-g001.jpg

文献检索

告别复杂PubMed语法,用中文像聊天一样搜索,搜遍4000万医学文献。AI智能推荐,让科研检索更轻松。

立即免费搜索

文件翻译

保留排版,准确专业,支持PDF/Word/PPT等文件格式,支持 12+语言互译。

免费翻译文档

深度研究

AI帮你快速写综述,25分钟生成高质量综述,智能提取关键信息,辅助科研写作。

立即免费体验