Suppr超能文献

全基因组重测序鉴定出栽培花生(Arachis hypogaea L.)抗侵染的候选基因和等位基因诊断标记。

Whole genome resequencing identifies candidate genes and allelic diagnostic markers for resistance to infection in cultivated peanut ( L.).

作者信息

Zhang Chong, Xie Wenping, Fu Huiwen, Chen Yuting, Chen Hua, Cai Tiecheng, Yang Qiang, Zhuang Yuhui, Zhong Xin, Chen Kun, Gao Meijia, Liu Fengzhen, Wan Yongshan, Pandey Manish K, Varshney Rajeev K, Zhuang Weijian

机构信息

Key Laboratory of Ministry of Education for Genetics, Breeding and Multiple Utilization of Crops, College of Agriculture, Institute of Oil Crops Research, Research Center for Genetics and Systems Biology of Leguminous Oil Plants, Fujian Agriculture and Forestry University, Fuzhou, China.

State Key Laboratory of Ecological Pest Control for Fujian and Taiwan Crops, Fujian Agriculture and Forestry University, Fuzhou, China.

出版信息

Front Plant Sci. 2023 Jan 4;13:1048168. doi: 10.3389/fpls.2022.1048168. eCollection 2022.

Abstract

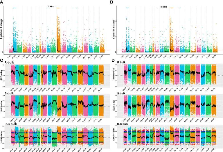
Bacterial wilt disease (BWD), caused by is a major challenge for peanut production in China and significantly affects global peanut field productivity. It is imperative to identify genetic loci and putative genes controlling resistance to (RRS). Therefore, a sequencing-based trait mapping approach termed "QTL-seq" was applied to a recombination inbred line population of 581 individuals from the cross of Yueyou 92 (resistant) and Xinhuixiaoli (susceptible). A total of 381,642 homozygous single nucleotide polymorphisms (SNPs) and 98,918 InDels were identified through whole genome resequencing of resistant and susceptible parents for RRS. Using QTL-seq analysis, a candidate genomic region comprising of 7.2 Mb (1.8-9.0 Mb) was identified on chromosome 12 which was found to be significantly associated with RRS based on combined Euclidean Distance (ED) and SNP-index methods. This candidate genomic region had 180 nonsynonymous SNPs and 14 InDels that affected 75 and 11 putative candidate genes, respectively. Finally, eight nucleotide binding site leucine rich repeat (NBS-LRR) putative resistant genes were identified as the important candidate genes with high confidence. Two diagnostic SNP markers were validated and revealed high phenotypic variation in the different resistant and susceptible RIL lines. These findings advocate the expediency of the QTL-seq approach for precise and rapid identification of candidate genomic regions, and the development of diagnostic markers that are applicable in breeding disease-resistant peanut varieties.

摘要

青枯病(BWD)由[病原体名称未给出]引起,是中国花生产业面临的一项重大挑战,严重影响全球花生田间生产力。识别控制对[病原体名称未给出]抗性(RRS)的基因位点和推定基因至关重要。因此,一种基于测序的性状定位方法“QTL-seq”被应用于由粤油92(抗病)和新惠小粒(感病)杂交产生的581个个体的重组自交系群体。通过对RRS抗性和感病亲本进行全基因组重测序,共鉴定出381,642个纯合单核苷酸多态性(SNP)和98,918个插入缺失(InDel)。使用QTL-seq分析,在12号染色体上鉴定出一个包含7.2 Mb(1.8 - 9.0 Mb)的候选基因组区域,基于组合欧氏距离(ED)和SNP-index方法,该区域与RRS显著相关。这个候选基因组区域有180个非同义SNP和14个InDel,分别影响75个和11个推定的候选基因。最后,八个核苷酸结合位点富含亮氨酸重复序列(NBS-LRR)推定抗性基因被确定为高度可信的重要候选基因。验证了两个诊断性SNP标记,并揭示了它们在不同抗性和感病RIL系中的高表型变异。这些发现表明QTL-seq方法适用于精确快速地鉴定候选基因组区域,以及开发可应用于抗病花生品种育种的诊断标记。

https://cdn.ncbi.nlm.nih.gov/pmc/blobs/f3f4/9845939/ed4d2e494ff9/fpls-13-1048168-g001.jpg

文献AI研究员

20分钟写一篇综述,助力文献阅读效率提升50倍。

立即体验

用中文搜PubMed

大模型驱动的PubMed中文搜索引擎

马上搜索

文档翻译

学术文献翻译模型,支持多种主流文档格式。

立即体验