Academician (expert) workstation, Sichuan Key Laboratory of Medical Imaging, Breast Cancer Biotargeting Laboratory, Affiliated Hospital of North Sichuan Medical College, Nanchong, Sichuan, China.
Department of Cell Biology, School of Basic Medical Sciences, Southern Medical University, Guangzhou, China.
Front Immunol. 2023 Jan 4;13:1052692. doi: 10.3389/fimmu.2022.1052692. eCollection 2022.
Glioma is the most malignant cancer in the brain. As a major vitamin-K-dependent protein in the central nervous system, PROS1 not only plays a vital role in blood coagulation, and some studies have found that it was associated with tumor immune infiltration. However, the prognostic significance of PROS1 in glioma and the underlying mechanism of PROS1 in shaping the tumor immune microenvironment (TIME) remains unclear.
The raw data (including RNA-seq, sgRNA-seq, clinicopathological variables and prognosis, and survival data) were acquired from public databases, including TCGA, GEPIA, CGGA, TIMER, GEO, UALCAN, and CancerSEA. GO enrichment and KEGG pathway analyses were performed using "cluster profiler" package and visualized by the "ggplot2" package. GSEA was conducted using R package "cluster profiler". Tumor immune estimation resource (TIMER) and spearman correlation analysis were applied to evaluate the associations between infiltration levels of immune cells and the expression of PROS1. qRT-PCR and WB were used to assay the expression of PROS1. Wound-healing assay, transwell chambers assays, and CCK-8 assays, were performed to assess migration and proliferation. ROC and KM curves were constructed to determine prognostic significance of PROS1 in glioma.
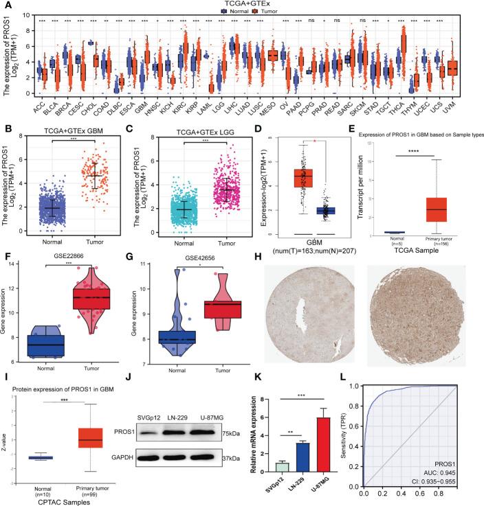
The level of PROS1 expression was significantly increased in glioma in comparison to normal tissue, which was further certificated by qRT-PCR and WB in LN-229 and U-87MG glioma cells. High expression of PROS1 positively correlated with inflammation, EMT, and invasion identified by CancerSEA, which was also proved by downregulation of PROS1 could suppress cells migration, and proliferation in LN-229 and U-87MG glioma cells. GO and KEGG analysis suggested that PROS1 was involved in disease of immune system and T cell antigen receptor pathway. Immune cell infiltration analysis showed that expression of PROS1 was negatively associated with pDC and NK CD56 bright cells while positively correlated with Macrophages, Neutrophils in glioma. Immune and stromal scores analysis indicated that PROS1 was positively associated with immune score. The high level of PROS1 resulted in an immune suppressive TIME the recruitment of immunosuppressive molecules. In addition, Increased expression of PROS1 was correlated with T-cell exhaustion, M2 polarization, poor Overall-Survival (OS) in glioma. And it was significantly related to tumor histological level, age, primary therapy outcome. The results of our experiment and various bioinformatics approaches validated that PROS1 was a valuable poor prognostic marker.
Increased expression of PROS1 was correlated with malignant phenotype and associated with poor prognosis in glioma. Besides, PROS1 could be a possible biomarker and potential immunotherapeutic target through promoting the glioma immunosuppressive microenvironment and inducing tumor-associated macrophages M2 polarization.
脑胶质瘤是最恶性的脑癌。作为中枢神经系统中主要的维生素 K 依赖性蛋白,PROS1 不仅在血液凝固中发挥重要作用,一些研究还发现它与肿瘤免疫浸润有关。然而,PROS1 在脑胶质瘤中的预后意义以及 PROS1 在塑造肿瘤免疫微环境(TIME)中的潜在机制尚不清楚。
从包括 TCGA、GEPIA、CGGA、TIMER、GEO、UALCAN 和 CancerSEA 在内的公共数据库中获取原始数据(包括 RNA-seq、sgRNA-seq、临床病理变量和预后及生存数据)。使用“cluster profiler”包进行 GO 富集和 KEGG 通路分析,并使用“ggplot2”包进行可视化。使用 R 包“cluster profiler”进行 GSEA。使用肿瘤免疫估计资源(TIMER)和 Spearman 相关性分析评估免疫细胞浸润水平与 PROS1 表达之间的相关性。使用 qRT-PCR 和 WB 检测 PROS1 的表达。进行划痕愈合实验、Transwell 室实验和 CCK-8 实验,以评估迁移和增殖能力。构建 ROC 和 KM 曲线以确定 PROS1 在脑胶质瘤中的预后意义。
与正常组织相比,脑胶质瘤中 PROS1 的表达水平显著升高,这进一步通过 qRT-PCR 和 WB 在 LN-229 和 U-87MG 脑胶质瘤细胞中得到证实。CancerSEA 证实高表达的 PROS1 与炎症、EMT 和侵袭呈正相关,下调 PROS1 可抑制 LN-229 和 U-87MG 脑胶质瘤细胞的迁移和增殖,这也得到了证实。GO 和 KEGG 分析表明,PROS1 参与了免疫系统疾病和 T 细胞抗原受体途径。免疫细胞浸润分析表明,PROS1 的表达与 pDC 和 NK CD56 明亮细胞呈负相关,而与脑胶质瘤中的巨噬细胞和中性粒细胞呈正相关。免疫和基质评分分析表明,PROS1 与免疫评分呈正相关。高水平的 PROS1 导致免疫抑制性 TIME,招募免疫抑制分子。此外,PROS1 的高表达与 T 细胞耗竭、M2 极化和脑胶质瘤的总生存期不良相关。并且它与肿瘤组织学水平、年龄、原发性治疗结果显著相关。我们的实验和各种生物信息学方法的结果验证了 PROS1 是一个有价值的预后不良标志物。
PROS1 的表达增加与恶性表型相关,并与脑胶质瘤的不良预后相关。此外,PROS1 可能通过促进脑胶质瘤免疫抑制微环境和诱导肿瘤相关巨噬细胞 M2 极化成为一种潜在的生物标志物和免疫治疗靶点。