Department of Gastroenterology, Guangdong Provincial People's Hospital, Guangdong Academy of Medical Sciences, Guangzhou, China.
School of Medicine, South China University of Technology, Guangzhou, China.
Front Immunol. 2023 Jan 5;13:1096587. doi: 10.3389/fimmu.2022.1096587. eCollection 2022.
Crohn's disease is characterized of dysregulated inflammatory and immune reactions. The role of the NOD-like receptor family, pyrin domain-containing 3 (NLRP3) inflammasome in Crohn's disease remains largely unknown.
The microarray-based transcriptomic data and corresponding clinical information of GSE100833 and GSE16879 were obtained from the Gene Expression Omnibus (GEO) database. Identification of in the NLRP3 inflammasome-related genes and construction of LASSO regression model. Immune landscape analysis was evaluated with ssGSEA. Classification of Crohn's-disease samples based on NLRP3 inflammasome-related genes with ConsensusClusterPlus. Functional enrichment analysis, gene set variation analysis (GSVA) and drug-gene interaction network.
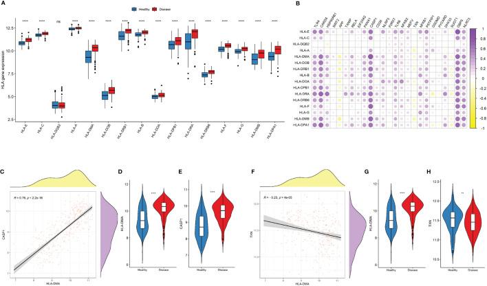
The expressions of NLRP3 inflammasome-related genes were increased in diseased tissues, and higher expressions of NLRP3 inflammasome-related genes were correlated with generally enhanced immune cell infiltration, immune-related pathways and human leukocyte antigen (HLA)-gene expressions. The gene-based signature showed well performance in the diagnosis of Crohn's disease. Moreover, consensus clustering identified two Crohn's disease clusters based on NLRP3 inflammasome-related genes, and cluster 2 was with higher expressions of the genes. Cluster 2 demonstrated upregulated activities of immune environment in Crohn's disease. Furthermore, four key hub genes were identified and potential drugs were explored for the treatment of Crohn's disease.
Our findings indicate that NLRP3 inflammasome and its related genes could regulate immune cells and responses, as well as involve in the pathogenesis of Crohn's disease from transcriptomic aspects. These findings provide in silico insights into the diagnosis and treatment of Crohn's disease and might assist in the clinical decision-making process.
克罗恩病的特征是炎症和免疫反应失调。NOD 样受体家族、含吡喃结构域的蛋白 3(NLRP3)炎性小体在克罗恩病中的作用在很大程度上尚不清楚。
从基因表达综合数据库(GEO)中获取基于微阵列的转录组数据和相应的临床信息 GSE100833 和 GSE16879。鉴定 NLRP3 炎性小体相关基因,并构建 LASSO 回归模型。使用 ssGSEA 评估免疫景观分析。基于 NLRP3 炎性小体相关基因的 ConsensusClusterPlus 对克罗恩病样本进行分类。进行功能富集分析、基因集变异分析(GSVA)和药物-基因相互作用网络。
NLRP3 炎性小体相关基因在病变组织中的表达增加,并且 NLRP3 炎性小体相关基因的高表达与普遍增强的免疫细胞浸润、免疫相关途径和人类白细胞抗原(HLA)基因表达相关。基于基因的特征在克罗恩病的诊断中表现出良好的性能。此外,共识聚类基于 NLRP3 炎性小体相关基因识别出两个克罗恩病聚类,聚类 2 具有更高的基因表达。聚类 2 显示克罗恩病中免疫环境的活性上调。此外,鉴定出四个关键枢纽基因,并探索了潜在的药物来治疗克罗恩病。
我们的研究结果表明,NLRP3 炎性小体及其相关基因可能从转录组学方面调节免疫细胞和反应,并参与克罗恩病的发病机制。这些发现为克罗恩病的诊断和治疗提供了计算上的见解,并可能有助于临床决策过程。