Laboratory of Clinical Immunology and Microbiology, National Institute of Allergy and Infectious Diseases (NIAID), National Institutes of Health (NIH), Bethesda, MD, United States.
Cancer Research Technology Program, Leidos Biomedical Research Inc., Frederick, MD, United States.
Front Immunol. 2023 Jan 4;13:1067417. doi: 10.3389/fimmu.2022.1067417. eCollection 2022.
gene therapy for treatment of Inborn errors of Immunity (IEIs) have demonstrated significant clinical benefit in multiple Phase I/II clinical trials. Current approaches rely on engineered retroviral vectors to randomly integrate copy(s) of gene-of-interest in autologous hematopoietic stem/progenitor cells (HSPCs) genome permanently to provide gene function in transduced HSPCs and their progenies. To circumvent concerns related to potential genotoxicities due to the random vector integrations in HSPCs, targeted correction with CRISPR-Cas9-based genome editing offers improved precision for functional correction of multiple IEIs.
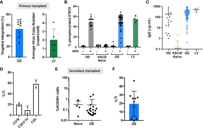
We compare the two approaches for integration of transgene for functional correction of HSPCs from patients with X-linked Severe Combined Immunodeficiency (SCID-X1 or XSCID); delivery current clinical lentivector (LV)- versus targeted insertion (TI) of homology-directed repair (HDR) when using an adeno-associated virus (AAV)- donor following double-strand DNA break at the endogenous locus.
differentiation of LV- or TI-treated XSCID HSPCs similarly overcome differentiation block into Pre-T-I and Pre-T-II lymphocytes but we observed significantly superior development of NK cells when corrected by TI (40.7% versus 4.1%, p = 0.0099). Transplants into immunodeficient mice demonstrated robust engraftment (8.1% and 23.3% in bone marrow) for LV- and TI- HSPCs with efficient T cell development following TI- in all four patients' HSPCs. Extensive specificity analysis of CRISPR-Cas9 editing with rhAmpSeq covering 82 predicted off-target sites found no evidence of indels in edited cells before () or following transplant, in stark contrast to LV's non-targeted vector integration sites. Together, the improved efficiency and safety of correction CRISPR-Cas9-based TI approach provides a strong rationale for a clinical trial for treatment of XSCID patients.
基因治疗治疗先天性免疫缺陷(IEI)在多项 I/II 期临床试验中显示出显著的临床益处。目前的方法依赖于工程化逆转录病毒载体,随机整合目的基因的一个或多个拷贝到自体造血干细胞/祖细胞(HSPC)基因组中,以在转导的 HSPC 及其后代中提供基因功能。为了规避由于 HSPC 中随机载体整合而导致的潜在遗传毒性问题,基于 CRISPR-Cas9 的基因组编辑的靶向校正提供了多个 IEI 功能校正的更高精度。
我们比较了两种方法,即通过转导基因来功能性校正 X 连锁严重联合免疫缺陷(SCID-X1 或 XSCID)患者的 HSPC;在使用腺相关病毒(AAV)供体时,通过双股 DNA 断裂在内源性位点进行同源定向修复(HDR)的情况下,比较当前临床慢病毒(LV)-与靶向插入(TI)。
LV-或 TI 处理的 XSCID HSPC 的分化类似地克服了向 Pre-T-I 和 Pre-T-II 淋巴细胞的分化阻滞,但我们观察到 TI 校正时 NK 细胞的发育明显更好(40.7% 对 4.1%,p = 0.0099)。移植到免疫缺陷小鼠中,LV-和 TI-HSPC 在骨髓中的植入率分别为 8.1%和 23.3%,所有四个患者的 HSPC 均通过 TI 进行高效 T 细胞发育。使用 rhAmpSeq 对 CRISPR-Cas9 编辑进行广泛的特异性分析,涵盖 82 个预测的脱靶位点,在移植前()或移植后,在编辑细胞中未发现插入缺失的证据,与 LV 的非靶向载体整合位点形成鲜明对比。总之,基于 CRISPR-Cas9 的 TI 方法的校正效率和安全性的提高为 XSCID 患者的临床试验提供了强有力的依据。