Suppr超能文献

大细胞肺癌的全基因组特征:基于组织学分类的比较分析。

Whole-genome characterization of large-cell lung carcinoma: A comparative analysis based on the histological classification.

作者信息

Wu Xiaowei, Yin Jin, Deng Yu, Zu Yukun

机构信息

Department of Thoracic Surgery, Tongji Hospital, Tongji Medical College, Huazhong University of Science and Technology, Wuhan, China.

Departments of Hematology, Tongji Hospital, Tongji Medical Collage, Huazhong University of Science and Technology, Wuhan, China.

出版信息

Front Genet. 2023 Jan 4;13:1070048. doi: 10.3389/fgene.2022.1070048. eCollection 2022.

Abstract

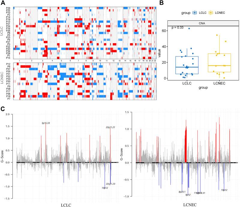
According to the 2015 World Health Organization classification, large cell neuroendocrine carcinoma (LCNEC) was isolated from Large-cell lung cancer (LCLC) tumors, which constitutes 2%-3% of non-small cell lung cancer (NSCLC). However, LCLC tumors are still fairly vaguely defined at the molecular level compared to other subgroups. In this study, whole-genome sequencing (WGS) was performed on 23 LCLC and 15 LCNEC tumor specimens. Meanwhile, data from the TCGA (586 LUADs and 511 LUSCs) and U Cologne (120 SCLCs) were analyzed and compared. The most common driver mutations were found in (13/23, 57%), (8/23, 35%) and (7/23, 30%) in LCLC, while their counterparts in LCNEC were (13/15, 87%), (6/15, 40%) and (6/15, 40%). Notably, mutations only occurred in LCLC ( = 0.013). Cosmic signature analysis revealed widespread defective DNA mismatch repair and tobacco-induced mutations in both LCLC and LCNEC. Additionally, LCNEC had a higher incidence of chromosomal copy number variations (CNVs) and structural variations (SVs) compared with LCLC, although the differences were not statistically significant. Particularly, chromothripsis SVs was significantly associated with CNVs. Furthermore, mutational landscape of different subtypes indicated differences between subtypes, and there seems to be more commonalty between our cohort and SCLC than with other subtypes. mutations may be specific driver gene alteration in our cohort. Our results support that LCLC and LCNEC tumors follow distinct tumorigenic pathways. To our knowledge, this is the first genome-wide profiling comparison of LCLC and LCNEC.

摘要

根据2015年世界卫生组织的分类,大细胞神经内分泌癌(LCNEC)从大细胞肺癌(LCLC)肿瘤中分离出来,大细胞肺癌占非小细胞肺癌(NSCLC)的2%-3%。然而,与其他亚组相比,LCLC肿瘤在分子水平上的定义仍然相当模糊。在本研究中,对23个LCLC和15个LCNEC肿瘤标本进行了全基因组测序(WGS)。同时,分析并比较了来自TCGA(586例肺腺癌和511例肺鳞癌)和科隆大学(120例小细胞肺癌)的数据。在LCLC中,最常见的驱动突变发生在(13/23,57%)、(8/23,35%)和(7/23,30%),而在LCNEC中的对应突变分别为(13/15,87%)、(6/15,40%)和(6/15,40%)。值得注意的是,突变仅发生在LCLC中(P = 0.013)。宇宙特征分析显示,LCLC和LCNEC中均存在广泛的DNA错配修复缺陷和烟草诱导的突变。此外,与LCLC相比,LCNEC的染色体拷贝数变异(CNV)和结构变异(SV)发生率更高,尽管差异无统计学意义。特别是,染色体碎裂性SV与CNV显著相关。此外,不同亚型的突变图谱表明各亚型之间存在差异,并且与其他亚型相比,我们的队列与小细胞肺癌之间似乎有更多的共性。突变可能是我们队列中的特异性驱动基因改变。我们的结果支持LCLC和LCNEC肿瘤遵循不同的致瘤途径。据我们所知,这是首次对LCLC和LCNEC进行全基因组图谱比较。

https://cdn.ncbi.nlm.nih.gov/pmc/blobs/80e1/9845284/8839ab7f3683/fgene-13-1070048-g001.jpg

文献AI研究员

20分钟写一篇综述,助力文献阅读效率提升50倍。

立即体验

用中文搜PubMed

大模型驱动的PubMed中文搜索引擎

马上搜索

文档翻译

学术文献翻译模型,支持多种主流文档格式。

立即体验