Suppr超能文献

一种用于预测肝癌预后的氧化应激相关特征。

An oxidative stress-related signature for predicting the prognosis of liver cancer.

作者信息

Wang Luling, Liu Xing

机构信息

Department of Central Laboratory Medicine, Shanghai Municipal Hospital of Traditional Chinese Medicine, Shanghai University of Traditional Chinese Medicine, Shanghai, China.

出版信息

Front Genet. 2023 Jan 4;13:975211. doi: 10.3389/fgene.2022.975211. eCollection 2022.

Abstract

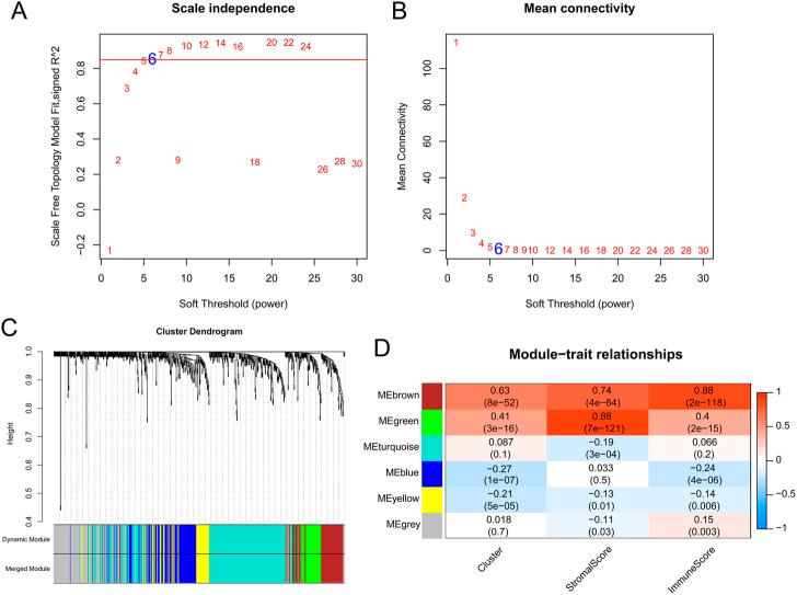
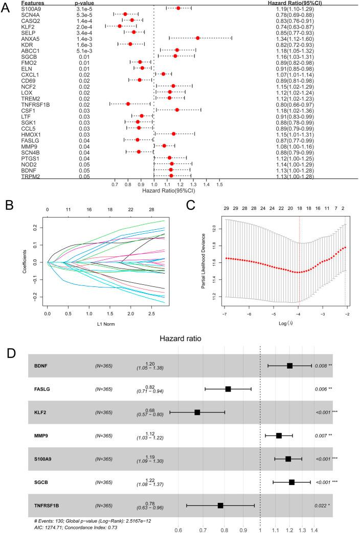
This study aimed to screen for oxidative stress-related genes (OSRGs) and build an oxidative stress-related signature to predict the prognosis of liver cancer. OSRGs with a protein domain correlation score ≥ 6 were downloaded from the GeneCards database and intersected with The Cancer Genome Atlas (TCGA) data for subsequent analyses. Differential immune cells (DICs) and immune and stromal scores between the normal and tumor samples were determined, followed by unsupervised hierarchical cluster analysis. Immune-related OSRGs were identified using weighted gene co-expression network analysis. An OSRG-related risk signature was then built, and the GSE14520 dataset was used for validation. A nomogram evaluation model was used to predict prognosis. Nine DICs were determined between the normal and tumor groups, and three subtypes were obtained: clusters 1, 2, and 3. Cluster 1 had the best prognosis among the clusters. One hundred thirty-eight immune-related OSRGs were identified, and seven prognosis-related OSRGs were used to build the OSRG score prognostic model. Patients in the high OSRG score group had a poorer prognosis than those in the low OSRG score group. Six immune cell infiltration and enrichment scores of the 16 immune gene sets showed significant differences between the high and low OSRG score groups. Moreover, a nomogram was constructed based on the prognostic signature and clinicopathological features and had a robust predictive performance and high accuracy. The OSRG-related risk signature and the prognostic nomogram accurately predicted patient survival.

摘要

本研究旨在筛选氧化应激相关基因(OSRGs),构建氧化应激相关特征以预测肝癌预后。从GeneCards数据库下载蛋白质结构域相关评分≥6的OSRGs,并与癌症基因组图谱(TCGA)数据进行交集分析以用于后续分析。确定正常样本和肿瘤样本之间的差异免疫细胞(DICs)以及免疫和基质评分,随后进行无监督层次聚类分析。使用加权基因共表达网络分析鉴定免疫相关的OSRGs。然后构建OSRG相关风险特征,并使用GSE14520数据集进行验证。使用列线图评估模型预测预后。在正常组和肿瘤组之间确定了9种DICs,并获得了三个亚型:簇1、簇2和簇3。簇1在各簇中预后最佳。鉴定出138个免疫相关的OSRGs,并使用7个与预后相关的OSRGs构建OSRG评分预后模型。高OSRG评分组患者的预后比低OSRG评分组患者差。16个免疫基因集的6种免疫细胞浸润和富集评分在高OSRG评分组和低OSRG评分组之间存在显著差异。此外,基于预后特征和临床病理特征构建了列线图,其具有强大的预测性能和高准确性。OSRG相关风险特征和预后列线图准确预测了患者的生存情况。

https://cdn.ncbi.nlm.nih.gov/pmc/blobs/32c0/9845401/7864225a370e/fgene-13-975211-g001.jpg

文献AI研究员

20分钟写一篇综述,助力文献阅读效率提升50倍。

立即体验

用中文搜PubMed

大模型驱动的PubMed中文搜索引擎

马上搜索

文档翻译

学术文献翻译模型,支持多种主流文档格式。

立即体验