• 文献检索
  • 文档翻译
  • 深度研究
  • 学术资讯
  • Suppr Zotero 插件Zotero 插件
  • 邀请有礼
  • 套餐&价格
  • 历史记录
应用&插件
Suppr Zotero 插件Zotero 插件浏览器插件Mac 客户端Windows 客户端微信小程序
定价
高级版会员购买积分包购买API积分包
服务
文献检索文档翻译深度研究API 文档MCP 服务
关于我们
关于 Suppr公司介绍联系我们用户协议隐私条款
关注我们

Suppr 超能文献

核心技术专利:CN118964589B侵权必究
粤ICP备2023148730 号-1Suppr @ 2026

文献检索

告别复杂PubMed语法,用中文像聊天一样搜索,搜遍4000万医学文献。AI智能推荐,让科研检索更轻松。

立即免费搜索

文件翻译

保留排版,准确专业,支持PDF/Word/PPT等文件格式,支持 12+语言互译。

免费翻译文档

深度研究

AI帮你快速写综述,25分钟生成高质量综述,智能提取关键信息,辅助科研写作。

立即免费体验

甘油磷脂代谢重编程可作为新型 2 型糖尿病发病早期接受度拉鲁肽和利拉鲁肽治疗的特征。

Metabolic remodeling of glycerophospholipids acts as a signature of dulaglutide and liraglutide treatment in recent-onset type 2 diabetes mellitus.

机构信息

Endocrinology Department, Tongren Hospital, Shanghai Jiao Tong University School of Medicine, Shanghai, China.

Hongqiao International Institute of Medicine, Tongren Hospital, Shanghai Jiao Tong University School of Medicine, Shanghai, China.

出版信息

Front Endocrinol (Lausanne). 2023 Jan 4;13:1097612. doi: 10.3389/fendo.2022.1097612. eCollection 2022.

DOI:10.3389/fendo.2022.1097612
PMID:36686441
原文链接:https://pmc.ncbi.nlm.nih.gov/articles/PMC9846071/
Abstract

AIMS

As metabolic remodeling is a pathological characteristic in type 2 diabetes (T2D), we investigate the roles of newly developed long-acting glucagon-like peptide-1 receptor agonists (GLP-1RAs) such as dulaglutide and liraglutide on metabolic remodeling in patients with recent-onset T2D.

METHODS

We recruited 52 cases of T2D and 28 control cases in this study. In the patient with T2D, 39 cases received treatment with dulaglutide and 13 cases received treatment with liraglutide. Using untargeted metabolomics analysis with broad-spectrum LC-MS, we tracked serum metabolic changes of the patients from the beginning to the end of follow-up (12 week).

RESULTS

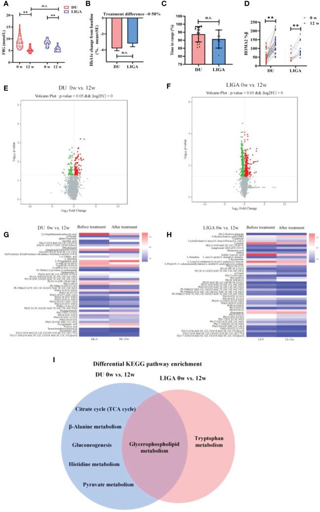
We identified 198 metabolites that were differentially expressed in the patients with T2D, compared to the control group, in which 23 metabolites were significantly associated with fasting plasma glucose. Compared to pre-treatment, a total of 46 and 45 differentially regulated metabolites were identified after treatments with dulaglutide and liraglutide, respectively, in which the most differentially regulated metabolites belong to glycerophospholipids. Furthermore, a longitudinal integration analysis concurrent with diabetes case-control status revealed that metabolic pathways, such as the insulin resistance pathway and type 2 diabetes mellitus, were enriched after dulaglutide and liraglutide treatments. Proteins such as GLP-1R, GNAS, and GCG were speculated as potential targets of dulaglutide and liraglutide.

CONCLUSIONS

In total, a metabolic change in lipids existed in the early stage of T2D was ameliorated after the treatments of GLP-1RAs. In addition to similar effects on improving glycemic control, remodeling of glycerophospholipid metabolism was identified as a signature of dulaglutide and liraglutide treatments.

摘要

目的

由于代谢重构是 2 型糖尿病(T2D)的一种病理特征,我们研究了新开发的长效胰高血糖素样肽-1 受体激动剂(GLP-1RAs)如度拉糖肽和利拉鲁肽在近期诊断为 T2D 的患者中的代谢重构中的作用。

方法

我们在这项研究中招募了 52 例 T2D 患者和 28 例对照者。在 T2D 患者中,39 例接受了度拉糖肽治疗,13 例接受了利拉鲁肽治疗。我们采用广谱 LC-MS 进行非靶向代谢组学分析,追踪患者从随访开始到结束(12 周)的血清代谢变化。

结果

我们在 T2D 患者中鉴定出 198 种与对照组相比差异表达的代谢物,其中 23 种代谢物与空腹血糖显著相关。与治疗前相比,度拉糖肽和利拉鲁肽治疗后分别鉴定出 46 种和 45 种差异调节代谢物,其中最显著差异调节的代谢物属于甘油磷脂。此外,对糖尿病病例对照状态进行纵向整合分析显示,度拉糖肽和利拉鲁肽治疗后,胰岛素抵抗途径和 2 型糖尿病等代谢途径得到了富集。GLP-1R、GNAS 和 GCG 等蛋白被推测为度拉糖肽和利拉鲁肽的潜在靶点。

结论

总的来说,T2D 早期存在的脂质代谢变化在 GLP-1RA 治疗后得到了改善。除了对改善血糖控制的相似作用外,甘油磷脂代谢的重塑被确定为度拉糖肽和利拉鲁肽治疗的特征。

https://cdn.ncbi.nlm.nih.gov/pmc/blobs/8db3/9846071/1b380190af0a/fendo-13-1097612-g005.jpg
https://cdn.ncbi.nlm.nih.gov/pmc/blobs/8db3/9846071/5463da6eccde/fendo-13-1097612-g001.jpg
https://cdn.ncbi.nlm.nih.gov/pmc/blobs/8db3/9846071/ea3e55e5a6ac/fendo-13-1097612-g002.jpg
https://cdn.ncbi.nlm.nih.gov/pmc/blobs/8db3/9846071/506c53248722/fendo-13-1097612-g003.jpg
https://cdn.ncbi.nlm.nih.gov/pmc/blobs/8db3/9846071/e30787d42326/fendo-13-1097612-g004.jpg
https://cdn.ncbi.nlm.nih.gov/pmc/blobs/8db3/9846071/1b380190af0a/fendo-13-1097612-g005.jpg
https://cdn.ncbi.nlm.nih.gov/pmc/blobs/8db3/9846071/5463da6eccde/fendo-13-1097612-g001.jpg
https://cdn.ncbi.nlm.nih.gov/pmc/blobs/8db3/9846071/ea3e55e5a6ac/fendo-13-1097612-g002.jpg
https://cdn.ncbi.nlm.nih.gov/pmc/blobs/8db3/9846071/506c53248722/fendo-13-1097612-g003.jpg
https://cdn.ncbi.nlm.nih.gov/pmc/blobs/8db3/9846071/e30787d42326/fendo-13-1097612-g004.jpg
https://cdn.ncbi.nlm.nih.gov/pmc/blobs/8db3/9846071/1b380190af0a/fendo-13-1097612-g005.jpg

相似文献

1
Metabolic remodeling of glycerophospholipids acts as a signature of dulaglutide and liraglutide treatment in recent-onset type 2 diabetes mellitus.甘油磷脂代谢重编程可作为新型 2 型糖尿病发病早期接受度拉鲁肽和利拉鲁肽治疗的特征。
Front Endocrinol (Lausanne). 2023 Jan 4;13:1097612. doi: 10.3389/fendo.2022.1097612. eCollection 2022.
2
Adherence, persistence, glycaemic control and costs among patients with type 2 diabetes initiating dulaglutide compared with liraglutide or exenatide once weekly at 12-month follow-up in a real-world setting in the United States.在美国真实世界环境中,在 12 个月随访时,与利拉鲁肽或每周一次艾塞那肽相比,接受度、持续性、血糖控制和 2 型糖尿病患者的成本在起始接受度格鲁肽的患者中。
Diabetes Obes Metab. 2019 Apr;21(4):920-929. doi: 10.1111/dom.13603. Epub 2019 Jan 9.
3
Efficacy and safety of glucagon-like peptide-1 receptor agonists in type 2 diabetes: A systematic review and mixed-treatment comparison analysis.胰高血糖素样肽-1受体激动剂在2型糖尿病治疗中的疗效与安全性:一项系统评价和混合治疗比较分析
Diabetes Obes Metab. 2017 Apr;19(4):524-536. doi: 10.1111/dom.12849. Epub 2017 Feb 17.
4
Dulaglutide: the newest GLP-1 receptor agonist for the management of type 2 diabetes.度拉糖肽:用于治疗2型糖尿病的最新胰高血糖素样肽-1受体激动剂。
Ann Pharmacother. 2015 Mar;49(3):351-9. doi: 10.1177/1060028014564180. Epub 2015 Jan 6.
5
Review of head-to-head comparisons of glucagon-like peptide-1 receptor agonists.胰高血糖素样肽-1受体激动剂的直接比较综述。
Diabetes Obes Metab. 2016 Apr;18(4):317-32. doi: 10.1111/dom.12596. Epub 2015 Dec 29.
6
A Relative Cost of Control Analysis of Once-Weekly Semaglutide Versus Exenatide Extended-Release, Dulaglutide and Liraglutide in the UK.在英国,每周一次司美格鲁肽与艾塞那肽延长释放、度拉糖肽和利拉鲁肽的相对控制成本分析。
Adv Ther. 2020 Mar;37(3):1248-1259. doi: 10.1007/s12325-020-01242-z. Epub 2020 Feb 11.
7
Treatment Patterns and Persistence With GLP-1 RA Treatments Among Patients With Type 2 Diabetes in France: A Retrospective Cohort Analysis.法国2型糖尿病患者中GLP-1受体激动剂治疗模式及持续性:一项回顾性队列分析
Diabetes Ther. 2021 May;12(5):1553-1567. doi: 10.1007/s13300-021-01055-5. Epub 2021 Apr 17.
8
The Real-World Observational Prospective Study of Health Outcomes with Dulaglutide and Liraglutide in Type 2 Diabetes Patients (TROPHIES): Final patient-reported outcomes at 24 months.在 2 型糖尿病患者中使用度拉鲁肽和利拉鲁肽的真实世界观察性前瞻性健康结局研究(TROPHIES):24 个月时的最终患者报告结局。
Diabetes Obes Metab. 2023 Dec;25(12):3453-3464. doi: 10.1111/dom.15145. Epub 2023 Sep 15.
9
GLP-1 Receptor Agonists: Practical Considerations for Clinical Practice.胰高血糖素样肽-1受体激动剂:临床实践中的实际考量
Diabetes Educ. 2015 Dec;41(1 Suppl):32S-46S. doi: 10.1177/0145721715607981. Epub 2015 Oct 8.
10
Comparison of the glucagon-like-peptide-1 receptor agonists dulaglutide and liraglutide for the management of diabetes in solid organ transplant: A retrospective study.比较胰高血糖素样肽-1 受体激动剂度拉鲁肽和利拉鲁肽在实体器官移植中治疗糖尿病的效果:一项回顾性研究。
Diabetes Obes Metab. 2020 May;22(5):879-884. doi: 10.1111/dom.13964. Epub 2020 Feb 5.

引用本文的文献

1
Paradoxical regulation of IGF2 in promoting lipid metabolism in adipose tissues.胰岛素样生长因子2(IGF2)在促进脂肪组织脂质代谢中的矛盾调节。
Commun Biol. 2025 Jul 9;8(1):1026. doi: 10.1038/s42003-025-08458-1.
2
Machine Learning-Based Plasma Metabolomics in Liraglutide-Treated Type 2 Diabetes Mellitus Patients and Diet-Induced Obese Mice.基于机器学习的利拉鲁肽治疗2型糖尿病患者及饮食诱导肥胖小鼠的血浆代谢组学研究
Metabolites. 2024 Sep 2;14(9):483. doi: 10.3390/metabo14090483.
3
Peripheral Lipid Signatures, Metabolic Dysfunction, and Pathophysiology in Schizophrenia Spectrum Disorders.

本文引用的文献

1
Associations of plasma glycerophospholipid profile with modifiable lifestyles and incident diabetes in middle-aged and older Chinese.血浆甘油磷脂谱与中国中老年人群可改变生活方式和糖尿病发病的关联。
Diabetologia. 2022 Feb;65(2):315-328. doi: 10.1007/s00125-021-05611-3. Epub 2021 Nov 20.
2
Gene polymorphisms of insulin secretion signaling pathway associated with clopidogrel resistance in Han Chinese population.胰岛素分泌信号通路基因多态性与汉族人群氯吡格雷抵抗相关。
J Clin Lab Anal. 2021 Nov;35(11):e23970. doi: 10.1002/jcla.23970. Epub 2021 Oct 5.
3
Hyocholic acid species as novel biomarkers for metabolic disorders.
精神分裂症谱系障碍中的外周脂质特征、代谢功能障碍与病理生理学
Metabolites. 2024 Aug 28;14(9):475. doi: 10.3390/metabo14090475.
4
Glucagon-like Peptide-1 Receptor Agonists in Patients with Type 2 Diabetes Mellitus and Nonalcoholic Fatty Liver Disease-Current Background, Hopes, and Perspectives.2型糖尿病合并非酒精性脂肪性肝病患者的胰高血糖素样肽-1受体激动剂——当前背景、希望与展望
Metabolites. 2023 Apr 23;13(5):581. doi: 10.3390/metabo13050581.
猪去氧胆酸作为代谢紊乱的新型生物标志物。
Nat Commun. 2021 Mar 5;12(1):1487. doi: 10.1038/s41467-021-21744-w.
4
Obesity, Bioactive Lipids, and Adipose Tissue Inflammation in Insulin Resistance.肥胖、生物活性脂质与胰岛素抵抗中的脂肪组织炎症
Nutrients. 2020 May 3;12(5):1305. doi: 10.3390/nu12051305.
5
The mechanisms of lysophosphatidylcholine in the development of diseases.溶血磷脂酰胆碱在疾病发展中的作用机制。
Life Sci. 2020 Apr 15;247:117443. doi: 10.1016/j.lfs.2020.117443. Epub 2020 Feb 19.
6
Metabolomics Signatures in Type 2 Diabetes: A Systematic Review and Integrative Analysis.2 型糖尿病的代谢组学特征:系统评价和综合分析。
J Clin Endocrinol Metab. 2020 Apr 1;105(4). doi: 10.1210/clinem/dgz240.
7
Metabolic and gut microbiome changes following GLP-1 or dual GLP-1/GLP-2 receptor agonist treatment in diet-induced obese mice.在饮食诱导肥胖的小鼠中,GLP-1 或双重 GLP-1/GLP-2 受体激动剂治疗后的代谢和肠道微生物组变化。
Sci Rep. 2019 Oct 30;9(1):15582. doi: 10.1038/s41598-019-52103-x.
8
GLP-1 Improves Adipocyte Insulin Sensitivity Following Induction of Endoplasmic Reticulum Stress.在内质网应激诱导后,胰高血糖素样肽-1可改善脂肪细胞的胰岛素敏感性。
Front Pharmacol. 2018 Oct 16;9:1168. doi: 10.3389/fphar.2018.01168. eCollection 2018.
9
The relationship between phospholipids and insulin resistance: From clinical to experimental studies.磷脂与胰岛素抵抗的关系:从临床到实验研究。
J Cell Mol Med. 2019 Feb;23(2):702-710. doi: 10.1111/jcmm.13984. Epub 2018 Nov 6.
10
Plasma Lipidomic Profiling and Risk of Type 2 Diabetes in the PREDIMED Trial.血浆脂质组学特征分析与 PREDIMED 试验中 2 型糖尿病风险
Diabetes Care. 2018 Dec;41(12):2617-2624. doi: 10.2337/dc18-0840. Epub 2018 Oct 16.