Suppr超能文献

川芎嗪通过调节Rac1/LIMK1信号通路改善急性肺损伤。

Tetramethylpyrazine ameliorates acute lung injury by regulating the Rac1/LIMK1 signaling pathway.

作者信息

Min Simin, Tao Weiting, Ding Dushan, Zhang Xiaonan, Zhao Shidi, Zhang Yong, Liu Xiaojie, Gao Kefei, Liu Saisai, Li Li, Hou Min, Li Yan

机构信息

School of medicine and health engineering, Changzhou university, Changzhou, Jiangsu, China.

Department of Pathophysiology, Bengbu Medical College, Bengbu, Anhui, China.

出版信息

Front Pharmacol. 2023 Jan 6;13:1005014. doi: 10.3389/fphar.2022.1005014. eCollection 2022.

Abstract

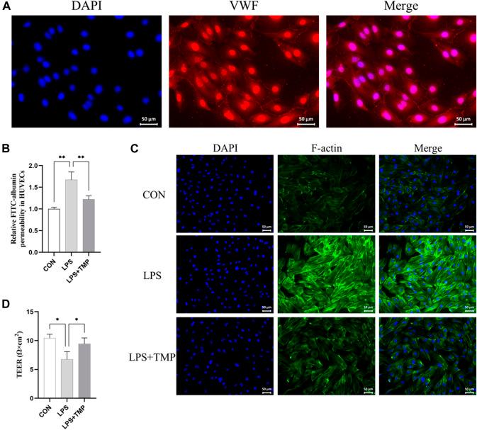
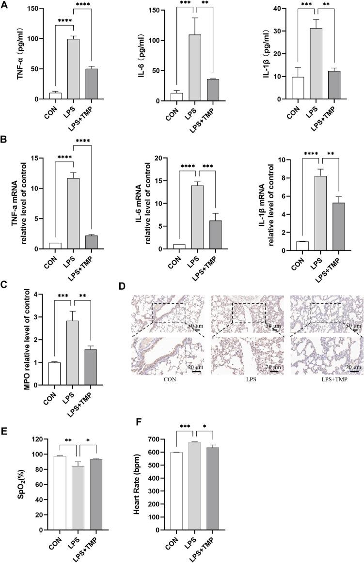
Acute lung injury (ALI) is a respiratory disorder characterized by severe inflammation of the alveoli and lung parenchyma. Tetramethylpyrazine (TMP), the main active compound in Ligusticum chuanxiong Hort (LC), can protect against lipopolysaccharide (LPS)-induced ALI. Our study aimed to investigate how TMP protects the endothelial cell barrier in pulmonary capillaries. We administered TMP intraperitoneally at different doses and found that acute lung injury in mice was improved, but not in a dose-dependent manner. TMP toxicity was tested . We observed that LPS-induced cytoskeletal remodeling was inhibited by TMP. Murine ALI was induced as follows: For the 1st hit, LPS (2 mg/kg) was injected intraperitoneally; after 16 h, for the 2nd hit, LPS (4 mg/kg) was instilled intratracheally. The mice in treatment groups had TMP or dexamethasone administered intraperitoneally 30 min prior to the 1st hit and 30 min past the 2nd hit. Mice were euthanized 24 h after the last injecting. We measured protein and mRNA levels using enzyme-linked immunosorbent assay (ELISA) and reverse transcriptase real-time PCR (RT-qPCR), respectively. The ultrastructural analysis was performed with transmission electron microscopy (TEM) and the cytoskeleton was observed by immunofluorescence. Immunohistochemistry and Western blotting were used to detect protein expression in the Rac1/LIMK1/ZO-1/occludin signal pathway. The results showed that TMP treatment decreased inflammatory cell infiltration and alleviated LPS-induced damage in lung tissue. Also, TMP significantly inhibited the Rac1/LIMK1/ZO-1/occludin signaling pathway. Our findings show that using TMP during sepsis can protect the pulmonary microvascular endothelial cell barrier and suppress inflammation. Therefore, TMP may have a promising therapeutic role in preventing acute lung injury from sepsis.

摘要

急性肺损伤(ALI)是一种以肺泡和肺实质严重炎症为特征的呼吸系统疾病。川芎嗪(TMP)是川芎(LC)中的主要活性成分,可预防脂多糖(LPS)诱导的ALI。我们的研究旨在探讨TMP如何保护肺毛细血管中的内皮细胞屏障。我们腹腔注射不同剂量的TMP,发现小鼠急性肺损伤得到改善,但并非呈剂量依赖性。对TMP毒性进行了测试。我们观察到TMP可抑制LPS诱导的细胞骨架重塑。小鼠ALI诱导如下:第一次打击,腹腔注射LPS(2 mg/kg);16小时后,第二次打击,气管内滴注LPS(4 mg/kg)。治疗组小鼠在第一次打击前30分钟和第二次打击后30分钟腹腔注射TMP或地塞米松。在最后一次注射后24小时对小鼠实施安乐死。我们分别使用酶联免疫吸附测定(ELISA)和逆转录实时PCR(RT-qPCR)测量蛋白质和mRNA水平。用透射电子显微镜(TEM)进行超微结构分析,通过免疫荧光观察细胞骨架。采用免疫组织化学和蛋白质印迹法检测Rac1/LIMK1/ZO-1/闭合蛋白信号通路中的蛋白质表达。结果表明,TMP治疗可减少炎症细胞浸润,减轻肺组织中LPS诱导的损伤。此外,TMP显著抑制Rac1/LIMK1/ZO-1/闭合蛋白信号通路。我们的研究结果表明,在脓毒症期间使用TMP可保护肺微血管内皮细胞屏障并抑制炎症。因此,TMP在预防脓毒症引起的急性肺损伤方面可能具有广阔的治疗前景。

https://cdn.ncbi.nlm.nih.gov/pmc/blobs/f9ca/9859661/c407885281d5/fphar-13-1005014-g001.jpg

文献AI研究员

20分钟写一篇综述,助力文献阅读效率提升50倍。

立即体验

用中文搜PubMed

大模型驱动的PubMed中文搜索引擎

马上搜索

文档翻译

学术文献翻译模型,支持多种主流文档格式。

立即体验