Suppr超能文献

IGF2BPs的泛癌图谱及其与预后、干性和肿瘤免疫微环境的关联。

A pan-cancer landscape of IGF2BPs and their association with prognosis, stemness and tumor immune microenvironment.

作者信息

Shao Wei, Zhao Hui, Zhang Shoudu, Ding Qian, Guo Yugang, Hou Kaiqi, Kan Yunchao, Deng Fan, Xu Qian

机构信息

Henan Provincial Engineering Laboratory of Insects Bio-reactor, Nanyang Normal University, Nanyang, Henan, China.

The Department of Science and Technology, Zhengzhou Revogene Ltd, Zhengzhou, Henan, China.

出版信息

Front Oncol. 2023 Jan 4;12:1049183. doi: 10.3389/fonc.2022.1049183. eCollection 2022.

Abstract

BACKGROUND

The human insulin-like growth factor 2 mRNA binding proteins 1-3 (IGF2BP1-3, also called IMP1-3) play essential roles in mRNA regulation, including its splicing, translocation, stability, and translation. However, knowledge regarding the involvement of IGF2BPs in tumor immunity and stemness across cancer types is still lacking.

METHODS

In this study, we comprehensively analyzed pan-cancer multi-omic data to determine the correlation of IGF2BPs mRNA and protein expression with various cancer parameters such as mutation frequency, prognostic value, the tumor microenvironment (TME), checkpoint blockade, tumor immune infiltration, stemness and drug sensitivity. Validation of the expression of IGF2BPs in cancer samples and glioma cells were performed by quantitative real-time (qRT)-PCR, and immunofluorescence staining. Investigation of the functional role of IGF2BP3 in glioma stem cells(GSCs) were performed by sphere formation, cytotoxicity, transwell, and wound healing assays.

RESULTS

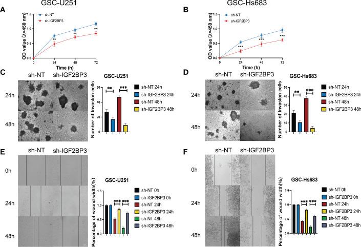
We found that IGF2BP1 and 3 are either absent or expressed at very low levels in most normal tissues. However, IGF2BP1-3 can be re-expressed in a broad range of cancer types and diverse cancer cell lines, where their expression often correlates with poor prognosis. Immunofluorescence staining and qRT-PCR analyses also showed that the expression of IGF2BP2 and IGF2BP3 were higher in cancer tissues than that in adjacent normal tissues. Moreover, IGF2BPs are associated with TME and stemness in human pan-cancer. Remarkably, IGF2BP3 participated in the maintenance and self-renewal of glioma stem cell (GSCs). Knockdown of IGF2BP3 attenuated GSC and glioma cell proliferation, invasion, and migration.

CONCLUSIONS

Our systematic pan-cancer study confirmed the identification of IGF2BPs as therapeutic targets and highlighted the need to study their association with stemness, and the TME, which contribute to the cancer drug-discovery research. Especially, preliminary studies demonstrate the IGF2BP3 as a potential negative regulator of glioma tumorigenesis by modulating stemness.

摘要

背景

人类胰岛素样生长因子2信使核糖核酸结合蛋白1 - 3(IGF2BP1 - 3,也称为IMP1 - 3)在信使核糖核酸调控中发挥重要作用,包括其剪接、转运、稳定性和翻译。然而,关于IGF2BPs在不同癌症类型的肿瘤免疫和干性中的作用,目前仍缺乏相关了解。

方法

在本研究中,我们全面分析了泛癌多组学数据,以确定IGF2BPs信使核糖核酸和蛋白质表达与各种癌症参数的相关性,如突变频率、预后价值、肿瘤微环境(TME)、检查点阻断、肿瘤免疫浸润、干性和药物敏感性。通过定量实时(qRT)-PCR和免疫荧光染色对癌症样本和胶质瘤细胞中IGF2BPs的表达进行验证。通过成球、细胞毒性、Transwell和伤口愈合试验研究IGF2BP3在胶质瘤干细胞(GSCs)中的功能作用。

结果

我们发现,在大多数正常组织中,IGF2BP1和3要么不存在,要么表达水平极低。然而,IGF2BP1 - 3可在多种癌症类型和不同癌细胞系中重新表达,其表达往往与不良预后相关。免疫荧光染色和qRT - PCR分析还表明,IGF2BP2和IGF2BP3在癌组织中的表达高于相邻正常组织。此外,IGF2BPs与人泛癌中的TME和干性相关。值得注意的是,IGF2BP3参与了胶质瘤干细胞(GSCs)的维持和自我更新。敲低IGF2BP3可减弱GSC和胶质瘤细胞的增殖、侵袭和迁移。

结论

我们的系统性泛癌研究证实了将IGF2BPs确定为治疗靶点,并强调了研究它们与干性和TME的关联的必要性,这有助于癌症药物发现研究。特别是,初步研究表明IGF2BP3通过调节干性可能是胶质瘤肿瘤发生的潜在负调节因子。

https://cdn.ncbi.nlm.nih.gov/pmc/blobs/6b2d/9846525/f2cb5b9b6948/fonc-12-1049183-g001.jpg

文献AI研究员

20分钟写一篇综述,助力文献阅读效率提升50倍。

立即体验

用中文搜PubMed

大模型驱动的PubMed中文搜索引擎

马上搜索

文档翻译

学术文献翻译模型,支持多种主流文档格式。

立即体验