Guangdong Engineering & Technology Research Center for Disease-Model Animals, Laboratory Animal Center, Zhongshan School of Medicine, Sun Yat-sen University, Guangzhou, 510080, Guangdong, China.
Department of Biochemistry, Zhongshan School of Medicine, Sun Yat-sen University, Guangzhou, 510080, Guangdong, China.
Nat Commun. 2023 Jan 24;14(1):390. doi: 10.1038/s41467-023-35944-z.
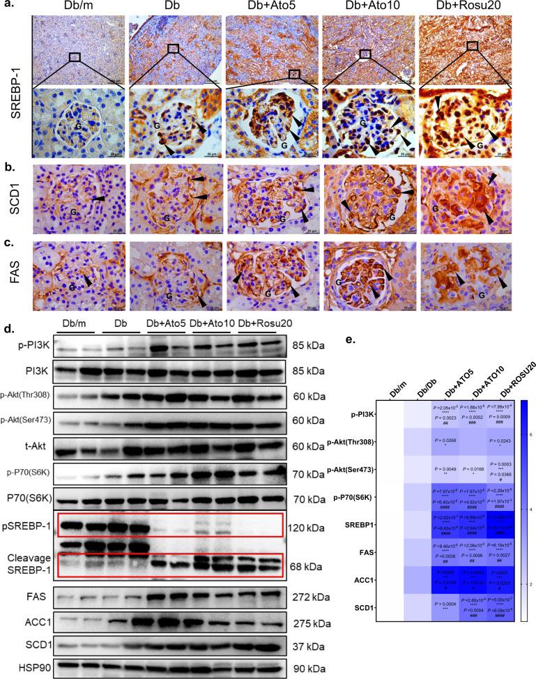
Statins play an important role in the treatment of diabetic nephropathy. Increasing attention has been given to the relationship between statins and insulin resistance, but many randomized controlled trials confirm that the therapeutic effects of statins on diabetic nephropathy are more beneficial than harmful. However, further confirmation of whether the beneficial effects of chronic statin administration on diabetic nephropathy outweigh the detrimental effects is urgently needed. Here, we find that long-term statin administration may increase insulin resistance, interfere with lipid metabolism, leads to inflammation and fibrosis, and ultimately fuel diabetic nephropathy progression in diabetic mice. Mechanistically, activation of insulin-regulated phosphatidylinositol 3-kinase/protein kinase B/mammalian target of rapamycin signaling pathway leads to increased fatty acid synthesis. Furthermore, statins administration increases lipid uptake and inhibits fatty acid oxidation, leading to lipid deposition. Here we show that long-term statins administration exacerbates diabetic nephropathy via ectopic fat deposition in diabetic mice.
他汀类药物在糖尿病肾病的治疗中起着重要作用。人们越来越关注他汀类药物与胰岛素抵抗之间的关系,但许多随机对照试验证实,他汀类药物治疗糖尿病肾病的疗效利大于弊。然而,迫切需要进一步证实慢性他汀类药物给药对糖尿病肾病的有益效果是否超过有害效果。在这里,我们发现长期他汀类药物给药可能会增加胰岛素抵抗,干扰脂质代谢,导致炎症和纤维化,并最终促进糖尿病小鼠的糖尿病肾病进展。从机制上讲,胰岛素调节的磷脂酰肌醇 3-激酶/蛋白激酶 B/雷帕霉素靶蛋白信号通路的激活导致脂肪酸合成增加。此外,他汀类药物给药增加脂质摄取并抑制脂肪酸氧化,导致脂质沉积。在这里,我们表明长期他汀类药物给药通过在糖尿病小鼠中异位脂肪沉积加重糖尿病肾病。