Laboratorio de Glicomedicina, Instituto de Biología y Medicina Experimental (IBYME), Consejo Nacional de Investigaciones Científicas y Técnicas (CONICET), C1428, Buenos Aires, Argentina.
Centro de Investigaciones Inmunológicas Básicas y Aplicadas (CINIBA), Facultad de Ciencias Médicas, Universidad Nacional de La Plata, C1900, La Plata, Argentina.
Cell Death Differ. 2023 Apr;30(4):906-921. doi: 10.1038/s41418-022-01108-7. Epub 2023 Jan 24.
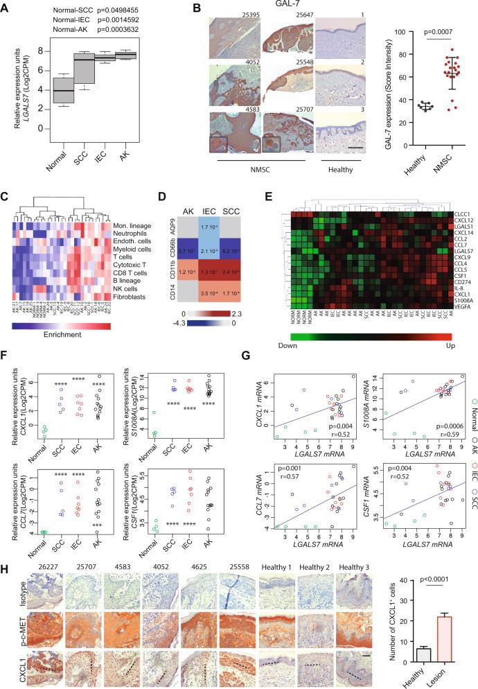
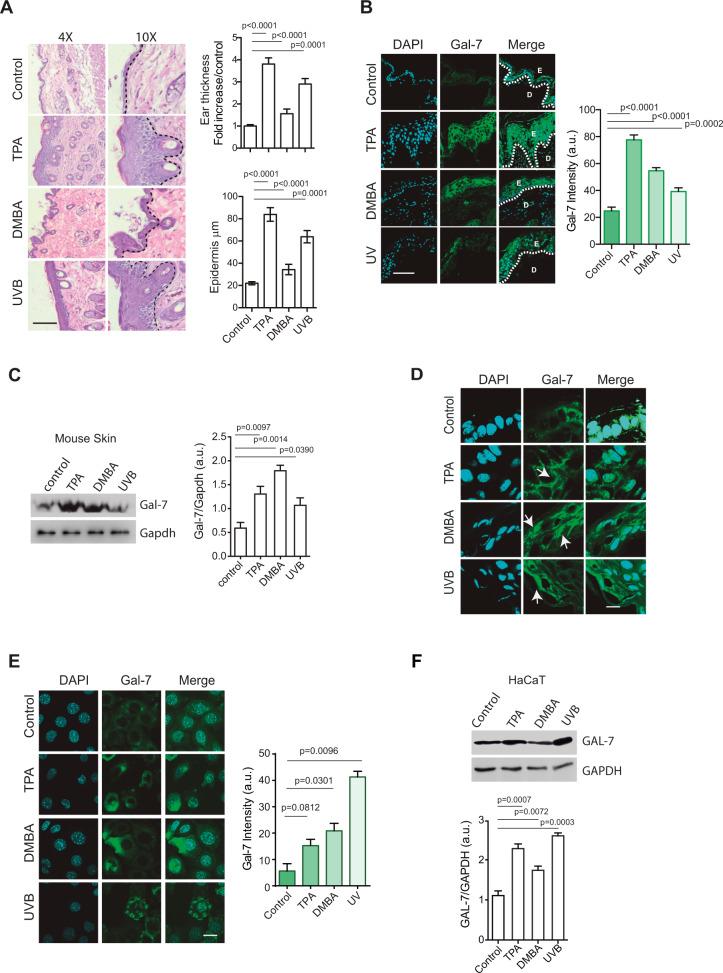
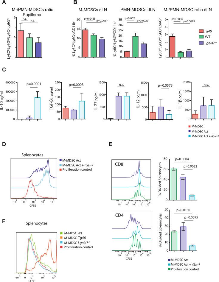
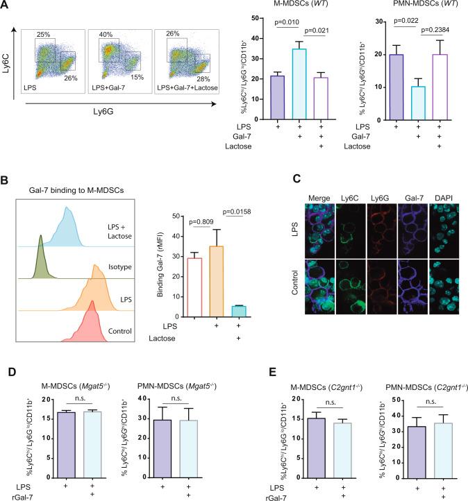
Non-melanoma skin cancer (NMSC) has risen dramatically as a result of chronic exposure to sunlight ultraviolet (UV) radiation, climatic changes and clinical conditions associated with immunosuppression. In spite of considerable progress, our understanding of the mechanisms that control NMSC development and their associated molecular and immunological landscapes is still limited. Here we demonstrated a critical role for galectin-7 (Gal-7), a β-galactoside-binding protein preferentially expressed in skin tissue, during NMSC development. Transgenic mice (Tg46) overexpressing Gal-7 in keratinocytes showed higher number of papillomas compared to WT mice or mice lacking Gal-7 (Lgals7) when subjected to a skin carcinogenesis protocol, in which tumor initiator 7,12-dimethylbenz[a]anthracene (DMBA) and tumor promoter 12-O-tetradecanoyl-phorbol-13-acetate (TPA) were sequentially administered. RNAseq analysis of Tg46 tumor lesions revealed a unique profile compatible with cells of the myelomonocytic lineage infiltrating these tumors, an effect that was substantiated by a higher number of CD11bGr1 cells in tumor-draining lymph nodes. Heightened c-Met activation and Cxcl-1 expression in Tg46 lesions suggested a contribution of this pathway to the recruitment of these cells. Remarkably, Gal-7 bound to the surface of CD11bLy6CLy6G monocytic myeloid cells and enhanced their immunosuppressive activity, as evidenced by increased IL-10 and TGF-β secretion, and higher T-cell inhibitory activity. In vivo, carcinogen-treated Lgals7 animals adoptively transferred with Gal-7-conditioned monocytic myeloid cells developed higher number of papillomas, whereas depletion of these cells in Tg46-treated mice led to reduction in the number of tumors. Finally, human NMSC biopsies showed increased LGALS7 mRNA and Gal-7 protein expression and displayed transcriptional profiles associated with myeloid programs, accompanied by elevated CXCL1 expression and c-Met activation. Thus, Gal-7 emerges as a critical mediator of skin carcinogenesis and a potential therapeutic target in human NMSC.
非黑色素瘤皮肤癌 (NMSC) 由于长期暴露于阳光紫外线 (UV) 辐射、气候变化和与免疫抑制相关的临床条件而急剧上升。尽管取得了相当大的进展,但我们对控制 NMSC 发展的机制及其相关的分子和免疫景观的理解仍然有限。在这里,我们证明了半乳糖凝集素-7 (Gal-7) 在 NMSC 发展中起着关键作用。Gal-7 是一种在皮肤组织中优先表达的 β-半乳糖苷结合蛋白,在角质形成细胞中过表达 Gal-7 的转基因小鼠 (Tg46) 与 WT 小鼠或缺乏 Gal-7 (Lgals7) 的小鼠相比,当接受皮肤致癌发生方案时,肿瘤引发剂 7,12-二甲基苯并[a]蒽 (DMBA) 和肿瘤促进剂 12-O-十四烷酰佛波醇-13-乙酸酯 (TPA) 依次给药时,出现了更高数量的乳头瘤。Tg46 肿瘤病变的 RNAseq 分析显示了一种与浸润这些肿瘤的髓系细胞独特的谱,这一效应通过肿瘤引流淋巴结中更多的 CD11bGr1 细胞得到证实。Tg46 病变中 c-Met 激活和 Cxcl-1 表达增加表明该途径对这些细胞的募集有贡献。值得注意的是,Gal-7 与 CD11bLy6CLy6G 单核髓样细胞表面结合,并增强其免疫抑制活性,表现为 IL-10 和 TGF-β 分泌增加,以及更高的 T 细胞抑制活性。在体内,用 Gal-7 调理的单核髓样细胞过继转移到经致癌物处理的 Lgals7 动物中,形成了更高数量的乳头瘤,而在 Tg46 处理的小鼠中耗尽这些细胞会导致肿瘤数量减少。最后,人类 NMSC 活检显示 LGALS7 mRNA 和 Gal-7 蛋白表达增加,并显示与髓样程序相关的转录谱,同时伴随着 CXCL1 表达和 c-Met 激活增加。因此,Gal-7 成为皮肤致癌作用的关键介质,也是人类 NMSC 的潜在治疗靶点。