• 文献检索
  • 文档翻译
  • 深度研究
  • 学术资讯
  • Suppr Zotero 插件Zotero 插件
  • 邀请有礼
  • 套餐&价格
  • 历史记录
应用&插件
Suppr Zotero 插件Zotero 插件浏览器插件Mac 客户端Windows 客户端微信小程序
定价
高级版会员购买积分包购买API积分包
服务
文献检索文档翻译深度研究API 文档MCP 服务
关于我们
关于 Suppr公司介绍联系我们用户协议隐私条款
关注我们

Suppr 超能文献

核心技术专利:CN118964589B侵权必究
粤ICP备2023148730 号-1Suppr @ 2026

文献检索

告别复杂PubMed语法,用中文像聊天一样搜索,搜遍4000万医学文献。AI智能推荐,让科研检索更轻松。

立即免费搜索

文件翻译

保留排版,准确专业,支持PDF/Word/PPT等文件格式,支持 12+语言互译。

免费翻译文档

深度研究

AI帮你快速写综述,25分钟生成高质量综述,智能提取关键信息,辅助科研写作。

立即免费体验

缺乏人类胆碱转运蛋白样蛋白 SLC44A2 可导致听力障碍和一种罕见的红细胞表型。

Lack of the human choline transporter-like protein SLC44A2 causes hearing impairment and a rare red blood phenotype.

机构信息

Université Paris Cité and Université des Antilles, INSERM, BIGR, Paris, France.

Department of Child Hematology, Reference Center for Sickle-Cell Disease Robert Debré University Hospital, Assistance Publique-Hôpitaux de Paris, Paris, France.

出版信息

EMBO Mol Med. 2023 Mar 8;15(3):e16320. doi: 10.15252/emmm.202216320. Epub 2023 Jan 25.

DOI:10.15252/emmm.202216320
PMID:36695047
原文链接:https://pmc.ncbi.nlm.nih.gov/articles/PMC9994479/
Abstract

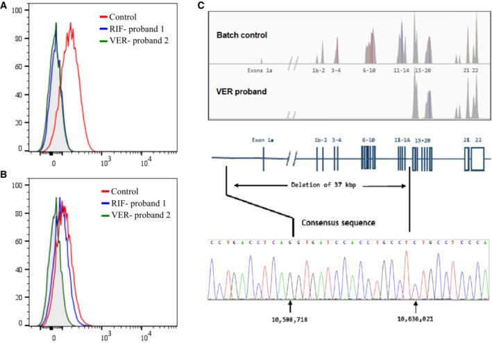
Blood phenotypes are defined by the presence or absence of specific blood group antigens at the red blood cell (RBC) surface, due to genetic polymorphisms among individuals. The recent development of genomic and proteomic approaches enabled the characterization of several enigmatic antigens. The choline transporter-like protein CTL2 encoded by the SLC44A2 gene plays an important role in platelet aggregation and neutrophil activation. By investigating alloantibodies to a high-prevalence antigen of unknown specificity, found in patients with a rare blood type, we showed that SLC44A2 is also expressed in RBCs and carries a new blood group system. Furthermore, we identified three siblings homozygous for a large deletion in SLC44A2, resulting in complete SLC44A2 deficiency. Interestingly, the first-ever reported SLC44A2-deficient individuals suffer from progressive hearing impairment, recurrent arterial aneurysms, and epilepsy. Furthermore, SLC44A2 individuals showed no significant platelet aggregation changes and do not suffer from any apparent hematological disorders. Overall, our findings confirm the function of SLC44A2 in hearing preservation and provide new insights into the possible role of this protein in maintaining cerebrovascular homeostasis.

摘要

血液表型是由个体之间的遗传多态性导致红细胞(RBC)表面特定血型抗原的存在或缺失所定义的。最近基因组学和蛋白质组学方法的发展使得能够描述几个神秘的抗原。由 SLC44A2 基因编码的胆碱转运蛋白样蛋白 CTL2 在血小板聚集和中性粒细胞活化中发挥重要作用。通过研究对一种罕见血型患者中发现的高流行抗原的同种抗体,我们表明 SLC44A2 也在 RBC 中表达,并携带一个新的血型系统。此外,我们鉴定了三个同胞纯合子 SLC44A2 中的大片段缺失,导致完全 SLC44A2 缺乏。有趣的是,首次报道的 SLC44A2 缺乏个体患有进行性听力障碍、复发性动脉动脉瘤和癫痫。此外,SLC44A2 个体的血小板聚集变化不明显,也没有明显的血液系统疾病。总的来说,我们的发现证实了 SLC44A2 在听力保护中的作用,并为该蛋白在维持脑血管内稳态中的可能作用提供了新的见解。

https://cdn.ncbi.nlm.nih.gov/pmc/blobs/c1c4/9994479/f54a9a6f70a5/EMMM-15-e16320-g008.jpg
https://cdn.ncbi.nlm.nih.gov/pmc/blobs/c1c4/9994479/fdf937622e47/EMMM-15-e16320-g004.jpg
https://cdn.ncbi.nlm.nih.gov/pmc/blobs/c1c4/9994479/abecffd9a238/EMMM-15-e16320-g003.jpg
https://cdn.ncbi.nlm.nih.gov/pmc/blobs/c1c4/9994479/965f40a56af9/EMMM-15-e16320-g001.jpg
https://cdn.ncbi.nlm.nih.gov/pmc/blobs/c1c4/9994479/f6b49ed4e50d/EMMM-15-e16320-g006.jpg
https://cdn.ncbi.nlm.nih.gov/pmc/blobs/c1c4/9994479/dba2bff96c15/EMMM-15-e16320-g007.jpg
https://cdn.ncbi.nlm.nih.gov/pmc/blobs/c1c4/9994479/f54a9a6f70a5/EMMM-15-e16320-g008.jpg
https://cdn.ncbi.nlm.nih.gov/pmc/blobs/c1c4/9994479/fdf937622e47/EMMM-15-e16320-g004.jpg
https://cdn.ncbi.nlm.nih.gov/pmc/blobs/c1c4/9994479/abecffd9a238/EMMM-15-e16320-g003.jpg
https://cdn.ncbi.nlm.nih.gov/pmc/blobs/c1c4/9994479/965f40a56af9/EMMM-15-e16320-g001.jpg
https://cdn.ncbi.nlm.nih.gov/pmc/blobs/c1c4/9994479/f6b49ed4e50d/EMMM-15-e16320-g006.jpg
https://cdn.ncbi.nlm.nih.gov/pmc/blobs/c1c4/9994479/dba2bff96c15/EMMM-15-e16320-g007.jpg
https://cdn.ncbi.nlm.nih.gov/pmc/blobs/c1c4/9994479/f54a9a6f70a5/EMMM-15-e16320-g008.jpg

相似文献

1
Lack of the human choline transporter-like protein SLC44A2 causes hearing impairment and a rare red blood phenotype.缺乏人类胆碱转运蛋白样蛋白 SLC44A2 可导致听力障碍和一种罕见的红细胞表型。
EMBO Mol Med. 2023 Mar 8;15(3):e16320. doi: 10.15252/emmm.202216320. Epub 2023 Jan 25.
2
Isoforms, expression, glycosylation, and tissue distribution of CTL2/SLC44A2.CTL2/SLC44A2 的异构体、表达、糖基化和组织分布。
Protein J. 2010 Aug;29(6):417-26. doi: 10.1007/s10930-010-9268-y.
3
Hair Cell Loss, Spiral Ganglion Degeneration, and Progressive Sensorineural Hearing Loss in Mice with Targeted Deletion of Slc44a2/Ctl2.Slc44a2/Ctl2基因靶向缺失小鼠的毛细胞损失、螺旋神经节变性及进行性感音神经性听力损失
J Assoc Res Otolaryngol. 2015 Dec;16(6):695-712. doi: 10.1007/s10162-015-0547-3.
4
Frequencies of SLC44A2 alleles encoding human neutrophil antigen-3 variants in the African American population.非洲裔美国人中编码人中性粒细胞抗原-3 变体的 SLC44A2 等位基因的频率。
Transfusion. 2012 May;52(5):1106-11. doi: 10.1111/j.1537-2995.2011.03396.x. Epub 2011 Nov 1.
5
Full-length nucleotide sequences of 30 common SLC44A2 alleles encoding human neutrophil antigen-3.编码人类嗜中性粒细胞抗原-3的30种常见SLC44A2等位基因的全长核苷酸序列。
Transfusion. 2016 Mar;56(3):729-36. doi: 10.1111/trf.13300. Epub 2015 Oct 5.
6
Age-related changes in expression of CTL2/SLC44A2 and its isoforms in the mouse inner ear.年龄相关的 CTL2/SLC44A2 及其异构体在小鼠内耳中的表达变化。
Hear Res. 2011 Dec;282(1-2):63-8. doi: 10.1016/j.heares.2011.09.004. Epub 2011 Oct 1.
7
The choline transporter Slc44a2 controls platelet activation and thrombosis by regulating mitochondrial function.胆碱转运蛋白 Slc44a2 通过调节线粒体功能控制血小板激活和血栓形成。
Nat Commun. 2020 Jul 13;11(1):3479. doi: 10.1038/s41467-020-17254-w.
8
SLC44A2 single nucleotide polymorphisms, isoforms, and expression: Association with severity of Meniere's disease?SLC44A2单核苷酸多态性、异构体与表达:与梅尼埃病严重程度的关联?
Genomics. 2016 Dec;108(5-6):201-208. doi: 10.1016/j.ygeno.2016.11.002. Epub 2016 Nov 6.
9
Frequency, a New TaqMan Real-Time Polymerase Chain Reaction Method for HNA-3A/3B Genotyping, and a New Application of Droplet Digital PCR.频率法,一种用于HNA-3A/3B基因分型的新型TaqMan实时聚合酶链反应方法,以及数字液滴PCR的新应用。
Front Genet. 2022 May 12;13:794285. doi: 10.3389/fgene.2022.794285. eCollection 2022.
10
Plasma Protein Signatures of a Murine Venous Thrombosis Model and Slc44a2 Knockout Mice Using Quantitative-Targeted Proteomics.基于定量靶向蛋白质组学的小鼠静脉血栓模型和 Slc44a2 基因敲除小鼠的血浆蛋白质组学特征。
Thromb Haemost. 2020 Mar;120(3):423-436. doi: 10.1055/s-0040-1702229. Epub 2020 Mar 5.

引用本文的文献

1
SLC44A2 negatively regulates mitochondrial fatty acid oxidation to suppress colorectal progression by blocking the MUL1-CPT2 interaction.SLC44A2通过阻断MUL1-CPT2相互作用负向调节线粒体脂肪酸氧化,从而抑制结直肠癌进展。
Cell Death Dis. 2025 Jul 1;16(1):468. doi: 10.1038/s41419-025-07781-z.
2
SLC44A2-mediated phenotypic switch of vascular smooth muscle cells contributes to aortic aneurysm.SLC44A2 介导的血管平滑肌细胞表型转换导致主动脉瘤。
J Clin Invest. 2024 Aug 15;134(16):e183527. doi: 10.1172/JCI183527.

本文引用的文献

1
Inherited glycosylphosphatidylinositol defects cause the rare Emm-negative blood phenotype and developmental disorders.遗传性糖基磷脂酰肌醇缺陷导致罕见的 Emm 阴性血液表型和发育障碍。
Blood. 2021 Jul 1;137(26):3660-3669. doi: 10.1182/blood.2020009810.
2
The equilibrative nucleoside transporter ENT1 is critical for nucleotide homeostasis and optimal erythropoiesis.平衡核苷转运蛋白 ENT1 对于核苷酸稳态和最佳红细胞生成至关重要。
Blood. 2021 Jun 24;137(25):3548-3562. doi: 10.1182/blood.2020007281.
3
Impaired adhesion of neutrophils expressing Slc44a2/HNA-3b to VWF protects against NETosis under venous shear rates.
表达 Slc44a2/HNA-3b 的中性粒细胞黏附能力受损可防止静脉剪切率下的 NETosis。
Blood. 2021 Apr 22;137(16):2256-2266. doi: 10.1182/blood.2020008345.
4
The choline transporter Slc44a2 controls platelet activation and thrombosis by regulating mitochondrial function.胆碱转运蛋白 Slc44a2 通过调节线粒体功能控制血小板激活和血栓形成。
Nat Commun. 2020 Jul 13;11(1):3479. doi: 10.1038/s41467-020-17254-w.
5
Activated αβ on platelets mediates flow-dependent NETosis via SLC44A2.血小板上的激活的αβ 通过 SLC44A2 介导依赖于血流的 NETosis。
Elife. 2020 Apr 21;9:e53353. doi: 10.7554/eLife.53353.
6
SLC44A2 deficient mice have a reduced response in stenosis but not in hypercoagulability driven venous thrombosis.溶质载体家族44成员2(SLC44A2)缺陷型小鼠在狭窄形成方面反应减弱,但在高凝驱动的静脉血栓形成方面无此现象。
J Thromb Haemost. 2020 Jul;18(7):1714-1727. doi: 10.1111/jth.14835. Epub 2020 May 15.
7
Lack of the multidrug transporter MRP4/ABCC4 defines the PEL-negative blood group and impairs platelet aggregation.缺乏多药转运蛋白 MRP4/ABCC4 定义了 PEL 阴性血型,并损害血小板聚集。
Blood. 2020 Feb 6;135(6):441-448. doi: 10.1182/blood.2019002320.
8
Functional Expression of Choline Transporters in the Blood-Brain Barrier.血脑屏障中胆碱转运体的功能表达。
Nutrients. 2019 Sep 20;11(10):2265. doi: 10.3390/nu11102265.
9
Association between SLC44A2 rs2288904 polymorphism and risk of recurrent venous thromboembolism among Thai patients.泰国患者中SLC44A2基因rs2288904多态性与复发性静脉血栓栓塞风险的关联
Thromb Res. 2019 Feb;174:163-165. doi: 10.1016/j.thromres.2019.01.001. Epub 2019 Jan 3.
10
International Society of Blood Transfusion Working Party on Red Cell Immunogenetics and Blood Group Terminology: Report of the Dubai, Copenhagen and Toronto meetings.国际输血协会红细胞免疫遗传学与血型术语工作小组:迪拜、哥本哈根和多伦多会议报告。
Vox Sang. 2019 Jan;114(1):95-102. doi: 10.1111/vox.12717. Epub 2018 Nov 12.