Suppr超能文献

人类 X 染色体失活模式取决于年龄和组织,而与受孕方式无关。

X-chromosome inactivation patterns depend on age and tissue but not conception method in humans.

机构信息

Department of Medical Biology and Genetics, Faculty of Biology, University of Gdańsk, Wita Stwosza 59, 80-308, Gdańsk, Poland.

Department of Molecular Biology, Faculty of Biology, University of Gdańsk, Wita Stwosza 59, 80-308, Gdańsk, Poland.

出版信息

Chromosome Res. 2023 Jan 25;31(1):4. doi: 10.1007/s10577-023-09717-9.

Abstract

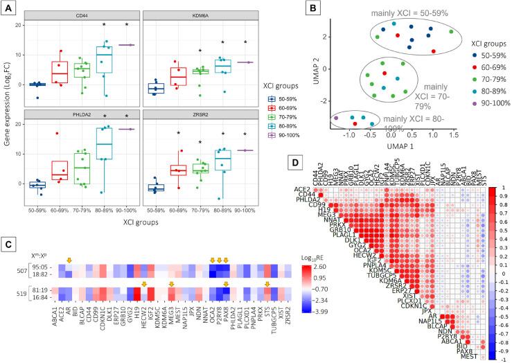
Female somatic X-chromosome inactivation (XCI) balances the X-linked transcriptional dosages between the sexes, randomly silencing the maternal or paternal X chromosome in each cell of 46,XX females. Skewed XCI toward one parental X has been observed in association with ageing and in some female carriers of X-linked diseases. To address the problem of non-random XCI, we quantified the XCI skew in different biological samples of naturally conceived females of different age groups and girls conceived after in vitro fertilization (IVF). Generally, XCI skew differed between saliva, blood, and buccal swabs, while saliva and blood had the most similar XCI patterns in individual females. XCI skew increased with age in saliva, but not in other tissues. We showed no significant differences in the XCI patterns in tissues of naturally conceived and IVF females. The gene expression profile of the placenta and umbilical cord blood was determined depending on the XCI pattern. The increased XCI skewing in the placental tissue was associated with the differential expression of several genes out of 40 considered herein. Notably, skewed XCI patterns (> 80:20) were identified with significantly increased expression levels of four genes: CD44, KDM6A, PHLDA2, and ZRSR2. The differences in gene expression patterns between samples with random and non-random XCI may shed new light on factors contributing to the XCI pattern outcome and indicate new paths in future research on the phenomenon of XCI skewing.

摘要

女性体细胞 X 染色体失活 (XCI) 平衡了性别的 X 连锁转录剂量,随机沉默 46,XX 女性每个细胞中的母源或父源 X 染色体。在与衰老相关的一些 X 连锁疾病女性携带者中,观察到 XCI 向一个亲本 X 倾斜。为了解决非随机 XCI 的问题,我们定量分析了不同年龄组自然受孕女性和体外受精 (IVF) 受孕女孩的不同生物样本中的 XCI 倾斜。一般来说,XCI 倾斜在唾液、血液和口腔拭子之间存在差异,而唾液和血液在个体女性中具有最相似的 XCI 模式。XCI 倾斜随年龄在唾液中增加,但在其他组织中没有增加。我们没有显示自然受孕和 IVF 女性组织中 XCI 模式的显著差异。根据 XCI 模式确定胎盘和脐带血的基因表达谱。胎盘组织中 XCI 倾斜的增加与 40 个考虑基因中的几个基因的差异表达有关。值得注意的是,鉴定出倾斜的 XCI 模式(>80:20)与四个基因的表达水平显著增加有关:CD44、KDM6A、PHLDA2 和 ZRSR2。具有随机和非随机 XCI 的样本之间的基因表达模式差异可能为导致 XCI 模式结果的因素提供新的见解,并为未来研究 XCI 倾斜现象指明新的途径。

https://cdn.ncbi.nlm.nih.gov/pmc/blobs/7b59/9877087/2db37a76cc5d/10577_2023_9717_Fig1_HTML.jpg

文献检索

告别复杂PubMed语法,用中文像聊天一样搜索,搜遍4000万医学文献。AI智能推荐,让科研检索更轻松。

立即免费搜索

文件翻译

保留排版,准确专业,支持PDF/Word/PPT等文件格式,支持 12+语言互译。

免费翻译文档

深度研究

AI帮你快速写综述,25分钟生成高质量综述,智能提取关键信息,辅助科研写作。

立即免费体验