Suppr超能文献

综合组学对蛋白质组大小缩放的特征分析揭示了癌症增殖控制的机制。

Characterization of proteome-size scaling by integrative omics reveals mechanisms of proliferation control in cancer.

机构信息

Chester Beatty Laboratories, Institute of Cancer Research, London SW3 6JB, UK.

出版信息

Sci Adv. 2023 Jan 25;9(4):eadd0636. doi: 10.1126/sciadv.add0636.

Abstract

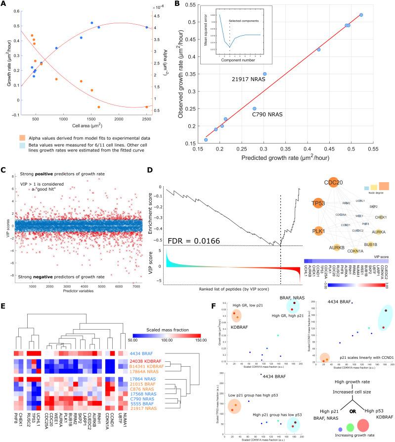
Almost all living cells maintain size uniformity through successive divisions. Proteins that over and underscale with size can act as rheostats, which regulate cell cycle progression. Using a multiomic strategy, we leveraged the heterogeneity of melanoma cell lines to identify peptides, transcripts, and phosphorylation events that differentially scale with cell size. Subscaling proteins are enriched in regulators of the DNA damage response and cell cycle progression, whereas super-scaling proteins included regulators of the cytoskeleton, extracellular matrix, and inflammatory response. Mathematical modeling suggested that decoupling growth and proliferative signaling may facilitate cell cycle entry over senescence in large cells when mitogenic signaling is decreased. Regression analysis reveals that up-regulation of TP53 or CDKN1A/p21CIP1 is characteristic of proliferative cancer cells with senescent-like sizes/proteomes. This study provides one of the first demonstrations of size-scaling phenomena in cancer and how morphology influences the chemistry of the cell.

摘要

几乎所有的活细胞都通过连续分裂来保持大小均匀。那些与大小不成比例的蛋白质可以作为变阻器,调节细胞周期的进程。我们利用黑色素瘤细胞系的异质性,采用多组学策略,鉴定出与细胞大小差异相关的肽段、转录本和磷酸化事件。亚标度蛋白富集于 DNA 损伤反应和细胞周期进程的调节剂,而超标度蛋白包括细胞骨架、细胞外基质和炎症反应的调节剂。数学模型表明,当有丝分裂信号减少时,解耦生长和增殖信号可能会促进大细胞中的细胞周期进入,而不是衰老。回归分析表明,TP53 或 CDKN1A/p21CIP1 的上调是具有衰老样大小/蛋白质组的增殖性癌细胞的特征。这项研究首次展示了癌症中的大小缩放现象,以及形态如何影响细胞的化学性质。

https://cdn.ncbi.nlm.nih.gov/pmc/blobs/be95/9876555/a6129d7301cc/sciadv.add0636-f1.jpg

文献检索

告别复杂PubMed语法,用中文像聊天一样搜索,搜遍4000万医学文献。AI智能推荐,让科研检索更轻松。

立即免费搜索

文件翻译

保留排版,准确专业,支持PDF/Word/PPT等文件格式,支持 12+语言互译。

免费翻译文档

深度研究

AI帮你快速写综述,25分钟生成高质量综述,智能提取关键信息,辅助科研写作。

立即免费体验