• 文献检索
  • 文档翻译
  • 深度研究
  • 学术资讯
  • Suppr Zotero 插件Zotero 插件
  • 邀请有礼
  • 套餐&价格
  • 历史记录
应用&插件
Suppr Zotero 插件Zotero 插件浏览器插件Mac 客户端Windows 客户端微信小程序
定价
高级版会员购买积分包购买API积分包
服务
文献检索文档翻译深度研究API 文档MCP 服务
关于我们
关于 Suppr公司介绍联系我们用户协议隐私条款
关注我们

Suppr 超能文献

核心技术专利:CN118964589B侵权必究
粤ICP备2023148730 号-1Suppr @ 2026

文献检索

告别复杂PubMed语法,用中文像聊天一样搜索,搜遍4000万医学文献。AI智能推荐,让科研检索更轻松。

立即免费搜索

文件翻译

保留排版,准确专业,支持PDF/Word/PPT等文件格式,支持 12+语言互译。

免费翻译文档

深度研究

AI帮你快速写综述,25分钟生成高质量综述,智能提取关键信息,辅助科研写作。

立即免费体验

富含睾丸的 Ferlin 蛋白 FER1L5 对于 Ca2+ 激活的顶体反应和雄性生育力是必需的。

Testis-enriched ferlin, FER1L5, is required for Ca-activated acrosome reaction and male fertility.

机构信息

Research Institute for Microbial Diseases, Osaka University, Suita, Osaka 5650871 Japan.

Graduate School of Medicine, Osaka University, Suita, Osaka 5650871 Japan.

出版信息

Sci Adv. 2023 Jan 25;9(4):eade7607. doi: 10.1126/sciadv.ade7607.

DOI:10.1126/sciadv.ade7607
PMID:36696506
原文链接:https://pmc.ncbi.nlm.nih.gov/articles/PMC9876558/
Abstract

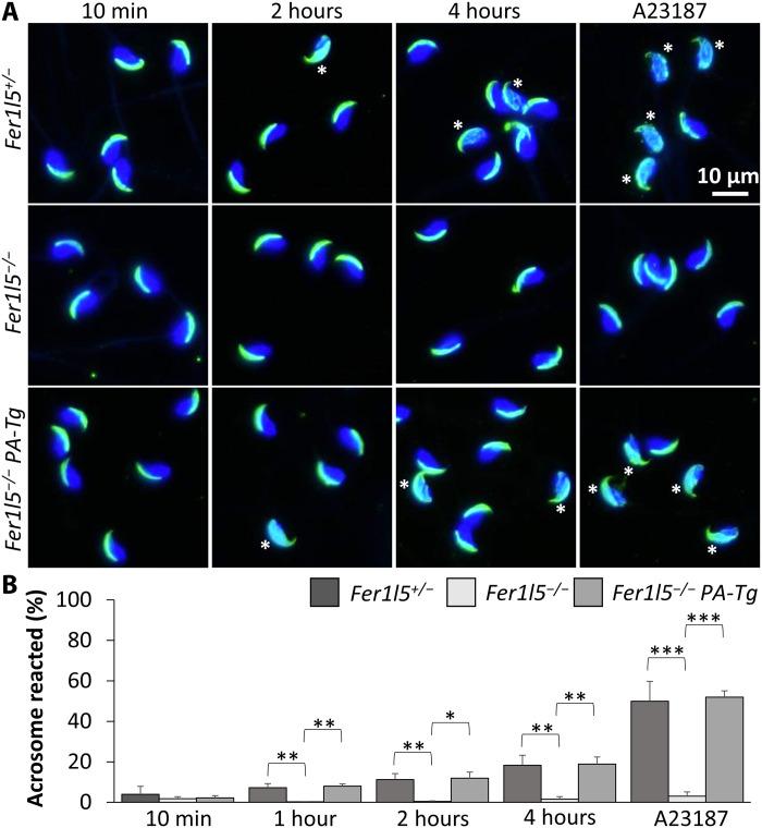
Spermatozoa need to undergo an exocytotic event called the acrosome reaction before fusing with eggs. Although calcium ion (Ca) is essential for the acrosome reaction, its molecular mechanism remains unknown. Ferlin is a single transmembrane protein with multiple Ca-binding C2 domains, and there are six ferlins, dysferlin (DYSF), otoferlin (OTOF), myoferlin (MYOF), fer-1-like 4 (FER1L4), FER1L5, and FER1L6, in mammals. , , and knockout mice have been generated, and each knockout mouse line exhibited membrane fusion disorders such as muscular dystrophy in , deafness in , and abnormal myogenesis in . Here, by generating mutant mice of , , and , we found that only is required for male fertility. mutant spermatozoa could migrate in the female reproductive tract and reach eggs, but no acrosome reaction took place. Even a Ca ionophore cannot induce the acrosome reaction in mutant spermatozoa. These results suggest that FER1L5 is the missing link between Ca and the acrosome reaction.

摘要

精子在与卵子融合之前需要经历一个称为顶体反应的胞吐事件。尽管钙离子(Ca)对于顶体反应是必不可少的,但它的分子机制仍不清楚。Ferlin 是一种具有多个 Ca 结合 C2 结构域的单一跨膜蛋白,哺乳动物中有六种 Ferlin,分别是 dysferlin (DYSF)、otoferlin (OTOF)、myoferlin (MYOF)、fer-1-like 4 (FER1L4)、FER1L5 和 FER1L6。已经生成了 、 和 的敲除小鼠,每种敲除小鼠系均表现出膜融合障碍,如 中的肌肉营养不良、 中的耳聋和 中的异常肌生成。在这里,通过生成 、 和 的突变小鼠,我们发现只有 对于雄性生育力是必需的。 突变精子能够在雌性生殖道中迁移并到达卵子,但没有发生顶体反应。即使使用钙离子载体也不能诱导 突变精子发生顶体反应。这些结果表明 FER1L5 是 Ca 和顶体反应之间缺失的环节。

https://cdn.ncbi.nlm.nih.gov/pmc/blobs/b3dc/9876558/66119552887c/sciadv.ade7607-f6.jpg
https://cdn.ncbi.nlm.nih.gov/pmc/blobs/b3dc/9876558/78b2a2c4a31b/sciadv.ade7607-f1.jpg
https://cdn.ncbi.nlm.nih.gov/pmc/blobs/b3dc/9876558/58c7ec834a91/sciadv.ade7607-f2.jpg
https://cdn.ncbi.nlm.nih.gov/pmc/blobs/b3dc/9876558/3283e7dc207a/sciadv.ade7607-f3.jpg
https://cdn.ncbi.nlm.nih.gov/pmc/blobs/b3dc/9876558/99c909a859ee/sciadv.ade7607-f4.jpg
https://cdn.ncbi.nlm.nih.gov/pmc/blobs/b3dc/9876558/c053a3a03b94/sciadv.ade7607-f5.jpg
https://cdn.ncbi.nlm.nih.gov/pmc/blobs/b3dc/9876558/66119552887c/sciadv.ade7607-f6.jpg
https://cdn.ncbi.nlm.nih.gov/pmc/blobs/b3dc/9876558/78b2a2c4a31b/sciadv.ade7607-f1.jpg
https://cdn.ncbi.nlm.nih.gov/pmc/blobs/b3dc/9876558/58c7ec834a91/sciadv.ade7607-f2.jpg
https://cdn.ncbi.nlm.nih.gov/pmc/blobs/b3dc/9876558/3283e7dc207a/sciadv.ade7607-f3.jpg
https://cdn.ncbi.nlm.nih.gov/pmc/blobs/b3dc/9876558/99c909a859ee/sciadv.ade7607-f4.jpg
https://cdn.ncbi.nlm.nih.gov/pmc/blobs/b3dc/9876558/c053a3a03b94/sciadv.ade7607-f5.jpg
https://cdn.ncbi.nlm.nih.gov/pmc/blobs/b3dc/9876558/66119552887c/sciadv.ade7607-f6.jpg

相似文献

1
Testis-enriched ferlin, FER1L5, is required for Ca-activated acrosome reaction and male fertility.富含睾丸的 Ferlin 蛋白 FER1L5 对于 Ca2+ 激活的顶体反应和雄性生育力是必需的。
Sci Adv. 2023 Jan 25;9(4):eade7607. doi: 10.1126/sciadv.ade7607.
2
Ferlins Show Tissue-Specific Expression and Segregate as Plasma Membrane/Late Endosomal or Trans-Golgi/Recycling Ferlins.Ferlins蛋白呈现组织特异性表达,并分离为质膜/晚期内体型或反式高尔基体/再循环型Ferlins蛋白。
Traffic. 2016 Mar;17(3):245-66. doi: 10.1111/tra.12370.
3
Functions of Vertebrate Ferlins.脊椎动物 Ferlins 的功能。
Cells. 2020 Feb 25;9(3):534. doi: 10.3390/cells9030534.
4
Endocytic recycling proteins EHD1 and EHD2 interact with fer-1-like-5 (Fer1L5) and mediate myoblast fusion.内吞再循环蛋白 EHD1 和 EHD2 与 Fer-1 样蛋白 5(Fer1L5)相互作用,并介导成肌细胞融合。
J Biol Chem. 2011 Mar 4;286(9):7379-88. doi: 10.1074/jbc.M110.157222. Epub 2010 Dec 22.
5
Loss of dysferlin or myoferlin results in differential defects in excitation-contraction coupling in mouse skeletal muscle.肌营养不良蛋白或肌联蛋白缺失导致小鼠骨骼肌兴奋-收缩耦联的不同缺陷。
Sci Rep. 2021 Aug 5;11(1):15865. doi: 10.1038/s41598-021-95378-9.
6
Otoferlin as a multirole Ca signaling protein: from inner ear synapses to cancer pathways.otoferlin作为一种多功能钙信号蛋白:从内耳突触到癌症通路
Front Cell Neurosci. 2023 Jul 19;17:1197611. doi: 10.3389/fncel.2023.1197611. eCollection 2023.
7
Fer1L5, a Dysferlin Homologue Present in Vesicles and Involved in C2C12 Myoblast Fusion and Membrane Repair.Fer1L5,一种存在于囊泡中的dysferlin同源物,参与C2C12成肌细胞融合和膜修复。
Biology (Basel). 2020 Nov 9;9(11):386. doi: 10.3390/biology9110386.
8
Redefining the architecture of ferlin proteins: Insights into multi-domain protein structure and function.重新定义 ferlin 蛋白的结构:多结构域蛋白结构与功能的新视角。
PLoS One. 2022 Jul 28;17(7):e0270188. doi: 10.1371/journal.pone.0270188. eCollection 2022.
9
Myoferlin, a candidate gene and potential modifier of muscular dystrophy.肌铁蛋白,一种肌肉萎缩症的候选基因和潜在修饰基因。
Hum Mol Genet. 2000 Jan 22;9(2):217-26. doi: 10.1093/hmg/9.2.217.
10
Phylogenetic analysis of ferlin genes reveals ancient eukaryotic origins.系统发生分析揭示 ferlin 基因的古老真核起源。
BMC Evol Biol. 2010 Jul 29;10:231. doi: 10.1186/1471-2148-10-231.

引用本文的文献

1
Selecting sires to improve reproductive success: key traits for enhanced fertility and embryo development.选择种公畜以提高繁殖成功率:提高生育力和胚胎发育的关键性状。
Anim Reprod. 2025 Aug 14;22(3):e20250052. doi: 10.1590/1984-3143-AR2025-0052. eCollection 2025.
2
The Various Mechanisms by Which Exercise-Induced Fatigue (EIF) Affects Spermatogenesis Through Testosterone.运动性疲劳(EIF)通过睾酮影响精子发生的各种机制。
Reprod Sci. 2025 Apr;32(4):965-976. doi: 10.1007/s43032-025-01804-y. Epub 2025 Feb 11.
3
Intratesticular creatine maintains spermatogenesis by defining tight junctions.

本文引用的文献

1
Identification and Validation of Yak () Frozen-Thawed Sperm Proteins Associated with Capacitation and the Acrosome Reaction.牦牛()冻融精子蛋白的鉴定和验证与获能和顶体反应相关。
J Proteome Res. 2022 Nov 4;21(11):2754-2770. doi: 10.1021/acs.jproteome.2c00528. Epub 2022 Oct 17.
2
Redefining the architecture of ferlin proteins: Insights into multi-domain protein structure and function.重新定义 ferlin 蛋白的结构:多结构域蛋白结构与功能的新视角。
PLoS One. 2022 Jul 28;17(7):e0270188. doi: 10.1371/journal.pone.0270188. eCollection 2022.
3
ARMC12 regulates spatiotemporal mitochondrial dynamics during spermiogenesis and is required for male fertility.
睾丸内的肌酸通过定义紧密连接来维持精子发生。
Sci Rep. 2024 Dec 28;14(1):30692. doi: 10.1038/s41598-024-77986-3.
4
Molecular mechanisms of mammalian sperm capacitation, and its regulation by sodium-dependent secondary active transporters.哺乳动物精子获能的分子机制及其受钠依赖性继发性主动转运体的调控
Reprod Med Biol. 2024 Oct 16;23(1):e12614. doi: 10.1002/rmb2.12614. eCollection 2024 Jan-Dec.
5
FBXO24 deletion causes abnormal accumulation of membraneless electron-dense granules in sperm flagella and male infertility.FBXO24 缺失导致精子鞭毛中无膜电子致密颗粒异常积累,从而引起男性不育。
Elife. 2024 Aug 20;13:RP92794. doi: 10.7554/eLife.92794.
6
MYCBPAP is a central apparatus protein required for centrosome-nuclear envelope docking and sperm tail biogenesis in mice.MYCBPAP 是一种中心装置蛋白,对于中心体-核膜对接和精子尾部发生在老鼠中是必需的。
J Cell Sci. 2024 Aug 15;137(16). doi: 10.1242/jcs.261962. Epub 2024 Aug 29.
7
Spermatogenic cell-specific type 1 hexokinase (HK1S) is essential for capacitation-associated increase in tyrosine phosphorylation and male fertility in mice.生精细胞特异性 1 型己糖激酶(HK1S)对于小鼠顶体反应相关的酪氨酸磷酸化增加和雄性生育力是必需的。
PLoS Genet. 2024 Jul 29;20(7):e1011357. doi: 10.1371/journal.pgen.1011357. eCollection 2024 Jul.
8
Golgi associated RAB2 interactor protein family contributes to murine male fertility to various extents by assuring correct morphogenesis of sperm heads.高尔基相关 RAB2 相互作用蛋白家族通过确保精子头部的正确形态发生,在不同程度上有助于雄性小鼠的生育能力。
PLoS Genet. 2024 Jun 27;20(6):e1011337. doi: 10.1371/journal.pgen.1011337. eCollection 2024 Jun.
9
Membrane potential hyperpolarization: a critical factor in acrosomal exocytosis and fertilization in sperm within the female reproductive tract.膜电位超极化:女性生殖道内精子顶体胞吐和受精的关键因素。
Front Cell Dev Biol. 2024 May 13;12:1386980. doi: 10.3389/fcell.2024.1386980. eCollection 2024.
10
knockout male mice are sterile secondary to sperm head malformations and failure to penetrate through the zona pellucida.基因敲除雄性小鼠由于精子头部畸形和无法穿透透明带而不育。
PNAS Nexus. 2024 Mar 12;3(3):pgae108. doi: 10.1093/pnasnexus/pgae108. eCollection 2024 Mar.
ARMC12 调控精子发生过程中的时空线粒体动态,是雄性生育力所必需的。
Proc Natl Acad Sci U S A. 2021 Feb 9;118(6). doi: 10.1073/pnas.2018355118.
4
Large-scale discovery of male reproductive tract-specific genes through analysis of RNA-seq datasets.通过分析 RNA-seq 数据集大规模发现男性生殖道特异性基因。
BMC Biol. 2020 Aug 19;18(1):103. doi: 10.1186/s12915-020-00826-z.
5
Deep Proteome Profiling of Semen of Indian Indigenous Malnad Gidda () Cattle.印度本土马纳尔纳德吉达()牛精液的深度蛋白质组分析。
J Proteome Res. 2020 Aug 7;19(8):3364-3376. doi: 10.1021/acs.jproteome.0c00237. Epub 2020 Jul 10.
6
Sperm proteins SOF1, TMEM95, and SPACA6 are required for sperm-oocyte fusion in mice.精子蛋白 SOF1、TMEM95 和 SPACA6 对于小鼠精卵融合是必需的。
Proc Natl Acad Sci U S A. 2020 May 26;117(21):11493-11502. doi: 10.1073/pnas.1922650117. Epub 2020 May 11.
7
Spermatozoa lacking Fertilization Influencing Membrane Protein (FIMP) fail to fuse with oocytes in mice.缺乏受精影响膜蛋白(FIMP)的精子无法与卵母细胞在小鼠中融合。
Proc Natl Acad Sci U S A. 2020 Apr 28;117(17):9393-9400. doi: 10.1073/pnas.1917060117. Epub 2020 Apr 15.
8
Acrosin is essential for sperm penetration through the zona pellucida in hamsters.顶体酶对于仓鼠精子穿透透明带至关重要。
Proc Natl Acad Sci U S A. 2020 Feb 4;117(5):2513-2518. doi: 10.1073/pnas.1917595117. Epub 2020 Jan 21.
9
SPAM1/HYAL5 double deficiency in male mice leads to severe male subfertility caused by a cumulus-oocyte complex penetration defect.雄性小鼠 SPAM1/HYAL5 双缺失导致严重的男性不育,其原因是卵丘-卵母细胞复合物穿透缺陷。
FASEB J. 2019 Dec;33(12):14440-14449. doi: 10.1096/fj.201900889RRR. Epub 2019 Oct 31.
10
Freezing-Thawing Procedures Remodel the Proteome of Ram Sperm before and after In Vitro Capacitation.冻融处理程序重塑了体外获能前后公羊精子的蛋白质组。
Int J Mol Sci. 2019 Sep 17;20(18):4596. doi: 10.3390/ijms20184596.