Suppr超能文献

高分辨率宏基因组重建淡水春季水华。

High-resolution metagenomic reconstruction of the freshwater spring bloom.

机构信息

Institute of Hydrobiology, Biology Centre CAS, Na Sádkách 7, 370 05, České Budějovice, Czech Republic.

Faculty of Science, University of South Bohemia, Branišovská 31, 370 05, České Budějovice, Czech Republic.

出版信息

Microbiome. 2023 Jan 26;11(1):15. doi: 10.1186/s40168-022-01451-4.

Abstract

BACKGROUND

The phytoplankton spring bloom in freshwater habitats is a complex, recurring, and dynamic ecological spectacle that unfolds at multiple biological scales. Although enormous taxonomic shifts in microbial assemblages during and after the bloom have been reported, genomic information on the microbial community of the spring bloom remains scarce.

RESULTS

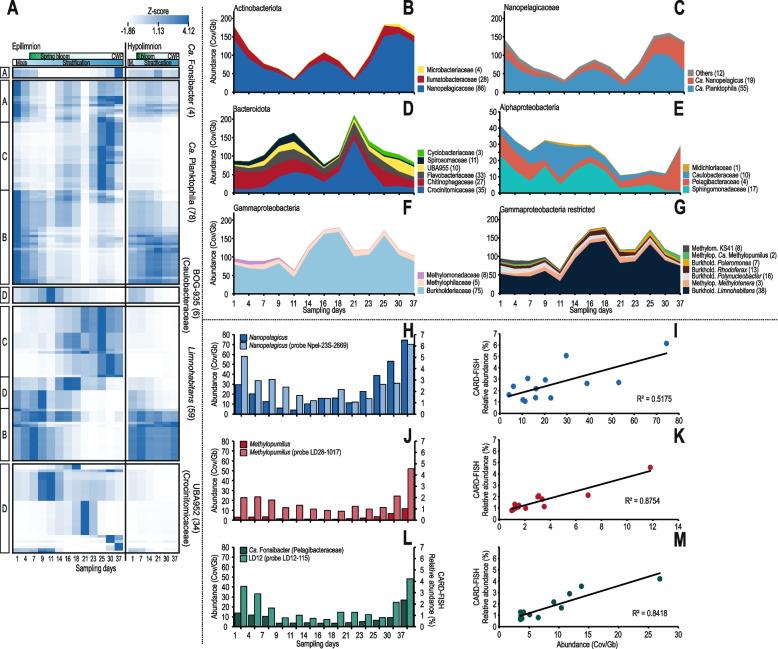
We performed a high-resolution spatio-temporal sampling of the spring bloom in a freshwater reservoir and describe a multitude of previously unknown taxa using metagenome-assembled genomes of eukaryotes, prokaryotes, and viruses in combination with a broad array of methodologies. The recovered genomes reveal multiple distributional dynamics for several bacterial groups with progressively increasing stratification. Analyses of abundances of metagenome-assembled genomes in concert with CARD-FISH revealed remarkably similar in situ doubling time estimates for dominant genome-streamlined microbial lineages. Discordance between quantitations of cryptophytes arising from sequence data and microscopic identification suggested the presence of hidden, yet extremely abundant aplastidic cryptophytes that were confirmed by CARD-FISH analyses. Aplastidic cryptophytes are prevalent throughout the water column but have never been considered in prior models of plankton dynamics. We also recovered the first metagenomic-assembled genomes of freshwater protists (a diatom and a haptophyte) along with thousands of giant viral genomic contigs, some of which appeared similar to viruses infecting haptophytes but owing to lack of known representatives, most remained without any indication of their hosts. The contrasting distribution of giant viruses that are present in the entire water column to that of parasitic perkinsids residing largely in deeper waters allows us to propose giant viruses as the biological agents of top-down control and bloom collapse, likely in combination with bottom-up factors like a nutrient limitation.

CONCLUSION

We reconstructed thousands of genomes of microbes and viruses from a freshwater spring bloom and show that such large-scale genome recovery allows tracking of planktonic succession in great detail. However, integration of metagenomic information with other methodologies (e.g., microscopy, CARD-FISH) remains critical to reveal diverse phenomena (e.g., distributional patterns, in situ doubling times) and novel participants (e.g., aplastidic cryptophytes) and to further refine existing ecological models (e.g., factors affecting bloom collapse). This work provides a genomic foundation for future approaches towards a fine-scale characterization of the organisms in relation to the rapidly changing environment during the course of the freshwater spring bloom. Video Abstract.

摘要

背景

淡水生境中的浮游植物春季水华是一个复杂的、周期性的和动态的生态奇观,它在多个生物尺度上展开。尽管在水华期间和之后微生物群落发生了巨大的分类学变化,但有关春季水华微生物群落的基因组信息仍然很少。

结果

我们对一个淡水水库的春季水华进行了高分辨率的时空采样,并结合多种方法,使用真核生物、原核生物和病毒的宏基因组组装基因组,描述了以前未知的多个分类群。回收的基因组揭示了几个细菌群体的多种分布动态,随着分层的增加而逐渐增加。宏基因组组装基因组丰度的分析与 CARD-FISH 相结合,揭示了具有逐渐增加的分层的几个主要基因组简化的微生物谱系的惊人相似的原位倍增时间估计。源自序列数据的隐藻定量与显微镜鉴定之间的不一致表明,存在隐藏的但极其丰富的无叶绿体隐藻,这些隐藻通过 CARD-FISH 分析得到了证实。无叶绿体隐藻在水柱中普遍存在,但在先前的浮游生物动力学模型中从未被考虑过。我们还从淡水原生生物(一个硅藻和一个甲藻)以及数千个巨型病毒基因组大片段中回收了第一个宏基因组组装基因组,其中一些与感染甲藻的病毒相似,但由于缺乏已知的代表,大多数仍没有任何关于它们宿主的迹象。大量存在于整个水柱中的巨型病毒的分布与主要存在于较深水域中的寄生派金斯菌的分布形成鲜明对比,这使我们能够提出巨型病毒是自上而下控制和水华崩溃的生物因子,可能与营养限制等自下而上的因素相结合。

结论

我们从淡水春季水华重建了数千个微生物和病毒的基因组,并表明这种大规模的基因组恢复可以非常详细地跟踪浮游生物的演替。然而,将宏基因组信息与其他方法(如显微镜、CARD-FISH)相结合仍然至关重要,以揭示各种现象(如分布模式、原位倍增时间)和新的参与者(如无叶绿体隐藻),并进一步完善现有的生态模型(如影响水华崩溃的因素)。这项工作为未来的研究提供了一个基因组基础,以便在淡水春季水华过程中,对与快速变化的环境有关的生物体进行精细的特征描述。视频摘要。

https://cdn.ncbi.nlm.nih.gov/pmc/blobs/7f0c/9878933/755ec5b3597b/40168_2022_1451_Fig1_HTML.jpg

文献AI研究员

20分钟写一篇综述,助力文献阅读效率提升50倍。

立即体验

用中文搜PubMed

大模型驱动的PubMed中文搜索引擎

马上搜索

文档翻译

学术文献翻译模型,支持多种主流文档格式。

立即体验