Suppr超能文献

PBRM1突变作为多种癌症免疫治疗的预测生物标志物。

PBRM1 mutation as a predictive biomarker for immunotherapy in multiple cancers.

作者信息

Dai Jiali, Cui Yanan, Liang Xiao, Xu Jiali, Li Jun, Chen Yu, Zhang Erbao, Guo Renhua

机构信息

Department of Oncology, First Affiliated Hospital of Nanjing Medical University, Nanjing, Jiangsu, China.

Department of Epidemiology, Center for Global Health, School of Public Health, Nanjing Medical University, Nanjing, China.

出版信息

Front Genet. 2023 Jan 9;13:1066347. doi: 10.3389/fgene.2022.1066347. eCollection 2022.

Abstract

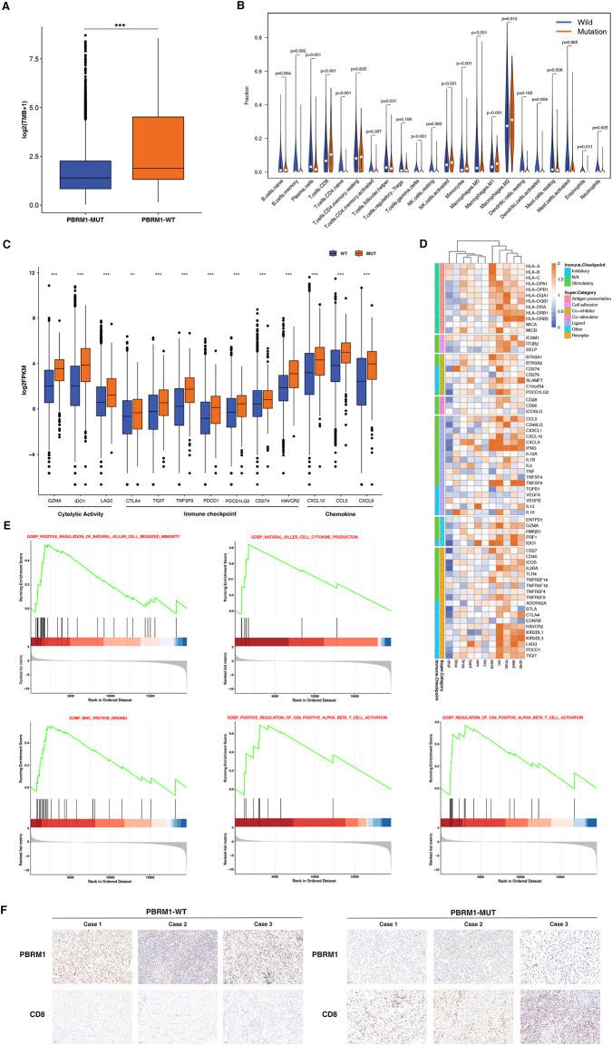
There has been evidence that Polybromo-1 (PBRM1) mutation was closely associated with immunotherapy response in clear cell renal cell carcinoma (ccRCC). However, it remains incompletely unclear whether PBRM1 mutations correlate with ICI response in pan-cancer. The clinical data and whole exome sequencing (WES) data were collected from seven published immunotherapy studies to evaluate the association between PBRM1 mutation and ICIs efficacy in the discovery cohort. In order to provide further insight into the relationship between PBRM1 and immunity, we analyzed a relatively large sample as a validation cohort. Moreover, we also collected the clinical data and mutation information of 134 non-small cell lung cancer (NSCLC) patients from the First Affiliated Hospital of Nanjing Medical University to verify the findings. Gene set enrichment analysis (GSEA) was used to evaluate the relationship between PBRM1 and immune-related pathway. Our results found that PBRM1 mutation were associated with immune response in the discovery cohort (Progression free survival [PFS]: hazard ratio (HR) = .51, 95% CI: .28-.95, = .030; objective response rate [ORR]: 47.92% vs. 28.21%, = .0044; disease control rate [DCR]: 72.92% vs. 47.53%, = .0008). In the validation cohort, the patients with PBRM1 mutation had a longer overall survival (OS) (hazard ratio = .69, 95% CI: .53-.91, = .006). In our non-small cell lung cancer cohort, PFS, objective response rate and disease control rate had obvious superiority in the patients with PBRM1 mutation than those without PBRM1 mutation (PFS: HR = .268, 95% CI: 084-.854, = .04, ORR: 55.56% vs. 20.00%, = .027, DCR: 100% vs. 75.20%). Using the Gene set enrichment analysis (GSEA) in TCGA cohorts, PBRM1 mutation was closely related to immune efficacy and immune microenvironment, including killer cell mediated immunity regulation, cell cytokine production, CD8 T-cell activation and MHC protein binding process. There is a strong correlation between PBRM1 mutation and prognosis and immune response. Based on the findings, PBRM1 mutation may be a promising immunotherapeutic signature that could guide clinical management and personalized immunotherapy.

摘要

有证据表明,多溴-1(PBRM1)突变与透明细胞肾细胞癌(ccRCC)的免疫治疗反应密切相关。然而,PBRM1突变在泛癌中是否与免疫检查点抑制剂(ICI)反应相关仍不完全清楚。我们从七项已发表的免疫治疗研究中收集了临床数据和全外显子测序(WES)数据,以评估发现队列中PBRM1突变与ICI疗效之间的关联。为了进一步深入了解PBRM1与免疫之间的关系,我们分析了一个相对较大的样本作为验证队列。此外,我们还收集了南京医科大学第一附属医院134例非小细胞肺癌(NSCLC)患者的临床数据和突变信息,以验证研究结果。基因集富集分析(GSEA)用于评估PBRM1与免疫相关通路之间的关系。我们的研究结果发现,在发现队列中,PBRM1突变与免疫反应相关(无进展生存期[PFS]:风险比[HR]=0.51,95%置信区间:0.28-0.95,P=0.030;客观缓解率[ORR]:47.92%对28.21%,P=0.0044;疾病控制率[DCR]:72.92%对47.53%,P=0.0008)。在验证队列中,PBRM1突变的患者总生存期(OS)更长(风险比=0.69,95%置信区间:0.53-0.91,P=0.006)。在我们的非小细胞肺癌队列中,PBRM1突变的患者在PFS、客观缓解率和疾病控制率方面比无PBRM1突变的患者具有明显优势(PFS:HR=0.268,95%置信区间:0.084-0.854,P=0.04,ORR:55.56%对20.00%,P=0.027,DCR:100%对75.20%)。在TCGA队列中使用基因集富集分析(GSEA),PBRM1突变与免疫疗效和免疫微环境密切相关,包括杀伤细胞介导的免疫调节、细胞细胞因子产生、CD8 T细胞活化和MHC蛋白结合过程。PBRM1突变与预后和免疫反应之间存在很强的相关性。基于这些发现,PBRM1突变可能是一个有前景的免疫治疗标志物,可指导临床管理和个性化免疫治疗。

https://cdn.ncbi.nlm.nih.gov/pmc/blobs/98b2/9868445/90f379989ab4/fgene-13-1066347-g001.jpg

文献AI研究员

20分钟写一篇综述,助力文献阅读效率提升50倍。

立即体验

用中文搜PubMed

大模型驱动的PubMed中文搜索引擎

马上搜索

文档翻译

学术文献翻译模型,支持多种主流文档格式。

立即体验