Department of Dermatology, Hunan Engineering Research Center of Skin Health and Disease, Hunan Key Laboratory of Skin Cancer and Psoriasis, Xiangya Clinical Research Center for Cancer Immunotherapy, Xiangya Hospital, Central South University, Changsha, Hunan, China.
National Engineering Research Center of Personalized Diagnostic and Therapeutic Technology, Central South University, Changsha, Hunan, China.
Bioengineered. 2022 May;13(5):13555-13570. doi: 10.1080/21655979.2022.2080364.
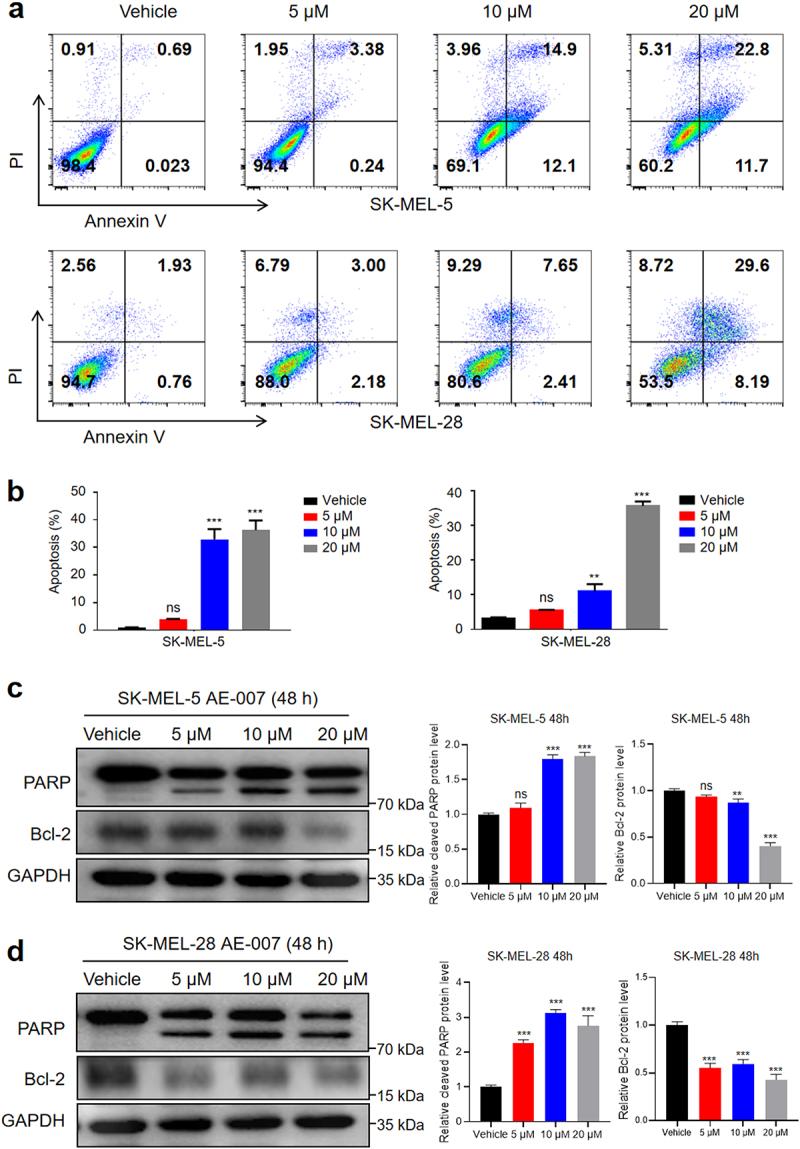
Malignant melanoma (MM) is a highly life-threatening tumor causing the majority of the cutaneous cancer-related deaths. Previously, ribosomal protein S6 kinase 2 (RSK2), the downstream effector of the MAPK pathway, represents a therapeutic target in melanoma. AE007 is discovered as a targeted RSK2 inhibitor, and subsequent results showed that AE007 inhibits RSK2 by directly binding to its protein kinase domain. AE007 causes cell cycle arrest and cellular apoptosis, thereby dramatically inhibiting proliferation, migration, and invasion of melanoma cells. Nevertheless, melanocytes and keratinocytes are not affected by this compound. In addition, suppression of RSK2 abrogates the inhibitory effect of AE007 on melanoma cell proliferation. AE007 treatment significantly inhibits the expression of Cyclin D1, Cyclin B1, CDK2, and Bcl-2, while raises the cleavage of PARP. Moreover, RNA sequencing results show that AE007 treatment can affect the genes expression profile, including the expression of cell cycle and DNA replication genes. In conclusion, AE007 is a promising melanoma therapeutic agent by targeting RSK2.
恶性黑色素瘤(MM)是一种高度危及生命的肿瘤,导致大多数与皮肤癌相关的死亡。先前,核糖体蛋白 S6 激酶 2(RSK2)是 MAPK 通路的下游效应物,代表了黑色素瘤的治疗靶点。AE007 被发现是一种靶向 RSK2 的抑制剂,随后的结果表明 AE007 通过直接结合其蛋白激酶结构域来抑制 RSK2。AE007 导致细胞周期停滞和细胞凋亡,从而显著抑制黑色素瘤细胞的增殖、迁移和侵袭。然而,黑素细胞和角质形成细胞不受该化合物的影响。此外,抑制 RSK2 可消除 AE007 对黑色素瘤细胞增殖的抑制作用。AE007 治疗可显著抑制 Cyclin D1、Cyclin B1、CDK2 和 Bcl-2 的表达,同时增加 PARP 的裂解。此外,RNA 测序结果表明,AE007 治疗可以影响基因表达谱,包括细胞周期和 DNA 复制基因的表达。总之,AE007 通过靶向 RSK2 是一种有前途的黑色素瘤治疗药物。