Department of Medical Oncology, Clinical Oncology School of Fujian Medical University, Fujian Cancer Hospital, Fuzhou, Fujian Province, China.
Fujian institute of microbiology, Fuzhou, Fujian Province, China.
Biomed Res Int. 2023 Jan 16;2023:1189022. doi: 10.1155/2023/1189022. eCollection 2023.
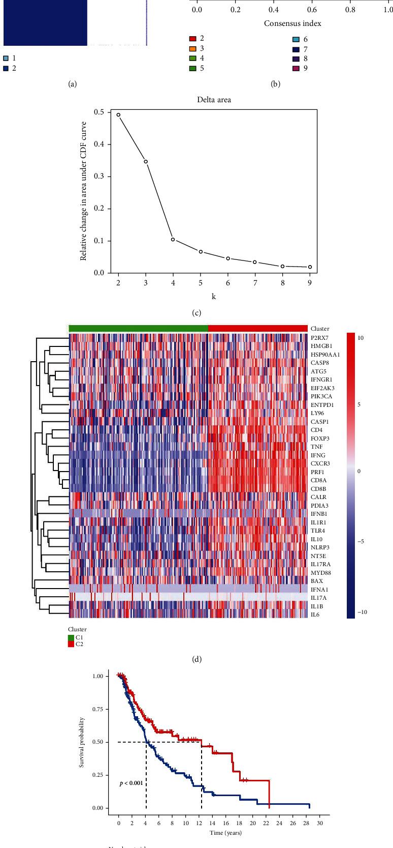
Immunogenic cell death (ICD) is a type of regulated cell death that can activate adaptive immune response, and its ability to reshape the tumor microenvironment via multiple mechanisms may contribute to immunotherapy. The treatment options for patients with skin cutaneous melanoma (SKCM) vary based on BRAF V600E statuses. However, all standard treatments include immunotherapy. Therefore, it is critical to identify ICD-associated signatures that can help classify patients according to benefits from ICD immunotherapy. In this study, data on melanoma samples with BRAF V600E mutation (BRAF V600E-mutant melanoma) and melanoma samples with wild-type BRAF V600E alleles (BRAF V600E WT melanoma) were collected from The Cancer Genome Atlas (TCGA) database. The ICD-related (ICD-high and ICD-low) subgroups of patients with BRAF V600E WT melanoma were established via consensus clustering. The analyses of survival, differentially expressed genes (DEGs), functional annotation, and immune landscape were performed in these two subgroups. Results showed that ICD-high subgroup was correlated with a positive overall survival (OS) and active tumor immune landscape. A model comprising seven prognosis ICD-related gene biomarkers was developed. Survival analysis and receiver operating characteristic (ROC) curve evaluation in both cohorts with BRAF V600E WT and BRAF V600E-mutant melanoma showed an accurate prognostic estimation of ICD-related risk signature. There was a correlation between immune cell infiltration and immunotherapy response and risk score. Thus, the ICD risk signature was closely associated with the tumor's immune microenvironment. Our results may provide insights to further individualize and improve precision therapeutic decision-making in BRAF V600E-mutant and WT melanoma.
免疫原性细胞死亡(ICD)是一种受调控的细胞死亡方式,能够激活适应性免疫反应,并且其通过多种机制重塑肿瘤微环境的能力可能有助于免疫治疗。皮肤黑色素瘤(SKCM)患者的治疗选择取决于 BRAF V600E 状态。然而,所有标准治疗都包括免疫治疗。因此,识别与 ICD 免疫治疗相关的特征,根据 ICD 免疫治疗的获益对患者进行分类是至关重要的。在这项研究中,从癌症基因组图谱(TCGA)数据库中收集了 BRAF V600E 突变(BRAF V600E-突变黑色素瘤)和野生型 BRAF V600E 等位基因(BRAF V600E WT 黑色素瘤)的黑色素瘤样本数据。通过共识聚类建立了 BRAF V600E WT 黑色素瘤患者的 ICD 相关(ICD-高和 ICD-低)亚组。在这两个亚组中进行了生存、差异表达基因(DEGs)、功能注释和免疫景观分析。结果表明,ICD-高亚组与积极的总生存(OS)和活跃的肿瘤免疫景观相关。建立了一个由七个预后 ICD 相关基因生物标志物组成的模型。在 BRAF V600E WT 和 BRAF V600E-突变黑色素瘤两个队列中的生存分析和接受者操作特征(ROC)曲线评估表明,ICD 相关风险特征的预后估计准确。免疫细胞浸润与免疫治疗反应和风险评分之间存在相关性。因此,ICD 风险特征与肿瘤的免疫微环境密切相关。我们的研究结果可能为进一步个性化和改善 BRAF V600E-突变和 WT 黑色素瘤的精准治疗决策提供见解。