Suppr超能文献

用 senolytics 达沙替尼/槲皮素治疗可降低小鼠感染 SARS-CoV-2 相关的死亡率。

Treatment with the senolytics dasatinib/quercetin reduces SARS-CoV-2-related mortality in mice.

机构信息

Metabolic Syndrome Group-BIOPROMET, Madrid Institute for Advanced Studies-IMDEA Food, CEI UAM+CSIC, Madrid, Spain.

Department of Internal Medicine and Surgical Animal, Faculty of Veterinary/VISAVET Centre, Complutense University of Madrid, Madrid, Spain.

出版信息

Aging Cell. 2023 Mar;22(3):e13771. doi: 10.1111/acel.13771. Epub 2023 Jan 26.

Abstract

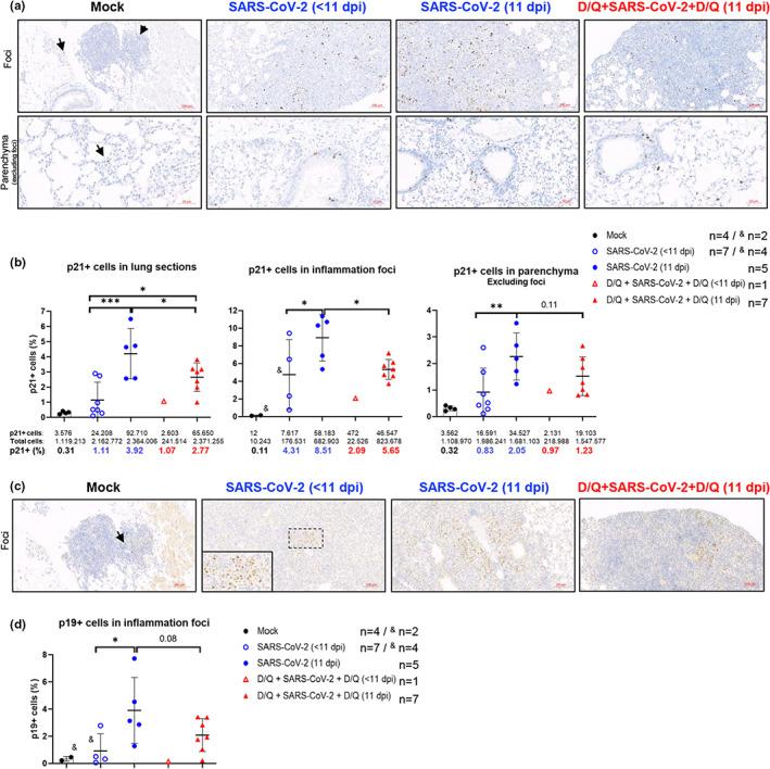
The enormous societal impact of the ongoing COVID-19 pandemic has been particularly harsh for some social groups, such as the elderly. Recently, it has been suggested that senescent cells could play a central role in pathogenesis by exacerbating the pro-inflammatory immune response against SARS-CoV-2. Therefore, the selective clearance of senescent cells by senolytic drugs may be useful as a therapy to ameliorate the symptoms of COVID-19 in some cases. Using the established COVID-19 murine model K18-hACE2, we demonstrated that a combination of the senolytics dasatinib and quercetin (D/Q) significantly reduced SARS-CoV-2-related mortality, delayed its onset, and reduced the number of other clinical symptoms. The increase in senescent markers that we detected in the lungs in response to SARS-CoV-2 may be related to the post-COVID-19 sequelae described to date. These results place senescent cells as central targets for the treatment of COVID-19, and make D/Q a new and promising therapeutic tool.

摘要

持续的 COVID-19 大流行对某些社会群体(如老年人)造成了特别严重的社会影响。最近有研究表明,衰老细胞可能通过加剧针对 SARS-CoV-2 的促炎免疫反应在发病机制中发挥核心作用。因此,通过衰老细胞选择性清除药物(senolytic drugs)来清除衰老细胞,在某些情况下可能有助于改善 COVID-19 的症状。使用已建立的 COVID-19 小鼠模型 K18-hACE2,我们证明,衰老细胞清除剂 dasatinib 和槲皮素(D/Q)的组合可显著降低与 SARS-CoV-2 相关的死亡率,延迟其发病,并减少其他临床症状的数量。我们在 SARS-CoV-2 反应中检测到的肺部衰老标志物的增加,可能与迄今为止描述的 COVID-19 后遗症有关。这些结果将衰老细胞置于 COVID-19 治疗的核心靶点,并使 D/Q 成为一种新的、有前途的治疗工具。

https://cdn.ncbi.nlm.nih.gov/pmc/blobs/0d61/10014049/e00cf7a977fa/ACEL-22-e13771-g005.jpg

文献AI研究员

20分钟写一篇综述,助力文献阅读效率提升50倍。

立即体验

用中文搜PubMed

大模型驱动的PubMed中文搜索引擎

马上搜索

文档翻译

学术文献翻译模型,支持多种主流文档格式。

立即体验