Suppr超能文献

转胞吞作用介导的 TrkA 受体顺行转运对于交感神经元的发育和功能是必需的。

Transcytosis-mediated anterograde transport of TrkA receptors is necessary for sympathetic neuron development and function.

机构信息

Department of Biology, Johns Hopkins University, Baltimore, MD 21218.

Department of Applied Bioscience, Kanagawa Institute of Technology, Atsugi 243-0292, Japan.

出版信息

Proc Natl Acad Sci U S A. 2023 Feb 7;120(6):e2205426120. doi: 10.1073/pnas.2205426120. Epub 2023 Feb 2.

Abstract

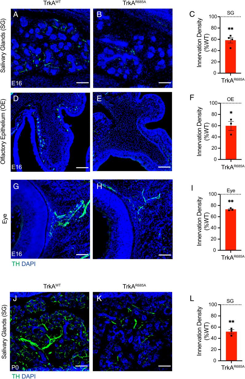
In neurons, many membrane proteins, synthesized in cell bodies, must be efficiently delivered to axons to influence neuronal connectivity, synaptic communication, and repair. Previously, we found that axonal targeting of TrkA neurotrophin receptors in sympathetic neurons occurs via an atypical transport mechanism called transcytosis, which relies on TrkA interactions with PTP1B, a protein tyrosine phosphatase. Here, we generated TrkA mice, where TrkA receptor signaling is preserved, but its PTP1B-dependent transcytosis is disrupted to show that this mode of axonal transport is essential for sympathetic neuron development and autonomic function TrkA mice have decreased axonal TrkA levels in vivo, loss of sympathetic neurons, and reduced innervation of targets. The neuron loss and diminished target innervation phenotypes are specifically restricted to the developmental period when sympathetic neurons are known to rely on the TrkA ligand, nerve growth factor, for trophic support. Postnatal TrkA mice exhibit reduced pupil size and eyelid ptosis, indicative of sympathetic dysfunction. Furthermore, we also observed a significant loss of TrkA-expressing nociceptive neurons in the dorsal root ganglia during development in TrkA mice, suggesting that transcytosis might be a general mechanism for axonal targeting of TrkA receptors. Together, these findings establish the necessity of transcytosis in supplying TrkA receptors to axons, specifically during development, and highlight the physiological relevance of this axon targeting mechanism in the nervous system.

摘要

在神经元中,许多膜蛋白在细胞体中合成,必须有效地递送到轴突中,以影响神经元连接、突触通讯和修复。此前,我们发现交感神经元中的 TrkA 神经营养因子受体的轴突靶向是通过一种称为胞吞作用的非典型运输机制发生的,该机制依赖于 TrkA 与蛋白酪氨酸磷酸酶 PTP1B 的相互作用。在这里,我们生成了 TrkA 敲除小鼠,其中保留了 TrkA 受体信号,但破坏了其依赖 PTP1B 的胞吞作用,以表明这种轴突运输方式对于交感神经元发育和自主功能是必不可少的。TrkA 敲除小鼠体内的轴突 TrkA 水平降低,交感神经元丧失,靶标神经支配减少。神经元丧失和靶标神经支配减少的表型特异性地局限于交感神经元已知依赖 TrkA 配体神经生长因子进行营养支持的发育时期。出生后 TrkA 敲除小鼠表现出瞳孔缩小和眼睑下垂,表明交感神经功能障碍。此外,我们还观察到在 TrkA 敲除小鼠的发育过程中,背根神经节中表达 TrkA 的伤害感受神经元显著丢失,这表明胞吞作用可能是 TrkA 受体轴突靶向的一般机制。总之,这些发现确立了胞吞作用在向轴突供应 TrkA 受体中的必要性,特别是在发育过程中,并强调了这种轴突靶向机制在神经系统中的生理相关性。

https://cdn.ncbi.nlm.nih.gov/pmc/blobs/bde2/9963894/684093649157/pnas.2205426120fig01.jpg

文献检索

告别复杂PubMed语法,用中文像聊天一样搜索,搜遍4000万医学文献。AI智能推荐,让科研检索更轻松。

立即免费搜索

文件翻译

保留排版,准确专业,支持PDF/Word/PPT等文件格式,支持 12+语言互译。

免费翻译文档

深度研究

AI帮你快速写综述,25分钟生成高质量综述,智能提取关键信息,辅助科研写作。

立即免费体验