Suppr超能文献

IFNγ 与细胞外基质结合可预防致命的全身毒性。

IFNγ binding to extracellular matrix prevents fatal systemic toxicity.

机构信息

Max-Delbrück Center for Molecular Medicine in the Helmholtz Association, Molecular Immunology and Gene Therapy, Berlin, Germany.

Institut de Biologie Structurale, UMR 5075, University Grenoble Alpes, Centre National de la Recherche Scientifique, Commissariat à l'Énergie Atomique et aux Énergies Alternatives, Grenoble, France.

出版信息

Nat Immunol. 2023 Mar;24(3):414-422. doi: 10.1038/s41590-023-01420-5. Epub 2023 Feb 2.

Abstract

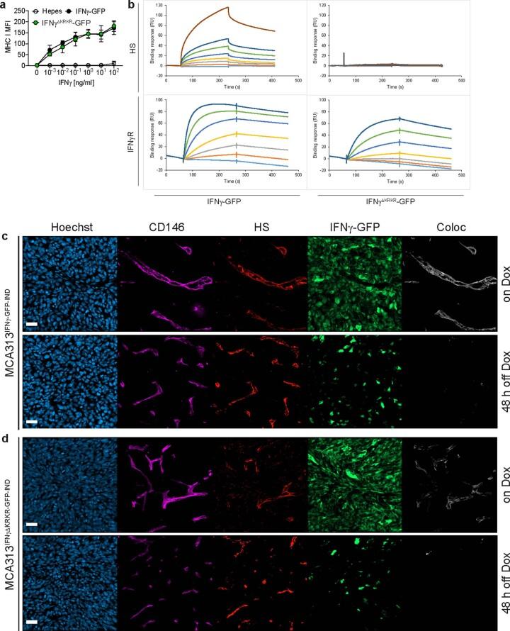
Interferon-γ (IFNγ) is an important mediator of cellular immune responses, but high systemic levels of this cytokine are associated with immunopathology. IFNγ binds to its receptor (IFNγR) and to extracellular matrix (ECM) via four positively charged C-terminal amino acids (KRKR), the ECM-binding domain (EBD). Across evolution, IFNγ is not well conserved, but the EBD is highly conserved, suggesting a critical function. Here, we show that IFNγ lacking the EBD (IFNγ) does not bind to ECM but still binds to the IFNγR and retains bioactivity. Overexpression of IFNγ in tumors reduced local ECM binding, increased systemic levels and induced sickness behavior, weight loss and toxicity. To analyze the function of the EBD during infection, we generated IFNγ mice lacking the EBD by using CRISPR-Cas9. Infection with lymphocytic choriomeningitis virus resulted in higher systemic IFNγ levels, enhanced sickness behavior, weight loss and fatal toxicity. We conclude that local retention of IFNγ is a pivotal mechanism to protect the organism from systemic toxicity during prolonged immune stimulation.

摘要

干扰素-γ (IFNγ) 是细胞免疫反应的重要介质,但细胞因子的高系统水平与免疫病理学有关。IFNγ 通过四个带正电荷的 C 末端氨基酸 (KRKR) 与细胞表面受体 (IFNγR) 和细胞外基质 (ECM) 结合,即 ECM 结合域 (EBD)。在进化过程中,IFNγ 没有很好地保守,但 EBD 高度保守,表明其具有关键作用。在这里,我们表明缺乏 EBD 的 IFNγ (IFNγ) 虽然不能与 ECM 结合,但仍然与 IFNγR 结合并保留生物活性。在肿瘤中过表达 IFNγ 会减少局部 ECM 结合,增加系统水平并诱导疾病行为、体重减轻和毒性。为了分析 EBD 在感染期间的功能,我们使用 CRISPR-Cas9 生成了缺乏 EBD 的 IFNγ 小鼠。感染淋巴细胞性脉络丛脑膜炎病毒会导致系统 IFNγ 水平升高、疾病行为增强、体重减轻和致命毒性。我们得出结论,IFNγ 的局部保留是在长时间免疫刺激期间保护机体免受全身毒性的关键机制。

https://cdn.ncbi.nlm.nih.gov/pmc/blobs/0c9d/9977683/fd4647b610b7/41590_2023_1420_Fig1_HTML.jpg

文献检索

告别复杂PubMed语法,用中文像聊天一样搜索,搜遍4000万医学文献。AI智能推荐,让科研检索更轻松。

立即免费搜索

文件翻译

保留排版,准确专业,支持PDF/Word/PPT等文件格式,支持 12+语言互译。

免费翻译文档

深度研究

AI帮你快速写综述,25分钟生成高质量综述,智能提取关键信息,辅助科研写作。

立即免费体验