Suppr超能文献

从手足口病中首次分离出的 CVA19 的小鼠模型及发病机制研究。

A mouse model and pathogenesis study for CVA19 first isolated from hand, foot, and mouth disease.

机构信息

Department of Epidemiology, College of Public Health, Zhengzhou University, Zhengzhou, People's Republic of China.

Academy of Medical Science, Zhengzhou University, Zhengzhou, People's Republic of China.

出版信息

Emerg Microbes Infect. 2023 Dec;12(1):2177084. doi: 10.1080/22221751.2023.2177084.

Abstract

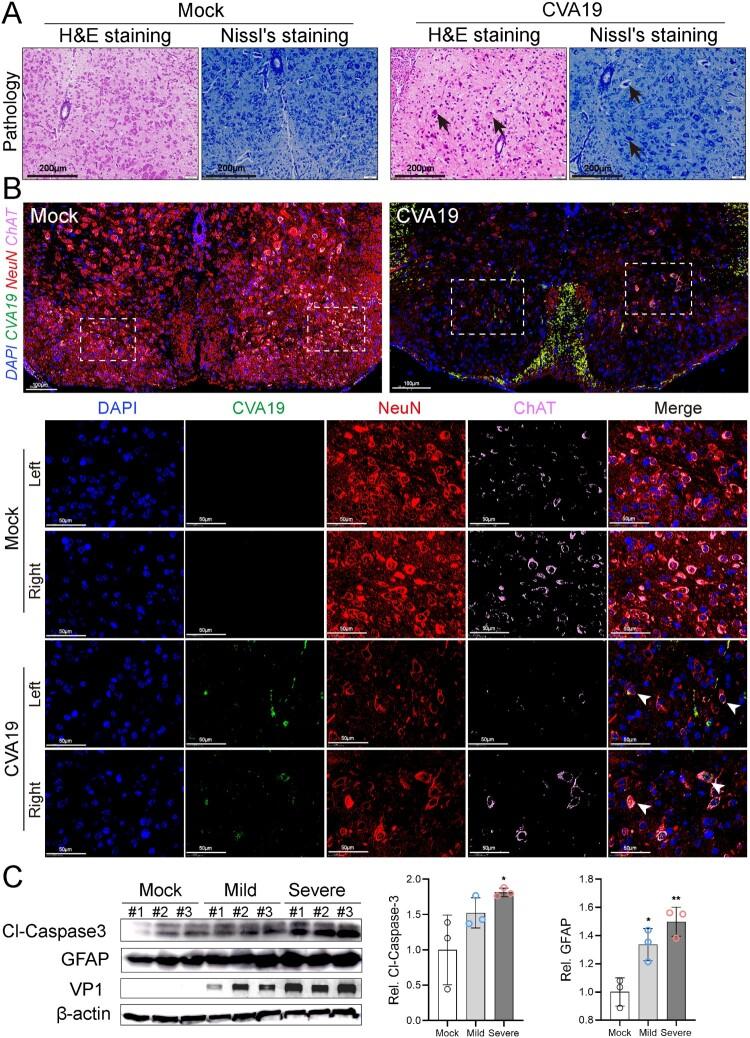
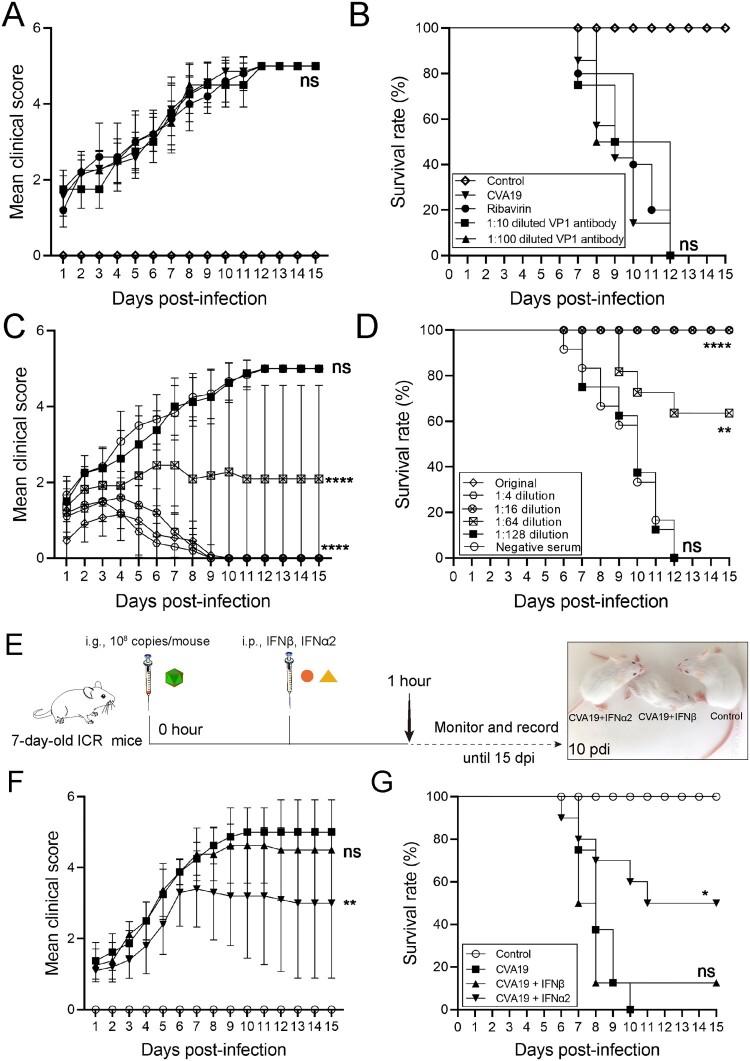
A19 (CVA19) is a member of Enterovirus (EV) C group in the family. Recently, we reported a case of CVA19-infected hand, foot, and mouth disease (HFMD) for the first time. However, the current body of knowledge on the CVA19 infection, particularly the pathogenesis of encephalomyelitis and diarrhoea is still very limited, due to the lack of suitable animal models. Here, we successfully established a CVA19 mouse model via oral route based on 7-day-old ICR mice. Our results found the virus strain could directly infect the neurons, astrocytes of brain, and motor neurons of spinal cord causing neurological complications, such as acute flaccid paralysis. Importantly, viruses isolated from the spinal cords of infected mice caused severe illness in suckling mice, fulfilling Koch's postulates to some extent. CVA19 infection led to diarrhoea with typical pathological features of shortened intestinal villi, increased number of secretory cells and apoptotic intestinal cells, and inflammatory cell infiltration. Much higher concentrations of serum cytokines and more peripheral blood inflammatory cells in CVA19-infected mice indicated a systematic inflammatory response induced by CVA19 infection. Finally, we found ribavirin and CVA19 VP1 monoclonal antibody could not prevent the disease progression, but higher concentrations of antisera and interferon alpha 2 (IFN-α2) could provide protective effects against CVA19. In conclusion, this study shows that a natural mouse-adapted CVA19 strain leads to diarrhoea and encephalomyelitis in a mouse model via oral infection, which provides a useful tool for studying CVA19 pathogenesis and evaluating the efficacy of vaccines and antivirals.

摘要

肠道病毒 A19(CVA19)属于小 RNA 病毒科肠道病毒属 C 组病毒。最近,我们首次报道了一例由 CVA19 感染引起的手足口病(HFMD)病例。然而,由于缺乏合适的动物模型,目前对于 CVA19 感染的认识,特别是脑炎和腹泻的发病机制仍然非常有限。在这里,我们成功地通过口腔途径建立了一个 CVA19 小鼠模型,使用的是 7 日龄 ICR 小鼠。我们的研究结果发现,病毒株可以直接感染大脑中的神经元、星形胶质细胞和脊髓中的运动神经元,导致神经并发症,如急性弛缓性麻痹。重要的是,从感染小鼠的脊髓中分离出的病毒株会导致乳鼠出现严重疾病,在一定程度上满足了科赫法则。CVA19 感染导致腹泻,具有典型的缩短肠绒毛、增加分泌细胞和凋亡肠细胞以及炎症细胞浸润的病理特征。CVA19 感染小鼠的血清细胞因子浓度和外周血炎症细胞明显升高,表明 CVA19 感染引起系统性炎症反应。最后,我们发现利巴韦林和 CVA19 VP1 单克隆抗体不能预防疾病进展,但更高浓度的抗血清和干扰素 α2(IFN-α2)可以提供针对 CVA19 的保护作用。总之,本研究表明,一种天然的适应于小鼠的 CVA19 株通过口腔感染可导致小鼠模型发生腹泻和脑炎,为研究 CVA19 的发病机制和评估疫苗和抗病毒药物的疗效提供了有用的工具。

https://cdn.ncbi.nlm.nih.gov/pmc/blobs/08d0/9937014/c54e44bafd0c/TEMI_A_2177084_F0001_OC.jpg

文献检索

告别复杂PubMed语法,用中文像聊天一样搜索,搜遍4000万医学文献。AI智能推荐,让科研检索更轻松。

立即免费搜索

文件翻译

保留排版,准确专业,支持PDF/Word/PPT等文件格式,支持 12+语言互译。

免费翻译文档

深度研究

AI帮你快速写综述,25分钟生成高质量综述,智能提取关键信息,辅助科研写作。

立即免费体验