• 文献检索
  • 文档翻译
  • 深度研究
  • 学术资讯
  • Suppr Zotero 插件Zotero 插件
  • 邀请有礼
  • 套餐&价格
  • 历史记录
应用&插件
Suppr Zotero 插件Zotero 插件浏览器插件Mac 客户端Windows 客户端微信小程序
定价
高级版会员购买积分包购买API积分包
服务
文献检索文档翻译深度研究API 文档MCP 服务
关于我们
关于 Suppr公司介绍联系我们用户协议隐私条款
关注我们

Suppr 超能文献

核心技术专利:CN118964589B侵权必究
粤ICP备2023148730 号-1Suppr @ 2026

文献检索

告别复杂PubMed语法,用中文像聊天一样搜索,搜遍4000万医学文献。AI智能推荐,让科研检索更轻松。

立即免费搜索

文件翻译

保留排版,准确专业,支持PDF/Word/PPT等文件格式,支持 12+语言互译。

免费翻译文档

深度研究

AI帮你快速写综述,25分钟生成高质量综述,智能提取关键信息,辅助科研写作。

立即免费体验

橄榄叶提取物可减轻炎症并调节白血病骨髓中的内在凋亡信号。

Olive leaves extract alleviates inflammation and modifies the intrinsic apoptotic signal in the leukemic bone marrow.

机构信息

Immunology Microbiology Laboratory, Department of Human Physiology, Tripura University, Agartala, Tripura, India.

Delhi Public School Megacity, Kolkata, West Bengal, India.

出版信息

Front Immunol. 2023 Jan 19;13:1054186. doi: 10.3389/fimmu.2022.1054186. eCollection 2022.

DOI:10.3389/fimmu.2022.1054186
PMID:36741365
原文链接:https://pmc.ncbi.nlm.nih.gov/articles/PMC9894250/
Abstract

INTRODUCTION

Current anti-leukemic chemotherapies with multiple targets suffer from side effects. Synthetic drugs with huge off-target effects are detrimental to leukemic patients. Therefore, natural plant-based products are being increasingly tested for new anti-leukemic therapy with fewer or no side effects. Herein, we report the effect of ethanolic olive leaves extract (EOLE) on the K562 cell line and on the bone marrow (BM) of N-ethyl-N-nitrosourea (ENU)-induced leukemic mice.

METHODS

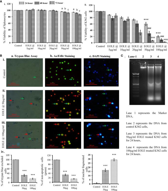
Using standard methodologies, we assessed viability, chromatin condensation, and induction of apoptosis in EOLE-treated K562 cells . The anti-leukemic activity of EOLE was assayed by measuring ROS, levels of various cytokines, expression of iNOS and COX-2 gene, and changes in the level of important apoptosis regulatory and cell signaling proteins .

RESULT

K562 cells underwent apoptotic induction after exposure to EOLE. In the BM of leukemic mice, EOLE therapy decreased the number of blast cells, ROS generation, and expression of NF-κB and ERK1/2. IL-6, IL-1β, TNF-α, iNOS, and COX-2 were among the inflammatory molecules that were down-regulated by EOLE therapy. Additionally, it decreased the expression of anti-apoptotic proteins BCL2A1, BCL-xL, and MCL-1 in the BM of leukemic mice.

DISCUSSION

Chronic inflammation and anomalous apoptotic mechanism both critically contribute to the malignant transformation of cells. Inflammation in the tumor microenvironment promotes the growth, survival, and migration of cancer cells, accelerating the disease. The current investigation showed that EOLE treatment reduces inflammation and alters the expression of apoptosis regulatory protein in the BM of leukemic mice, which may halt the progression of the disease.

摘要

简介

目前具有多种靶点的抗白血病化疗药物存在副作用。具有巨大脱靶效应的合成药物对白血病患者有害。因此,越来越多的天然植物产品正在被测试用于新的抗白血病治疗,其副作用更小或没有。在此,我们报告了乙醇橄榄叶提取物(EOLE)对 K562 细胞系和 N-乙基-N-亚硝脲(ENU)诱导的白血病小鼠骨髓的影响。

方法

使用标准方法,我们评估了 EOLE 处理的 K562 细胞的活力、染色质凝聚和细胞凋亡诱导。通过测量 ROS、各种细胞因子的水平、iNOS 和 COX-2 基因的表达以及重要凋亡调节和细胞信号蛋白水平的变化,来检测 EOLE 的抗白血病活性。

结果

K562 细胞在暴露于 EOLE 后发生凋亡诱导。在白血病小鼠的骨髓中,EOLE 治疗减少了原始细胞数量、ROS 生成以及 NF-κB 和 ERK1/2 的表达。IL-6、IL-1β、TNF-α、iNOS 和 COX-2 是 EOLE 治疗下调的炎症分子之一。此外,它还降低了白血病小鼠骨髓中抗凋亡蛋白 BCL2A1、BCL-xL 和 MCL-1 的表达。

讨论

慢性炎症和异常的凋亡机制都对细胞的恶性转化有重要贡献。肿瘤微环境中的炎症促进了癌细胞的生长、存活和迁移,加速了疾病的进展。目前的研究表明,EOLE 治疗可减少炎症并改变白血病小鼠骨髓中凋亡调节蛋白的表达,从而可能阻止疾病的进展。

https://cdn.ncbi.nlm.nih.gov/pmc/blobs/b1f8/9894250/e271413e8c55/fimmu-13-1054186-g009.jpg
https://cdn.ncbi.nlm.nih.gov/pmc/blobs/b1f8/9894250/430c9d036309/fimmu-13-1054186-g001.jpg
https://cdn.ncbi.nlm.nih.gov/pmc/blobs/b1f8/9894250/9e92a1ac4c61/fimmu-13-1054186-g002.jpg
https://cdn.ncbi.nlm.nih.gov/pmc/blobs/b1f8/9894250/ecf830217c6a/fimmu-13-1054186-g003.jpg
https://cdn.ncbi.nlm.nih.gov/pmc/blobs/b1f8/9894250/2f2a2ba4b2b9/fimmu-13-1054186-g004.jpg
https://cdn.ncbi.nlm.nih.gov/pmc/blobs/b1f8/9894250/645424f61cbd/fimmu-13-1054186-g005.jpg
https://cdn.ncbi.nlm.nih.gov/pmc/blobs/b1f8/9894250/c25038894b8f/fimmu-13-1054186-g006.jpg
https://cdn.ncbi.nlm.nih.gov/pmc/blobs/b1f8/9894250/f9a74d23c933/fimmu-13-1054186-g007.jpg
https://cdn.ncbi.nlm.nih.gov/pmc/blobs/b1f8/9894250/d8c42135a320/fimmu-13-1054186-g008.jpg
https://cdn.ncbi.nlm.nih.gov/pmc/blobs/b1f8/9894250/e271413e8c55/fimmu-13-1054186-g009.jpg
https://cdn.ncbi.nlm.nih.gov/pmc/blobs/b1f8/9894250/430c9d036309/fimmu-13-1054186-g001.jpg
https://cdn.ncbi.nlm.nih.gov/pmc/blobs/b1f8/9894250/9e92a1ac4c61/fimmu-13-1054186-g002.jpg
https://cdn.ncbi.nlm.nih.gov/pmc/blobs/b1f8/9894250/ecf830217c6a/fimmu-13-1054186-g003.jpg
https://cdn.ncbi.nlm.nih.gov/pmc/blobs/b1f8/9894250/2f2a2ba4b2b9/fimmu-13-1054186-g004.jpg
https://cdn.ncbi.nlm.nih.gov/pmc/blobs/b1f8/9894250/645424f61cbd/fimmu-13-1054186-g005.jpg
https://cdn.ncbi.nlm.nih.gov/pmc/blobs/b1f8/9894250/c25038894b8f/fimmu-13-1054186-g006.jpg
https://cdn.ncbi.nlm.nih.gov/pmc/blobs/b1f8/9894250/f9a74d23c933/fimmu-13-1054186-g007.jpg
https://cdn.ncbi.nlm.nih.gov/pmc/blobs/b1f8/9894250/d8c42135a320/fimmu-13-1054186-g008.jpg
https://cdn.ncbi.nlm.nih.gov/pmc/blobs/b1f8/9894250/e271413e8c55/fimmu-13-1054186-g009.jpg

相似文献

1
Olive leaves extract alleviates inflammation and modifies the intrinsic apoptotic signal in the leukemic bone marrow.橄榄叶提取物可减轻炎症并调节白血病骨髓中的内在凋亡信号。
Front Immunol. 2023 Jan 19;13:1054186. doi: 10.3389/fimmu.2022.1054186. eCollection 2022.
2
Immunotherapeutic potential of ethanolic olive leaves extract (EOLE) and IL-28B combination therapy in ENU induced animal model of leukemia.乙醇橄榄叶提取物(EOLE)和 IL-28B 联合治疗在 ENU 诱导的白血病动物模型中的免疫治疗潜力。
Cytokine. 2022 Aug;156:155913. doi: 10.1016/j.cyto.2022.155913. Epub 2022 May 28.
3
Bromelain and Olea europaea (L.) leaf extract mediated alleviation of benzo(a)pyrene induced lung cancer through Nrf2 and NFκB pathway.菠萝蛋白酶和油橄榄(L.)叶提取物通过 Nrf2 和 NFκB 通路介导减轻苯并(a)芘诱导的肺癌。
Environ Sci Pollut Res Int. 2021 Sep;28(34):47306-47326. doi: 10.1007/s11356-021-13803-y. Epub 2021 Apr 23.
4
Acetylshikonin induces apoptosis of human leukemia cell line K562 by inducing S phase cell cycle arrest, modulating ROS accumulation, depleting Bcr-Abl and blocking NF-κB signaling.乙酰紫草素通过诱导 S 期细胞周期阻滞、调节 ROS 积累、耗竭 Bcr-Abl 和阻断 NF-κB 信号通路诱导人白血病细胞系 K562 凋亡。
Biomed Pharmacother. 2020 Feb;122:109677. doi: 10.1016/j.biopha.2019.109677. Epub 2019 Dec 3.
5
Alteration of cellular and immune-related properties of bone marrow mesenchymal stem cells and macrophages by K562 chronic myeloid leukemia cell derived exosomes.K562 慢性髓系白血病细胞衍生的外泌体对骨髓间充质干细胞和巨噬细胞的细胞和免疫相关特性的改变。
J Cell Physiol. 2019 Apr;234(4):3697-3710. doi: 10.1002/jcp.27142. Epub 2018 Oct 14.
6
Synergistic apoptosis of CML cells by buthionine sulfoximine and hydroxychavicol correlates with activation of AIF and GSH-ROS-JNK-ERK-iNOS pathway.丁硫氨酸亚砜胺和胡椒基丁醚协同诱导 CML 细胞凋亡与 AIF 和 GSH-ROS-JNK-ERK-iNOS 通路的激活有关。
PLoS One. 2013 Sep 9;8(9):e73672. doi: 10.1371/journal.pone.0073672. eCollection 2013.
7
Olive Leaf Extract, from L., Reduces Palmitate-Induced Inflammation via Regulation of Murine Macrophages Polarization.橄榄叶提取物,来源于 L.,通过调节小鼠巨噬细胞极化来减轻棕榈酸诱导的炎症。
Nutrients. 2020 Nov 28;12(12):3663. doi: 10.3390/nu12123663.
8
Humic acid in drinking well water induces inflammation through reactive oxygen species generation and activation of nuclear factor-κB/activator protein-1 signaling pathways: a possible role in atherosclerosis.饮水中的腐殖酸通过活性氧物种生成和核因子-κB/激活蛋白-1 信号通路的激活诱导炎症:在动脉粥样硬化中的可能作用。
Toxicol Appl Pharmacol. 2014 Jan 15;274(2):249-62. doi: 10.1016/j.taap.2013.11.002. Epub 2013 Nov 12.
9
Anti-Tumor and Immune Enhancing Activities of Rice Bran Gramisterol on Acute Myelogenous Leukemia.米糠谷甾醇对急性髓性白血病的抗肿瘤及免疫增强活性
PLoS One. 2016 Jan 11;11(1):e0146869. doi: 10.1371/journal.pone.0146869. eCollection 2016.
10
The variable chemotherapeutic response of Malabaricone-A in leukemic and solid tumor cell lines depends on the degree of redox imbalance.马拉巴酮 A 在白血病和实体瘤细胞系中的化疗反应的可变性取决于氧化还原失衡的程度。
Phytomedicine. 2015 Jul 15;22(7-8):713-23. doi: 10.1016/j.phymed.2015.05.007. Epub 2015 May 29.

引用本文的文献

1
N-ethyl-N-nitrosourea (ENU) alters cytokine expression in the bone marrow modifying the marrow microenvironment to develop leukemia.N-乙基-N-亚硝基脲(ENU)改变骨髓中的细胞因子表达,从而改变骨髓微环境以引发白血病。
Med Oncol. 2025 Jul 12;42(8):324. doi: 10.1007/s12032-025-02882-3.

本文引用的文献

1
Immunotherapeutic potential of ethanolic olive leaves extract (EOLE) and IL-28B combination therapy in ENU induced animal model of leukemia.乙醇橄榄叶提取物(EOLE)和 IL-28B 联合治疗在 ENU 诱导的白血病动物模型中的免疫治疗潜力。
Cytokine. 2022 Aug;156:155913. doi: 10.1016/j.cyto.2022.155913. Epub 2022 May 28.
2
The Bone Marrow Microenvironment Mechanisms in Acute Myeloid Leukemia.急性髓系白血病中的骨髓微环境机制
Front Cell Dev Biol. 2021 Nov 19;9:764698. doi: 10.3389/fcell.2021.764698. eCollection 2021.
3
Olive Polyphenols: Antioxidant and Anti-Inflammatory Properties.
橄榄多酚:抗氧化和抗炎特性
Antioxidants (Basel). 2021 Jun 29;10(7):1044. doi: 10.3390/antiox10071044.
4
Therapeutic Targeting of the Leukaemia Microenvironment.白血病微环境的治疗靶点
Int J Mol Sci. 2021 Jun 26;22(13):6888. doi: 10.3390/ijms22136888.
5
Bromelain and Olea europaea (L.) leaf extract mediated alleviation of benzo(a)pyrene induced lung cancer through Nrf2 and NFκB pathway.菠萝蛋白酶和油橄榄(L.)叶提取物通过 Nrf2 和 NFκB 通路介导减轻苯并(a)芘诱导的肺癌。
Environ Sci Pollut Res Int. 2021 Sep;28(34):47306-47326. doi: 10.1007/s11356-021-13803-y. Epub 2021 Apr 23.
6
Intermediate dose cytarabine improves survival and relapse-free rate compared with standard-dose cytarabine as post-remission treatment for acute myeloid leukemia: A retrospection study.中剂量阿糖胞苷作为急性髓系白血病缓解后治疗优于标准剂量阿糖胞苷:回顾性研究。
Medicine (Baltimore). 2021 Jan 22;100(3):e24273. doi: 10.1097/MD.0000000000024273.
7
Chidamide Inhibits Acute Myeloid Leukemia Cell Proliferation by lncRNA VPS9D1-AS1 Downregulation via MEK/ERK Signaling Pathway.西达本胺通过MEK/ERK信号通路下调lncRNA VPS9D1-AS1抑制急性髓系白血病细胞增殖。
Front Pharmacol. 2020 Oct 19;11:569651. doi: 10.3389/fphar.2020.569651. eCollection 2020.
8
Understanding the complicated relationship between antioxidants and carcinogenesis.理解抗氧化剂与致癌作用之间复杂的关系。
J Biochem Mol Toxicol. 2021 Feb;35(2):e22643. doi: 10.1002/jbt.22643. Epub 2020 Sep 29.
9
Inhibition of NF-κB Signaling Alters Acute Myelogenous Leukemia Cell Transcriptomics.抑制 NF-κB 信号转导改变急性髓系白血病细胞的转录组学。
Cells. 2020 Jul 12;9(7):1677. doi: 10.3390/cells9071677.
10
The Interplay among miRNAs, Major Cytokines, and Cancer-Related Inflammation.微小RNA、主要细胞因子与癌症相关炎症之间的相互作用
Mol Ther Nucleic Acids. 2020 Jun 5;20:606-620. doi: 10.1016/j.omtn.2020.04.002. Epub 2020 Apr 11.