Suppr超能文献

降维和递归分析揭示了纹状体病理状态的隐藏结构。

Dimensionality reduction and recurrence analysis reveal hidden structures of striatal pathological states.

作者信息

Serrano-Reyes Miguel, Pérez-Ortega Jesús Esteban, García-Vilchis Brisa, Laville Antonio, Ortega Aidán, Galarraga Elvira, Bargas Jose

机构信息

División de Neurociencias, Instituto de Fisiología Celular, Universidad Nacional Autónoma de México, Mexico City, Mexico.

Departamento de Ingeniería en Sistemas Biomédicos, Centro de Ingeniería Avanzada, Facultad de Ingeniería, Universidad Nacional Autónoma de México, Mexico City, Mexico.

出版信息

Front Syst Neurosci. 2022 Dec 1;16:975989. doi: 10.3389/fnsys.2022.975989. eCollection 2022.

Abstract

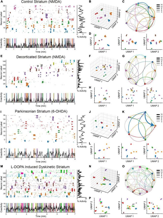
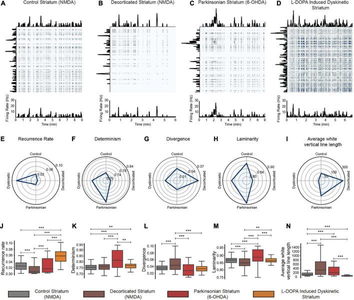
A pipeline is proposed here to describe different features to study brain microcircuits on a histological scale using multi-scale analyses, including the uniform manifold approximation and projection (UMAP) dimensional reduction technique and modularity algorithm to identify neuronal ensembles, Runs tests to show significant ensembles activation, graph theory to show trajectories between ensembles, and recurrence analyses to describe how regular or chaotic ensembles dynamics are. The data set includes NMDA-activated striatal tissue in control conditions as well as experimental models of disease states: decorticated, dopamine depleted, and L-DOPA-induced dyskinetic rodent samples. The goal was to separate neuronal ensembles that have correlated activity patterns. The pipeline allows for the demonstration of differences between disease states in a brain slice. First, the ensembles were projected in distinctive locations in the UMAP space. Second, graphs revealed functional connectivity between neurons comprising neuronal ensembles. Third, the Runs test detected significant peaks of coactivity within neuronal ensembles. Fourth, significant peaks of coactivity were used to show activity transitions between ensembles, revealing recurrent temporal sequences between them. Fifth, recurrence analysis shows how deterministic, chaotic, or recurrent these circuits are. We found that all revealed circuits had recurrent activity except for the decorticated circuits, which tended to be divergent and chaotic. The Parkinsonian circuits exhibit fewer transitions, becoming rigid and deterministic, exhibiting a predominant temporal sequence that disrupts transitions found in the controls, thus resembling the clinical signs of rigidity and paucity of movements. Dyskinetic circuits display a higher recurrence rate between neuronal ensembles transitions, paralleling clinical findings: enhancement in involuntary movements. These findings confirm that looking at neuronal circuits at the histological scale, recording dozens of neurons simultaneously, can show clear differences between control and diseased striatal states: "fingerprints" of the disease states. Therefore, the present analysis is coherent with previous ones of striatal disease states, showing that data obtained from the tissue are robust. At the same time, it adds heuristic ways to interpret circuitry activity in different states.

摘要

本文提出了一种流程,用于描述不同特征,以便在组织学尺度上使用多尺度分析研究脑微电路,包括均匀流形近似和投影(UMAP)降维技术以及用于识别神经元集群的模块化算法、用于显示显著集群激活的游程检验、用于显示集群之间轨迹的图论,以及用于描述集群动态是如何规则或混沌的递归分析。数据集包括对照条件下的NMDA激活的纹状体组织以及疾病状态的实验模型:去皮质、多巴胺耗竭和左旋多巴诱导的运动障碍啮齿动物样本。目标是分离具有相关活动模式的神经元集群。该流程能够展示脑切片中疾病状态之间的差异。首先,集群被投影到UMAP空间中的不同位置。其次,图揭示了构成神经元集群的神经元之间的功能连接。第三,游程检验检测到神经元集群内共活动的显著峰值。第四,共活动的显著峰值用于显示集群之间的活动转变,揭示它们之间的递归时间序列。第五,递归分析显示这些电路的确定性、混沌性或递归性程度。我们发现,除了去皮质电路往往发散且混沌外,所有揭示的电路都有递归活动。帕金森病电路的转变较少,变得僵化且具有确定性,呈现出一种占主导地位的时间序列,扰乱了对照组中发现的转变,因此类似于僵硬和运动减少的临床症状。运动障碍电路在神经元集群转变之间显示出更高的递归率,这与临床发现一致:非自主运动增强。这些发现证实,在组织学尺度上观察神经元电路,同时记录数十个神经元,可以显示对照和患病纹状体状态之间的明显差异:疾病状态的“指纹”。因此,本分析与先前对纹状体疾病状态的分析一致,表明从组织中获得的数据是可靠的。同时,它增加了启发式方法来解释不同状态下的电路活动。

https://cdn.ncbi.nlm.nih.gov/pmc/blobs/7d48/9893717/a89355887cfc/fnsys-16-975989-g001.jpg

文献AI研究员

20分钟写一篇综述,助力文献阅读效率提升50倍。

立即体验

用中文搜PubMed

大模型驱动的PubMed中文搜索引擎

马上搜索

文档翻译

学术文献翻译模型,支持多种主流文档格式。

立即体验