UK Dementia Research Institute, Institute of Neurology, University College London, London, UK.
The Jackson Laboratory, Bar Harbor, ME, USA.
Nat Neurosci. 2023 Mar;26(3):406-415. doi: 10.1038/s41593-023-01257-z. Epub 2023 Feb 6.
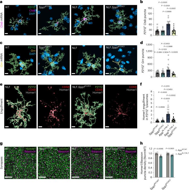
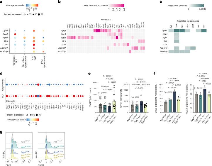
Alzheimer's disease (AD) is characterized by synaptic loss, which can result from dysfunctional microglial phagocytosis and complement activation. However, what signals drive aberrant microglia-mediated engulfment of synapses in AD is unclear. Here we report that secreted phosphoprotein 1 (SPP1/osteopontin) is upregulated predominantly by perivascular macrophages and, to a lesser extent, by perivascular fibroblasts. Perivascular SPP1 is required for microglia to engulf synapses and upregulate phagocytic markers including C1qa, Grn and Ctsb in presence of amyloid-β oligomers. Absence of Spp1 expression in AD mouse models results in prevention of synaptic loss. Furthermore, single-cell RNA sequencing and putative cell-cell interaction analyses reveal that perivascular SPP1 induces microglial phagocytic states in the hippocampus of a mouse model of AD. Altogether, we suggest a functional role for SPP1 in perivascular cells-to-microglia crosstalk, whereby SPP1 modulates microglia-mediated synaptic engulfment in mouse models of AD.
阿尔茨海默病(AD)的特征是突触丧失,这可能是由于小胶质细胞吞噬功能障碍和补体激活所致。然而,导致 AD 中小胶质细胞异常吞噬突触的信号尚不清楚。本研究报道,分泌型磷蛋白 1(SPP1/骨桥蛋白)主要由血管周巨噬细胞上调,在血管周成纤维细胞中也有少量上调。血管周 SPP1 是小胶质细胞吞噬突触并上调包括 C1qa、Grn 和 Ctsb 等吞噬标志物所必需的,在淀粉样β寡聚体存在的情况下。AD 小鼠模型中 Spp1 表达缺失可防止突触丢失。此外,单细胞 RNA 测序和假定的细胞间相互作用分析表明,血管周 SPP1 在 AD 小鼠模型的海马区诱导小胶质细胞吞噬状态。总之,我们提出 SPP1 在血管周细胞与小胶质细胞相互作用中具有功能作用,SPP1 调节 AD 小鼠模型中小胶质细胞介导的突触吞噬作用。