Suppr超能文献

MJL-1 是一种核膜蛋白,在 减数分裂过程中同源染色体联会和联会调控中是必需的。

MJL-1 is a nuclear envelope protein required for homologous chromosome pairing and regulation of synapsis during meiosis in .

机构信息

Department of Molecular and Cell Biology, University of California, Berkeley, Berkeley, CA 94720-3200, USA.

Howard Hughes Medical Institute, 4000 Jones Bridge Road, Chevy Chase, MD 20815-6789, USA.

出版信息

Sci Adv. 2023 Feb 10;9(6):eadd1453. doi: 10.1126/sciadv.add1453. Epub 2023 Feb 8.

Abstract

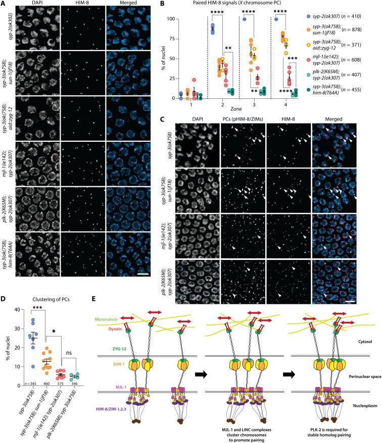
Interactions between chromosomes and LINC (linker of nucleoskeleton and cytoskeleton) complexes in the nuclear envelope (NE) promote homolog pairing and synapsis during meiosis. By tethering chromosomes to cytoskeletal motors, these connections lead to processive chromosome movements along the NE. This activity is usually mediated by telomeres, but in the nematode , special chromosome regions called "pairing centers" (PCs) have acquired this meiotic function. Here, we identify a previously uncharacterized meiosis-specific NE protein, MJL-1 (MAJIN-Like-1), that is essential for interactions between PCs and LINC complexes in . Mutations in MJL-1 eliminate active chromosome movements during meiosis, resulting in nonhomologous synapsis and impaired homolog pairing. Fission yeast and mice also require NE proteins to connect chromosomes to LINC complexes. Extensive similarities in the molecular architecture of meiotic chromosome-NE attachments across eukaryotes suggest a common origin and/or functions of this architecture during meiosis.

摘要

染色体与核膜(核骨架和细胞骨架的连接物)复合物之间的相互作用促进了减数分裂过程中同源染色体的配对和联会。通过将染色体固定在细胞骨架马达上,这些连接导致染色体沿着核膜进行连续运动。这种活性通常由端粒介导,但在线虫中,称为“配对中心”(PC)的特殊染色体区域获得了这种减数分裂功能。在这里,我们鉴定了一个以前未被描述的减数分裂特异性核膜蛋白,MJL-1(MAJIN-Like-1),它对于线虫中 PC 和 LINC 复合物之间的相互作用是必需的。MJL-1 突变消除了减数分裂过程中活跃的染色体运动,导致非同源联会和同源染色体配对受损。裂殖酵母和小鼠也需要核膜蛋白将染色体与 LINC 复合物连接起来。真核生物减数分裂染色体-核膜附着的分子结构在很大程度上相似,表明这种结构在减数分裂过程中具有共同的起源和/或功能。

https://cdn.ncbi.nlm.nih.gov/pmc/blobs/91ca/9908027/679da7162f97/sciadv.add1453-f1.jpg

文献检索

告别复杂PubMed语法,用中文像聊天一样搜索,搜遍4000万医学文献。AI智能推荐,让科研检索更轻松。

立即免费搜索

文件翻译

保留排版,准确专业,支持PDF/Word/PPT等文件格式,支持 12+语言互译。

免费翻译文档

深度研究

AI帮你快速写综述,25分钟生成高质量综述,智能提取关键信息,辅助科研写作。

立即免费体验