Department of Cardiology, Boston Children's Hospital, Harvard Medical School, Boston, Massachusetts, USA.
Faculty of Environment and Life, Beijing University of Technology, Beijing, P. R. China.
Cell Prolif. 2023 Aug;56(8):e13416. doi: 10.1111/cpr.13416. Epub 2023 Feb 8.
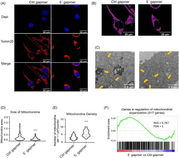
In this study, we sought to determine the role of tRNA-derived fragments in the regulation of gene expression during skeletal muscle cell proliferation and differentiation. We employed cell culture to examine the function of mt-Ty 5' tiRNAs. Northern blotting, RT-PCR as well as RNA-Seq, were performed to determine the effects of mt-Ty 5' tiRNA loss and gain on gene expression. Standard and transmission electron microscopy (TEM) were used to characterize cell and sub-cellular structures. mt-Ty 5'tiRNAs were found to be enriched in mouse skeletal muscle, showing increased levels in later developmental stages. Gapmer-mediated inhibition of tiRNAs in skeletal muscle C2C12 myoblasts resulted in decreased cell proliferation and myogenic differentiation; consistent with this observation, RNA-Seq, transcriptome analyses, and RT-PCR revealed that skeletal muscle cell differentiation and cell proliferation pathways were also downregulated. Conversely, overexpression of mt-Ty 5'tiRNAs in C2C12 cells led to a reversal of these transcriptional trends. These data reveal that mt-Ty 5'tiRNAs are enriched in skeletal muscle and play an important role in myoblast proliferation and differentiation. Our study also highlights the potential for the development of tiRNAs as novel therapeutic targets for muscle-related diseases.
在这项研究中,我们试图确定 tRNA 衍生片段在骨骼肌细胞增殖和分化过程中基因表达调控中的作用。我们采用细胞培养来研究 mt-Ty 5' tiRNA 的功能。通过Northern 印迹、RT-PCR 和 RNA-Seq 来确定 mt-Ty 5' tiRNA 的缺失和获得对基因表达的影响。采用标准和透射电子显微镜(TEM)来描述细胞和亚细胞结构。mt-Ty 5' tiRNA 在小鼠骨骼肌中富集,在发育后期水平升高。在骨骼肌 C2C12 成肌细胞中,Gapmer 介导的 tiRNA 抑制导致细胞增殖和肌生成分化减少;与这一观察结果一致,RNA-Seq、转录组分析和 RT-PCR 显示,骨骼肌细胞分化和细胞增殖途径也被下调。相反,在 C2C12 细胞中过表达 mt-Ty 5' tiRNA 导致这些转录趋势的逆转。这些数据表明,mt-Ty 5' tiRNA 在骨骼肌中富集,并在成肌细胞增殖和分化中发挥重要作用。我们的研究还强调了 tiRNA 作为肌肉相关疾病新型治疗靶点的潜力。