Suppr超能文献

外周血中特定的髓系特征可区分多发性硬化症的活跃和罕见临床表型。

Specific myeloid signatures in peripheral blood differentiate active and rare clinical phenotypes of multiple sclerosis.

机构信息

Demyelinating Diseases Unit, 1st Department of Neurology, School of Medicine, Aeginition Hospital, National and Kapodistrian University of Athens, Athens, Greece.

Department of Neuropathology, University of Göttingen Medical Center, Göttingen, Germany.

出版信息

Front Immunol. 2023 Jan 25;14:1071623. doi: 10.3389/fimmu.2023.1071623. eCollection 2023.

Abstract

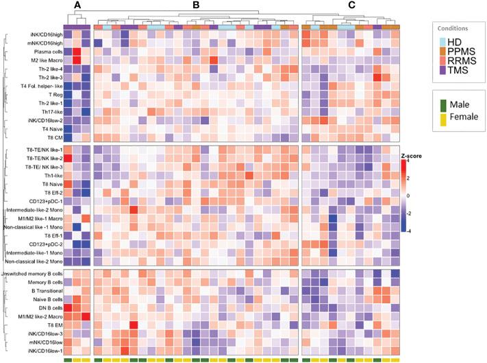
Current understanding of Multiple Sclerosis (MS) pathophysiology implicates perturbations in adaptive cellular immune responses, predominantly T cells, in Relapsing-Remitting forms (RRMS). Nevertheless, from a clinical perspective MS is a heterogeneous disease reflecting the heterogeneity of involved biological systems. This complexity requires advanced analysis tools at the single-cell level to discover biomarkers for better patient-group stratification. We designed a novel 44-parameter mass cytometry panel to interrogate predominantly the role of effector and regulatory subpopulations of peripheral blood myeloid subsets along with B and T-cells (excluding granulocytes) in MS, assessing three different patient cohorts: RRMS, PPMS (Primary Progressive) and Tumefactive MS patients (TMS) (n=10, 8, 14 respectively). We further subgrouped our cohort into inactive or active disease stages to capture the early underlying events in disease pathophysiology. Peripheral blood analysis showed that TMS cases belonged to the spectrum of RRMS, whereas PPMS cases displayed different features. In particular, TMS patients during a relapse stage were characterized by a specific subset of CD11c+CD14+ CD33+, CD192+, CD172+-myeloid cells with an alternative phenotype of monocyte-derived macrophages (high arginase-1, CD38, HLA-DR-low and endogenous TNF-a production). Moreover, TMS patients in relapse displayed a selective CD4 T-cell lymphopenia of cells with a Th2-like polarised phenotype. PPMS patients did not display substantial differences from healthy controls, apart from a trend toward higher expansion of NK cell subsets. Importantly, we found that myeloid cell populations are reshaped under effective disease-modifying therapy predominantly with glatiramer acetate and to a lesser extent with anti-CD20, suggesting that the identified cell signature represents a specific therapeutic target in TMS. The expanded myeloid signature in TMS patients was also confirmed by flow cytometry. Serum neurofilament light-chain levels confirmed the correlation of this myeloid cell signature with indices of axonal injury. More in-depth analysis of myeloid subsets revealed an increase of a subset of highly cytolytic and terminally differentiated NK cells in PPMS patients with leptomeningeal enhancement (active-PPMS), compared to those without (inactive-PPMS). We have identified previously uncharacterized subsets of circulating myeloid cells and shown them to correlate with distinct disease forms of MS as well as with specific disease states (relapse/remission).

摘要

目前对多发性硬化症(MS)病理生理学的认识表明,适应性细胞免疫反应,主要是 T 细胞,在复发缓解型(RRMS)中受到干扰。然而,从临床角度来看,MS 是一种异质性疾病,反映了受累生物系统的异质性。这种复杂性需要在单细胞水平上使用先进的分析工具来发现生物标志物,以便更好地对患者群体进行分层。我们设计了一个新的 44 个参数的质谱细胞仪检测面板,主要检测外周血髓样细胞亚群以及 B 和 T 细胞(不包括粒细胞)中效应和调节亚群的作用(RRMS 患者 n=10,原发性进展性多发性硬化症(PPMS)患者 n=8,肿瘤性多发性硬化症(TMS)患者 n=14)。我们进一步将我们的队列细分为活动期或非活动期疾病阶段,以捕捉疾病病理生理学中的早期潜在事件。外周血分析表明,TMS 病例属于 RRMS 谱,而 PPMS 病例则显示出不同的特征。特别是,在复发阶段的 TMS 患者具有一种特定的 CD11c+CD14+ CD33+,CD192+,CD172+-髓样细胞亚群,具有单核细胞衍生的巨噬细胞的替代表型(高精氨酸酶-1,CD38,HLA-DR-低和内源性 TNF-a 产生)。此外,TMS 患者在复发时表现出一种选择性的 CD4 T 细胞淋巴细胞减少症,表现为 Th2 样极化表型。PPMS 患者与健康对照组相比没有明显差异,除了 NK 细胞亚群的扩张趋势较高。重要的是,我们发现髓样细胞群体在有效的疾病修饰治疗下发生重塑,主要是使用聚甘氨酸酯,其次是使用抗 CD20,这表明所鉴定的细胞特征代表了 TMS 中的一个特定治疗靶点。TMS 患者的扩展髓样特征也通过流式细胞术得到了证实。血清神经丝轻链水平证实了这种髓样细胞特征与轴突损伤指数的相关性。对髓样细胞亚群的更深入分析显示,在伴有软脑膜增强(活动期 PPMS)的 PPMS 患者中,一种高度细胞毒性和终末分化的 NK 细胞亚群增加,而在没有软脑膜增强的患者(非活动期 PPMS)中则没有增加。我们已经确定了以前未被描述的循环髓样细胞亚群,并表明它们与 MS 的不同疾病形式以及特定的疾病状态(复发/缓解)相关。

https://cdn.ncbi.nlm.nih.gov/pmc/blobs/1b66/9905713/9c646822658c/fimmu-14-1071623-g001.jpg

文献检索

告别复杂PubMed语法,用中文像聊天一样搜索,搜遍4000万医学文献。AI智能推荐,让科研检索更轻松。

立即免费搜索

文件翻译

保留排版,准确专业,支持PDF/Word/PPT等文件格式,支持 12+语言互译。

免费翻译文档

深度研究

AI帮你快速写综述,25分钟生成高质量综述,智能提取关键信息,辅助科研写作。

立即免费体验