Wolfson Centre for Age-Related Diseases, Institute of Psychiatry, Psychology and Neuroscience, Guy's Campus, King's College London, London, UK.
Glia. 2023 Jun;71(6):1402-1413. doi: 10.1002/glia.24347. Epub 2023 Feb 10.
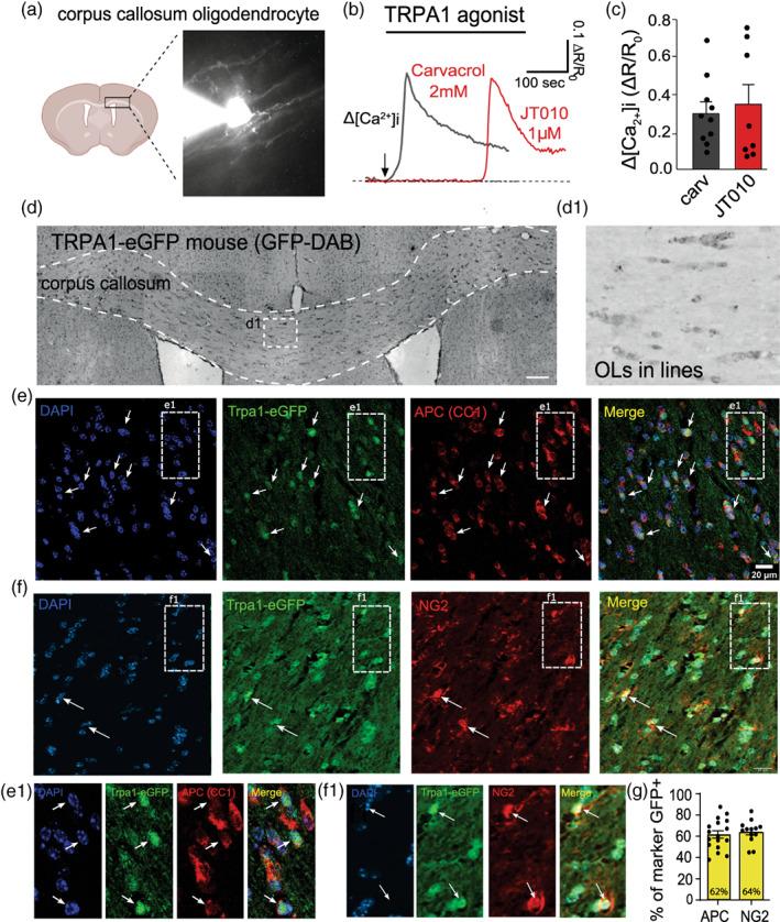
Oligodendrocytes are highly specialized glial cells characterized by their production of multilayer myelin sheaths that wrap axons to speed up action potential propagation. It is due to their specific role in supporting axons that impairment of myelin structure and function leads to debilitating symptoms in a wide range of degenerative diseases, including Multiple Sclerosis and Leukodystrophies. It is known that myelin damage can be receptor-mediated and recently oligodendrocytes have been shown to express Ca -permeable Transient Receptor Potential Ankyrin-1 (TRPA1) channels, whose activation can result in myelin damage in ischemia. Here, we show, using organotypic cortical slice cultures, that TRPA1 activation, by TRPA1 agonists JT010 and Carvacrol for varying lengths of time, induces myelin damage. Although TRPA1 activation does not appear to affect oligodendrocyte progenitor cell number or proliferation, it prevents myelin formation and after myelination causes internodal shrinking and significant myelin degradation. This does not occur when the TRPA1 antagonist, A967079, is also applied. Of note is that when TRPA1 agonists are applied for either 24 h, 3 days or 7 days, axon integrity appears to be preserved while mature myelinated oligodendrocytes remain but with significantly shortened internodes. These results provide further evidence that TRPA1 inhibition could be protective in demyelination diseases and a promising therapy to prevent demyelination and promote remyelination.
少突胶质细胞是高度特化的神经胶质细胞,其特征是产生多层髓鞘,包裹轴突以加速动作电位的传播。正是由于它们在支持轴突方面的特殊作用,髓鞘结构和功能的损伤导致了多种退行性疾病(包括多发性硬化症和白质营养不良)的衰弱症状。已知髓鞘损伤可能是受体介导的,最近已经表明少突胶质细胞表达钙通透性瞬时受体电位锚蛋白 1(TRPA1)通道,其激活可导致缺血性髓鞘损伤。在这里,我们使用器官型皮质切片培养物表明,TRPA1 激动剂 JT010 和香芹酚(Carvacrol)在不同时间激活 TRPA1 会导致髓鞘损伤。尽管 TRPA1 激活似乎不会影响少突胶质细胞前体细胞的数量或增殖,但它会阻止髓鞘形成,在髓鞘形成后会导致节间缩小和明显的髓鞘降解。当同时应用 TRPA1 拮抗剂 A967079 时,不会发生这种情况。值得注意的是,当 TRPA1 激动剂应用 24 小时、3 天或 7 天时,轴突完整性似乎得以保留,而成熟的髓鞘化少突胶质细胞仍然存在,但节间明显缩短。这些结果进一步证明,TRPA1 抑制可能在脱髓鞘疾病中具有保护作用,是预防脱髓鞘和促进髓鞘再生的有前途的治疗方法。