Suppr超能文献

Sp3 对于正常肺形态发生和小鼠胚胎发育过程中的细胞周期进展是必需的。

Sp3 is essential for normal lung morphogenesis and cell cycle progression during mouse embryonic development.

机构信息

Department of Pediatrics, University of California, San Diego, La Jolla, CA 92093, USA.

Department of Pharmacology, Meharry Medical College, Nashville, TN 37208, USA.

出版信息

Development. 2023 Mar 1;150(5). doi: 10.1242/dev.200839. Epub 2023 Mar 3.

Abstract

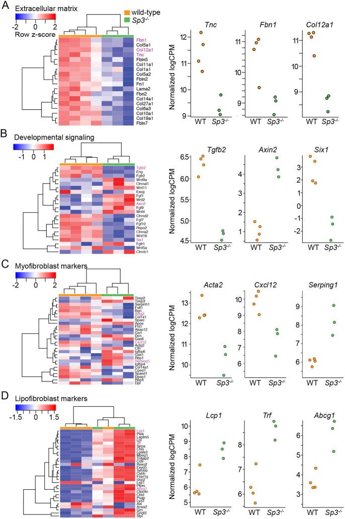
Members of the Sp family of transcription factors regulate gene expression via binding GC boxes within promoter regions. Unlike Sp1, which stimulates transcription, the closely related Sp3 can either repress or activate gene expression and is required for perinatal survival in mice. Here, we use RNA-seq and cellular phenotyping to show how Sp3 regulates murine fetal cell differentiation and proliferation. Homozygous Sp3-/- mice were smaller than wild-type and Sp+/- littermates, died soon after birth and had abnormal lung morphogenesis. RNA-seq of Sp3-/- fetal lung mesenchymal cells identified alterations in extracellular matrix production, developmental signaling pathways and myofibroblast/lipofibroblast differentiation. The lungs of Sp3-/- mice contained multiple structural defects, with abnormal endothelial cell morphology, lack of elastic fiber formation, and accumulation of lipid droplets within mesenchymal lipofibroblasts. Sp3-/- cells and mice also displayed cell cycle arrest, with accumulation in G0/G1 and reduced expression of numerous cell cycle regulators including Ccne1. These data detail the global impact of Sp3 on in vivo mouse gene expression and development.

摘要

Sp 家族转录因子成员通过结合启动子区域内的 GC 盒来调节基因表达。与刺激转录的 Sp1 不同,密切相关的 Sp3 可以抑制或激活基因表达,并且是小鼠围产期存活所必需的。在这里,我们使用 RNA-seq 和细胞表型分析来展示 Sp3 如何调节小鼠胎儿细胞的分化和增殖。Sp3-/- 纯合子小鼠比野生型和 Sp+/- 同窝仔鼠小,出生后不久即死亡,并且肺形态发生异常。Sp3-/- 胎儿肺间充质细胞的 RNA-seq 鉴定出细胞外基质产生、发育信号通路和肌成纤维细胞/脂肪成纤维细胞分化的改变。Sp3-/- 小鼠的肺部存在多种结构缺陷,表现为内皮细胞形态异常、弹性纤维形成缺失以及间质脂肪成纤维细胞内脂质滴的积累。Sp3-/- 细胞和小鼠还表现出细胞周期停滞,G0/G1 期积累增加,并且许多细胞周期调节剂的表达减少,包括 Ccne1。这些数据详细描述了 Sp3 对体内小鼠基因表达和发育的全面影响。

https://cdn.ncbi.nlm.nih.gov/pmc/blobs/76d1/10110423/1cbd0979aa25/develop-150-200839-g1.jpg

文献AI研究员

20分钟写一篇综述,助力文献阅读效率提升50倍。

立即体验

用中文搜PubMed

大模型驱动的PubMed中文搜索引擎

马上搜索

文档翻译

学术文献翻译模型,支持多种主流文档格式。

立即体验