Li Songbin, Lee Woochan, Heo Woohang, Son Hye-Youn, Her Yujeong, Kim Jong-Il, Moon Hyeong-Gon
Interdisciplinary Graduate Program in Cancer Biology, Seoul National University College of Medicine, Seoul, Korea.
Department of Biomedical Sciences, Seoul National University College of Medicine, Seoul, Korea.
J Breast Cancer. 2023 Feb;26(1):60-76. doi: 10.4048/jbc.2023.26.e1. Epub 2022 Dec 16.
Patients with triple-negative breast cancer (TNBC) have an increased risk of distant metastasis compared to those with other subtypes. In this study, we aimed to identify the genes associated with distant metastasis in TNBC and their underlying mechanisms.
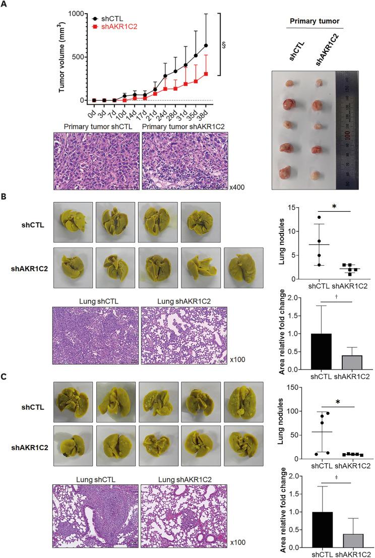
We established patient-derived xenograft (PDX) models using surgically resected breast cancer tissues from 31 patients with TNBC. Among these, 15 patients subsequently developed distant metastases. Candidate metastasis-associated genes were identified using RNA sequencing. wound healing, proliferation, migration, and invasion assays and tumor xenograft and metastasis assays were performed to determine the functional importance of aldo-keto reductase family 1 member C2 (AKR1C2). Additionally, we used the METABRIC dataset to investigate the potential role of AKR1C2 in regulating TNBC subtypes and their downstream signaling activities.
RNA sequencing of primary and PDX tumors showed that genes involved in steroid hormone biosynthesis, including AKR1C2, were significantly upregulated in patients who subsequently developed metastasis. and assays showed that silencing of AKR1C2 resulted in reduced cell proliferation, migration, invasion, tumor growth, and incidence of lung metastasis. AKR1C2 was upregulated in the luminal androgen receptor (LAR) subtype of TNBC in the METABRIC dataset, and AKR1C2 silencing resulted in the downregulation of LAR classifier genes in TNBC cell lines. The androgen receptor (AR) gene was a downstream mediator of AKR1C2-associated phenotypes in TNBC cells. AKR1C2 expression was associated with gene expression pathways that regulate AR expression, including JAK-STAT signaling or interleukin 6 (IL-6). The levels of phospho-signal transducer and activator of transcription and IL-6, along with secreted IL-6, were significantly downregulated in AKR1C2-silenced TNBC cells.
Our data indicate that AKR1C2 is an important regulator of cancer growth and metastasis in TNBC and may be a critical determinant of LAR subtype features.
与其他亚型乳腺癌患者相比,三阴性乳腺癌(TNBC)患者发生远处转移的风险更高。在本研究中,我们旨在鉴定TNBC中与远处转移相关的基因及其潜在机制。
我们使用31例TNBC患者手术切除的乳腺癌组织建立了患者来源的异种移植(PDX)模型。其中,15例患者随后发生了远处转移。使用RNA测序鉴定候选转移相关基因。进行伤口愈合、增殖、迁移和侵袭试验以及肿瘤异种移植和转移试验,以确定醛糖还原酶家族1成员C2(AKR1C2)的功能重要性。此外,我们使用METABRIC数据集研究AKR1C2在调节TNBC亚型及其下游信号活动中的潜在作用。
原发性肿瘤和PDX肿瘤的RNA测序显示,包括AKR1C2在内的参与类固醇激素生物合成的基因在随后发生转移的患者中显著上调。试验表明,沉默AKR1C2可导致细胞增殖、迁移、侵袭、肿瘤生长和肺转移发生率降低。在METABRIC数据集中,AKR1C2在TNBC的腔面雄激素受体(LAR)亚型中上调,并且沉默AKR1C2导致TNBC细胞系中LAR分类基因的下调。雄激素受体(AR)基因是TNBC细胞中AKR1C2相关表型的下游介质。AKR1C2表达与调节AR表达的基因表达途径相关,包括JAK-STAT信号传导或白细胞介素6(IL-6)。在沉默AKR1C2的TNBC细胞中,磷酸化信号转导和转录激活因子以及IL-6的水平以及分泌的IL-6均显著下调。
我们的数据表明,AKR1C2是TNBC中癌症生长和转移的重要调节因子,可能是LAR亚型特征的关键决定因素。