Suppr超能文献

含有 HPV16 游离型的宫颈癌体外癌变模型。

An in vitro carcinogenesis model for cervical cancer harboring episomal form of HPV16.

机构信息

Faculty of Medicine, Department of Microbiology, Khon Kaen University, Khon Kaen, Thailand.

HPV & EBV and Carcinogenesis Research Group, Khon Kaen University, Khon Kaen, Thailand.

出版信息

PLoS One. 2023 Feb 10;18(2):e0281069. doi: 10.1371/journal.pone.0281069. eCollection 2023.

Abstract

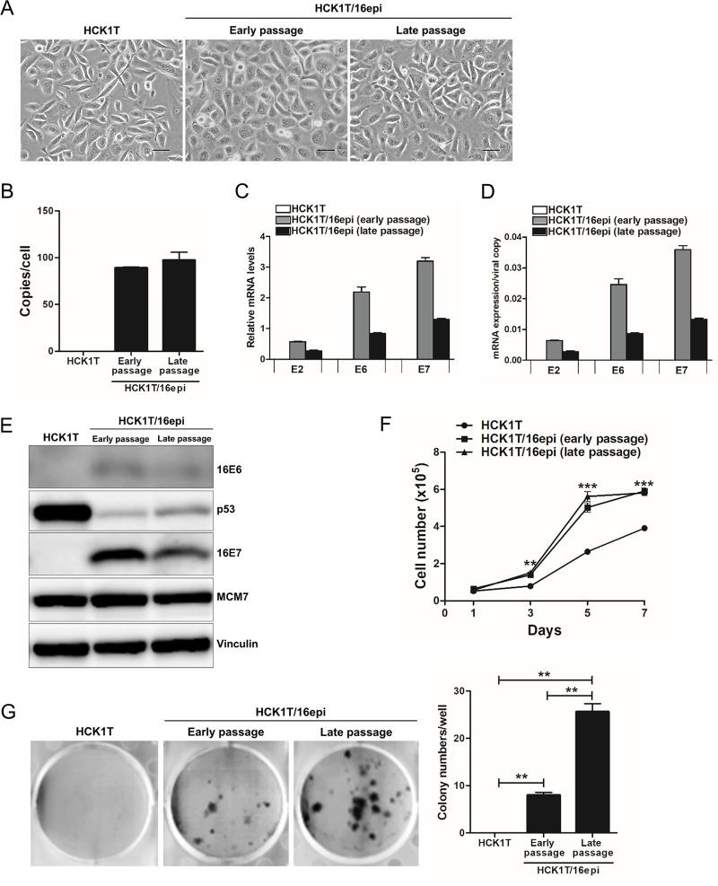
Deregulated expression of viral E6 and E7 genes often caused by viral genome integration of high-risk human papillomaviruses (HR-HPVs) into host DNA and additional host genetic alterations are thought to be required for the development of cervical cancer. However, approximately 15% of invasive cervical cancer specimens contain only episomal HPV genomes. In this study, we investigated the tumorigenic potential of human cervical keratinocytes harboring only the episomal form of HPV16 (HCK1T/16epi). We found that the HPV16 episomal form is sufficient for promoting cell proliferation and colony formation of parental HCK1T cells. Ectopic expression of host oncogenes, MYC and PIK3CAE545K, enhanced clonogenic growth of both early- and late-passage HCK1T/16epi cells, but conferred tumor-initiating ability only to late-passage HCK1T/16epi cells. Interestingly, the expression levels of E6 and E7 were rather lower in late-passage than in early-passage cells. Moreover, additional introduction of a constitutively active MEK1 (MEK1DD) and/or KRASG12V into HCK1T/16epi cells resulted in generation of highly potent tumor-initiating cells. Thus an in vitro model for progression of cervical neoplasia with episomal HPV16 was established. In the model, constitutively active mutation of PIK3CA, PIK3CAE545K, and overexpression of MYC, in the cells with episomal HPV16 genome were not sufficient, but an additional event such as activation of the RAS-MEK pathway was required for progression to tumorigenicity.

摘要

病毒 E6 和 E7 基因的失调表达通常是由于高危型人乳头瘤病毒(HR-HPV)的病毒基因组整合到宿主 DNA 中以及额外的宿主遗传改变引起的,这被认为是宫颈癌发展所必需的。然而,大约 15%的浸润性宫颈癌标本仅含有游离 HPV 基因组。在本研究中,我们研究了仅携带 HPV16 游离形式(HCK1T/16epi)的人宫颈角质形成细胞的致瘤潜能。我们发现 HPV16 游离形式足以促进亲本 HCK1T 细胞的增殖和集落形成。宿主癌基因 MYC 和 PIK3CAE545K 的异位表达增强了早期和晚期传代 HCK1T/16epi 细胞的集落形成能力,但仅赋予晚期传代 HCK1T/16epi 细胞肿瘤起始能力。有趣的是,晚期传代细胞中 E6 和 E7 的表达水平明显低于早期传代细胞。此外,将组成型激活的 MEK1(MEK1DD)和/或 KRASG12V 进一步引入 HCK1T/16epi 细胞导致产生具有高肿瘤起始能力的细胞。因此,建立了一种带有游离 HPV16 的宫颈癌前病变进展的体外模型。在该模型中,带有游离 HPV16 基因组的细胞中 PIK3CA、PIK3CAE545K 的组成型激活突变和 MYC 的过表达不足以导致肿瘤发生,但需要 RAS-MEK 通路的激活等额外事件才能进展为肿瘤发生。

https://cdn.ncbi.nlm.nih.gov/pmc/blobs/2283/9916646/0337bdfd0053/pone.0281069.g001.jpg

文献检索

告别复杂PubMed语法,用中文像聊天一样搜索,搜遍4000万医学文献。AI智能推荐,让科研检索更轻松。

立即免费搜索

文件翻译

保留排版,准确专业,支持PDF/Word/PPT等文件格式,支持 12+语言互译。

免费翻译文档

深度研究

AI帮你快速写综述,25分钟生成高质量综述,智能提取关键信息,辅助科研写作。

立即免费体验