School of Computer Science, Queensland University of Technology, Brisbane, QLD 4000, Australia.
School of Information and Communication Technology, Griffith University, Gold Coast, QLD 4222, Australia.
Sensors (Basel). 2023 Feb 1;23(3):1561. doi: 10.3390/s23031561.
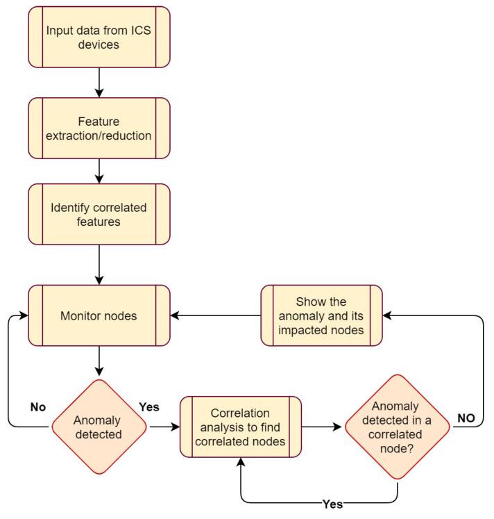
Industrial Control Systems (ICSs) were initially designed to be operated in an isolated network. However, recently, ICSs have been increasingly connected to the Internet to expand their capability, such as remote management. This interconnectivity of ICSs exposes them to cyber-attacks. At the same time, cyber-attacks in ICS networks are different compared to traditional Information Technology (IT) networks. Cyber attacks on ICSs usually involve a sequence of actions and a multitude of devices. However, current anomaly detection systems only focus on local analysis, which misses the correlation between devices and the progress of attacks over time. As a consequence, they lack an effective way to detect attacks at an entire network scale and predict possible future actions of an attack, which is of significant interest to security analysts to identify the weaknesses of their network and prevent similar attacks in the future. To address these two key issues, this paper presents a system-wide anomaly detection solution using recurrent neural networks combined with correlation analysis techniques. The proposed solution has a two-layer analysis. The first layer targets attack detection, and the second layer analyses the detected attack to predict the next possible attack actions. The main contribution of this paper is the proof of the concept implementation using two real-world ICS datasets, SWaT and Power System Attack. Moreover, we show that the proposed solution effectively detects anomalies and attacks on the scale of the entire ICS network.
工业控制系统(ICS)最初是设计在隔离网络中运行的。然而,最近,ICS 越来越多地与互联网连接,以扩大其功能,如远程管理。ICS 的这种互联性使其容易受到网络攻击。同时,ICS 网络中的网络攻击与传统信息技术(IT)网络不同。ICS 上的网络攻击通常涉及一系列行动和众多设备。然而,当前的异常检测系统仅关注本地分析,从而忽略了设备之间的相关性以及攻击随时间的进展。因此,它们缺乏一种在整个网络范围内有效检测攻击并预测攻击可能未来行动的方法,这对于安全分析人员来说是非常感兴趣的,因为他们可以借此识别网络的弱点,并防止未来发生类似的攻击。为了解决这两个关键问题,本文提出了一种使用递归神经网络结合相关分析技术的系统范围异常检测解决方案。所提出的解决方案有两层分析。第一层针对攻击检测,第二层分析检测到的攻击以预测下一个可能的攻击动作。本文的主要贡献是使用两个真实的 ICS 数据集 SWaT 和 Power System Attack 证明概念的实现。此外,我们表明,所提出的解决方案可以有效地检测整个 ICS 网络规模的异常和攻击。