Suppr超能文献

蛹虫草中性多糖对高脂饮食诱导肥胖的作用及其对肠道微生物群和代谢物的调节。

Effects of neutral polysaccharide from on high-fat diet-induced obesity the regulation of gut microbiota and metabolites.

机构信息

College of pharmacy, Anhui University of Chinese Medicine, Hefei, Anhui, China.

Yunnan Key Laboratory for Fungal Diversity and Green Development, Kunming, Yunnan, China.

出版信息

Front Endocrinol (Lausanne). 2023 Jan 26;14:1078593. doi: 10.3389/fendo.2023.1078593. eCollection 2023.

Abstract

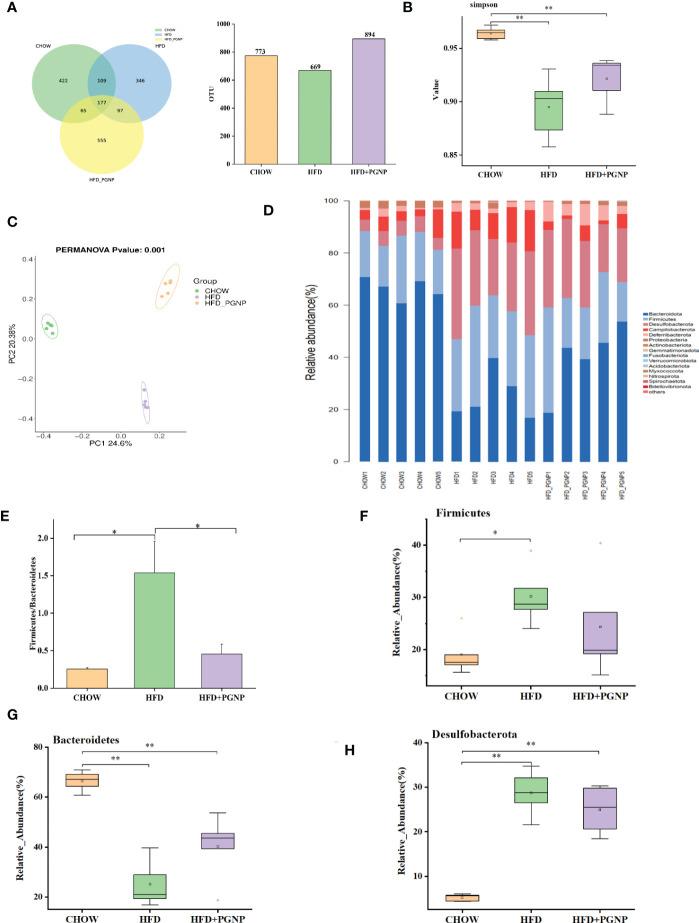
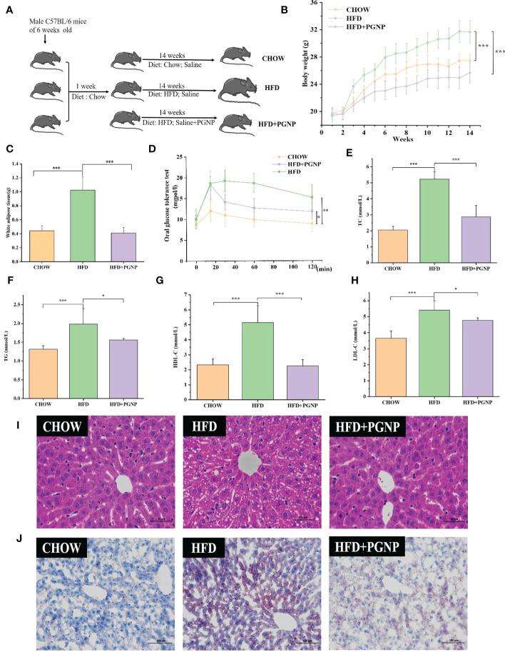
The obesity epidemic has become a global problem with far-reaching health and economic impact. Despite the numerous therapeutic efficacies of , its role in modulating obesity-related metabolic disorders has not been clarified. In this study, a purified neutral polysaccharide, PGNP, was obtained from . Based on methylation and NMR analyses, PGNP was found to be composed of 2,1-β-D-Fruf residues ending with a (1→2)-bonded α-D-Glcp. The protective effects of PGNP on high-fat HFD-induced obesity were assessed. According to our results, PGNP effectively alleviated the signs of metabolic syndrome, as demonstrated by reductions in body weight, hepatic steatosis, lipid profile, inflammatory response, and insulin resistance in obese mice. Under PGNP treatment, intestinal histomorphology and the tight junction protein, ZO-1, were well maintained. To elucidate the underlying mechanism, 16S rRNA gene sequencing and LC-MS were employed to assess the positive influence of PGNP on the gut microbiota and metabolites. PGNP effectively increased species diversity of gut microbiota and reversed the HFD-induced imbalance in the gut microbiota by decreasing the Firmicutes to Bacteroidetes ratio. The abundance of and were increased after PGNP treatment, while the relative abundance of , were reduced. Furthermore, PGNP notably influenced the levels of microbial metabolites, including the increased levels of cholic and gamma-linolenic acid. Overall, PGNP might be a potential supplement for the regulation of gut microbiota and metabolites, further affecting obesity.

摘要

肥胖症已成为一个具有深远健康和经济影响的全球性问题。尽管有许多治疗效果,但它在调节肥胖相关代谢紊乱方面的作用尚未得到阐明。在这项研究中,从 中提取到一种纯化的中性多糖 PGNP。通过甲基化和 NMR 分析,发现 PGNP 由 2,1-β-D-Fruf 残基组成,末端为(1→2)键合的α-D-Glcp。评估了 PGNP 对高脂肪 HFD 诱导肥胖的保护作用。根据我们的结果,PGNP 有效减轻了肥胖小鼠代谢综合征的症状,表现为体重、肝脂肪变性、脂质谱、炎症反应和胰岛素抵抗的降低。在 PGNP 治疗下,肠道组织形态和紧密连接蛋白 ZO-1 得到很好的维持。为了阐明其潜在机制,采用 16S rRNA 基因测序和 LC-MS 评估了 PGNP 对肠道微生物群和代谢物的积极影响。PGNP 有效增加了肠道微生物群的物种多样性,并通过降低厚壁菌门与拟杆菌门的比值,逆转了 HFD 诱导的肠道微生物群失衡。PGNP 处理后, 和 的丰度增加,而 、 的相对丰度降低。此外,PGNP 显著影响微生物代谢物的水平,包括胆酸和γ-亚麻酸水平的增加。总的来说,PGNP 可能是调节肠道微生物群和代谢物的潜在补充剂,进一步影响肥胖。

https://cdn.ncbi.nlm.nih.gov/pmc/blobs/a288/9908743/d3880610972f/fendo-14-1078593-g001.jpg

文献检索

告别复杂PubMed语法,用中文像聊天一样搜索,搜遍4000万医学文献。AI智能推荐,让科研检索更轻松。

立即免费搜索

文件翻译

保留排版,准确专业,支持PDF/Word/PPT等文件格式,支持 12+语言互译。

免费翻译文档

深度研究

AI帮你快速写综述,25分钟生成高质量综述,智能提取关键信息,辅助科研写作。

立即免费体验