Suppr超能文献

瘢痕疙瘩中失调的RNA结合蛋白和可变剪接基因的全基因组分析。

Genome-wide analysis of dysregulated RNA-binding proteins and alternative splicing genes in keloid.

作者信息

Zhu Zhen, Ni Shuangying, Zhang Jiali, Yuan Ying, Bai Yun, Yin Xueli, Zhu Zhengwei

机构信息

Hangzhou Plastic Surgery Hospital, Hangzhou, China.

Department of Dermatology, The First Affiliated Hospital, Institute of Dermatology, Anhui Medical University, Hefei, China.

出版信息

Front Genet. 2023 Jan 26;14:1118999. doi: 10.3389/fgene.2023.1118999. eCollection 2023.

Abstract

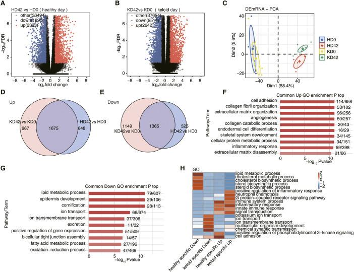
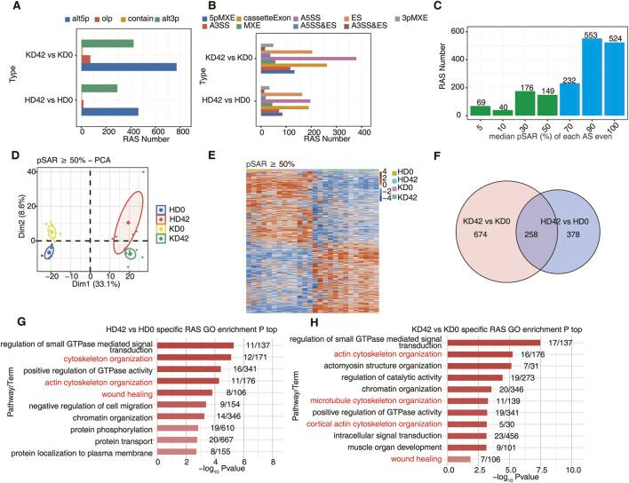
The pathogenesis of keloids remains unclear. In this study, we analyzed RNA-Seq data (GSE113619) of the local skin tissue of 8 keloid-prone individuals (KPI) and 6 healthy controls (HC) before and 42 days after trauma from the gene expression omnibus (GEO) database. The differential alternative splicing (AS) events associated with trauma healing between KPIs and HCs were identifified, and their functional differences were analyzed by gene ontology (GO) and kyoto encyclopedia of genes and genomes (KEGG) pathways. The co-expression relationship of differentially alternative splicing genes and differentially expressed RNA binding proteins (RBPs) was established subsequently. A total of 674 differential AS events between the KD42 and the KD0 and 378 differential AS events between the HD42 and the HD0 were discovered. Notably, most of the differential genes related to keloids are enriched in actin, microtubule cells, and cortical actin cytoskeletal tissue pathway. We observed a signifificant association between AS genes (EPB41, TPM1, NF2, PARD3) and trauma healing in KPIs and HCs. We also found that the differential expression of healthy controls-specifific trauma healing-related RBPs (TKT, FDPS, SAMHD1) may affect the response of HCs to trauma healing by regulating the AS of downstream trauma healing-related genes such as DCN and DST. In contrast, KPIs also has specifific differential expression of trauma healing related RBPs (S100A9, HspB1, LIMA1, FBL), which may affect the healing response of KPIs to trauma by regulating the AS of downstream trauma healing-related genes such as FN1 and TPM1. Our results were innovative in revealing early wound healing-related genes (EPB41, TPM1, NF2, PARD3) in KPI from the perspective of AS regulated by RBPs.

摘要

瘢痕疙瘩的发病机制尚不清楚。在本研究中,我们从基因表达综合数据库(GEO)中分析了8名瘢痕疙瘩易感个体(KPI)和6名健康对照者(HC)在创伤前及创伤后42天的局部皮肤组织的RNA测序数据(GSE113619)。确定了KPI和HC之间与创伤愈合相关的差异可变剪接(AS)事件,并通过基因本体论(GO)和京都基因与基因组百科全书(KEGG)通路分析了它们的功能差异。随后建立了差异可变剪接基因与差异表达的RNA结合蛋白(RBP)的共表达关系。在KD42和KD0之间共发现674个差异AS事件,在HD42和HD0之间发现378个差异AS事件。值得注意的是,大多数与瘢痕疙瘩相关的差异基因富集于肌动蛋白、微管细胞和皮质肌动蛋白细胞骨架组织通路。我们观察到AS基因(EPB41、TPM1、NF2、PARD3)与KPI和HC的创伤愈合之间存在显著关联。我们还发现,健康对照者特异性的创伤愈合相关RBP(TKT、FDPS、SAMHD1)的差异表达可能通过调节下游创伤愈合相关基因(如DCN和DST)的AS来影响HC对创伤愈合的反应。相比之下,KPI也有创伤愈合相关RBP(S100A9、HspB1、LIMA1、FBL)的特异性差异表达,这可能通过调节下游创伤愈合相关基因(如FN1和TPM1)的AS来影响KPI对创伤的愈合反应。我们的研究结果在从RBP调控的AS角度揭示KPI中早期伤口愈合相关基因(EPB41、TPM1、NF2、PARD3)方面具有创新性。

https://cdn.ncbi.nlm.nih.gov/pmc/blobs/8027/9908963/0b610639c22f/fgene-14-1118999-g001.jpg

文献AI研究员

20分钟写一篇综述,助力文献阅读效率提升50倍。

立即体验

用中文搜PubMed

大模型驱动的PubMed中文搜索引擎

马上搜索

文档翻译

学术文献翻译模型,支持多种主流文档格式。

立即体验