Department of Bioengineering, Graduate School of Engineering, The University of Tokyo, 7-3-1 Hongo, Bunkyo-ku, Tokyo, 113-8656, Japan.
Adv Healthc Mater. 2023 Jun;12(15):e2202688. doi: 10.1002/adhm.202202688. Epub 2023 Feb 27.
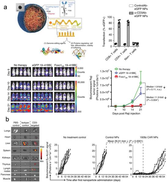
Messenger RNA (mRNA)-based therapies offer great promise for the treatment of a variety of diseases. In 2020, two FDA approvals of mRNA-based vaccines have elevated mRNA vaccines to global recognition. However, the therapeutic capabilities of mRNA extend far beyond vaccines against infectious diseases. They hold potential for cancer vaccines, protein replacement therapies, gene editing therapies, and immunotherapies. For realizing such advanced therapies, it is crucial to develop effective carrier systems. Recent advances in materials science have led to the development of promising nonviral mRNA delivery systems. In comparison to other carriers like lipid nanoparticles, polymer-based delivery systems often receive less attention, despite their unique ability to carefully tune their chemical features to promote mRNA protection, their favorable pharmacokinetics, and their potential for targeting delivery. In this review, the central features of polymer-based systems for mRNA delivery highlighting the molecular design criteria, stability, and biodistribution are discussed. Finally, the role of targeting ligands for the future of RNA therapies is analyzed.
信使 RNA(mRNA)为治疗多种疾病提供了广阔的前景。2020 年,两种 FDA 批准的 mRNA 疫苗使 mRNA 疫苗得到了全球认可。然而,mRNA 的治疗能力远远超出了针对传染病的疫苗。它们在癌症疫苗、蛋白质替代疗法、基因编辑疗法和免疫疗法方面具有潜力。为了实现这些先进的治疗方法,开发有效的载体系统至关重要。材料科学的最新进展导致了有前途的非病毒 mRNA 传递系统的发展。与其他载体(如脂质纳米颗粒)相比,聚合物基传递系统通常受到的关注较少,尽管它们具有独特的能力,可以仔细调整其化学特性,以促进 mRNA 的保护、有利的药代动力学和靶向传递的潜力。在这篇综述中,讨论了用于 mRNA 传递的聚合物基系统的核心特征,突出了分子设计标准、稳定性和生物分布。最后,分析了靶向配体在 RNA 治疗未来的作用。