Department of Fundamental Microbiology, University of Lausanne, Lausanne, Switzerland.
mSystems. 2023 Apr 27;8(2):e0117422. doi: 10.1128/msystems.01174-22. Epub 2023 Feb 14.
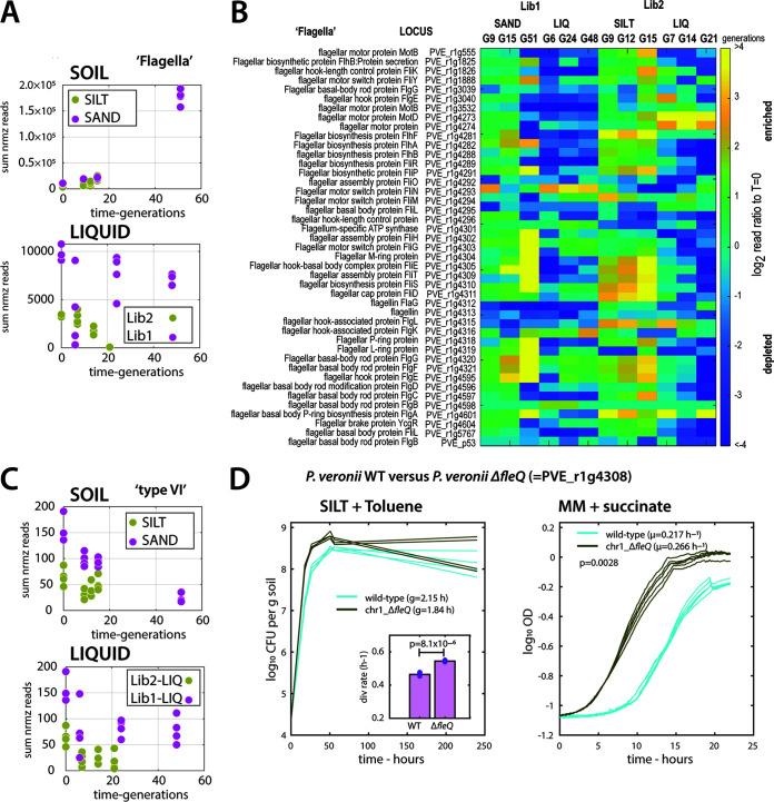
Strain inoculation (bioaugmentation) is a potentially useful technology to provide microbiomes with new functionalities. However, there is limited understanding of the genetic factors contributing to successful establishment of inoculants. This work aimed to characterize the genes implicated in proliferation of the monoaromatic compound-degrading Pseudomonas veronii 1YdBTEX2 in nonsterile polluted soils. We generated two independent mutant libraries by random minitransposon-delivered marker insertion followed by deep sequencing (Tn-seq) with a total of 5.0 × 10 unique insertions. Libraries were grown in multiple successive cycles for up to 50 generations either in batch liquid medium or in two types of soil microcosms with different resident microbial content (sand or silt) in the presence of toluene. Analysis of gene insertion abundances at different time points (passed generations of metapopulation growth), in comparison to proportions at start and to generated randomized insertion distributions, allowed to define ~800 essential genes common to both libraries and ~2,700 genes with conditional fitness effects in either liquid or soil (195 of which resulted in fitness gain). Conditional fitness genes largely overlapped among all growth conditions but affected approximately twice as many functions in liquid than in soil. This indicates soil to be a more promiscuous environment for mutant growth, probably because of additional nutrient availability. Commonly depleted genes covered a wide range of biological functions and metabolic pathways, such as inorganic ion transport, fatty acid metabolism, amino acid biosynthesis, or nucleotide and cofactor metabolism. Only sparse gene sets were uncovered whose insertion caused fitness decrease exclusive for soils, which were different between silt and sand. Despite detectable higher resident bacteria and potential protist predatory counts in silt, we were, therefore, unable to detect any immediately obvious candidate genes affecting biological competitiveness. In contrast to liquid growth conditions, mutants inactivating flagella biosynthesis and motility consistently gained strong fitness advantage in soils and displayed higher growth rates than wild type. In conclusion, although many gene functions were found to be important for growth in soils, most of these are not specific as they affect growth in liquid minimal medium more in general. This indicates that does not need major metabolic reprogramming for proliferation in soil with accessible carbon and generally favorable growth conditions. Restoring damaged microbiomes is still a formidable challenge. Classical widely adopted approaches consist of augmenting communities with pure or mixed cultures in the hope that these display their intended selected properties under conditions. Ecological theory, however, dictates that introduction of a nonresident microbe is unlikely to lead to its successful proliferation in a foreign system such as a soil microbiome. In an effort to study this systematically, we used random transposon insertion scanning to identify genes and possibly, metabolic subsystems, that are crucial for growth and survival of a bacterial inoculant (Pseudomonas veronii) for targeted degradation of monoaromatic compounds in contaminated nonsterile soils. Our results indicate that although many gene functions are important for proliferation in soil, they are general factors for growth and not exclusive for soil. In other words, is a generalist that is not hindered by the soil for its proliferation and would make a good bioaugmentation candidate.
菌株接种(生物增强)是为微生物提供新功能的一种潜在有用的技术。然而,对于有助于接种物成功定植的遗传因素,人们的了解有限。本工作旨在描述参与单芳香族化合物降解假单胞菌 1YdBTEX2 在非无菌污染土壤中增殖的基因。我们通过随机小型转座子传递标记插入,然后进行深度测序(Tn-seq),总共产生了两个独立的突变体文库,总共有 5.0×10 个独特的插入物。文库在液体培养基中分批培养,或在两种不同类型的土壤微宇宙中(沙或粉土)培养,在存在甲苯的情况下,以不同的驻留微生物含量进行了多达 50 代的连续培养。分析不同时间点(传代种群生长的经过代)基因插入丰度,与起始时和生成的随机插入分布的比例相比,允许定义两个文库共有的约 800 个必需基因和在液体或土壤中具有条件适应性效应的约 2700 个基因(其中 195 个导致适应性增益)。条件适应性基因在所有生长条件下大部分重叠,但在液体中比在土壤中影响更多的功能。这表明土壤对于突变体生长来说是一个更加混杂的环境,可能是因为有更多的营养物质可用。普遍消耗的基因涵盖了广泛的生物功能和代谢途径,例如无机离子运输、脂肪酸代谢、氨基酸生物合成或核苷酸和辅助因子代谢。仅发现了少数基因集,它们的插入仅导致土壤中适应性降低,并且在粉土和沙土之间存在差异。尽管粉土中检测到更高的驻留细菌和潜在原生动物捕食者数量,但我们无法检测到任何明显影响生物竞争力的候选基因。与液体生长条件相比,失活鞭毛生物合成和运动的突变体在土壤中始终获得强大的适应性优势,并且比野生型具有更高的生长速率。总之,尽管发现了许多基因功能对土壤中的生长很重要,但大多数基因功能并不是特定的,因为它们通常更普遍地影响液体最小培养基中的生长。这表明 不需要进行重大的代谢重编程即可在具有可及碳和一般有利生长条件的土壤中增殖。修复受损的微生物组仍然是一项艰巨的挑战。经典的广泛采用的方法包括用纯培养物或混合培养物来增加群落,希望这些培养物在 条件下显示出它们预期的选择特性。然而,生态理论表明,引入非驻留微生物不太可能导致其在土壤微生物组等外来系统中成功增殖。为了系统地研究这一点,我们使用随机转座子插入扫描来识别对于单芳香族化合物目标降解的细菌接种物(假单胞菌 veronii)在受污染的非无菌土壤中的生长和存活至关重要的基因和可能的代谢亚系统。我们的结果表明,尽管许多基因功能对土壤中的增殖很重要,但它们是生长的一般因素,而不是土壤的特有因素。换句话说, 是一种不会因土壤增殖而受到阻碍的多面手,它将成为一个很好的生物增强候选物。