Suppr超能文献

高持续气道正压通气与早产儿经鼻间歇正压通气治疗比较的多中心前瞻性随机对照研究方案。

High continuous positive airway pressures versus non-invasive positive pressure ventilation in preterm neonates: protocol for a multicentre pilot randomised controlled trial.

机构信息

Department of Pediatrics, McMaster University, Hamilton, Ontario, Canada

Hamilton Health Sciences, Hamilton, Ontario, Canada.

出版信息

BMJ Open. 2023 Feb 14;13(2):e069024. doi: 10.1136/bmjopen-2022-069024.

Abstract

INTRODUCTION

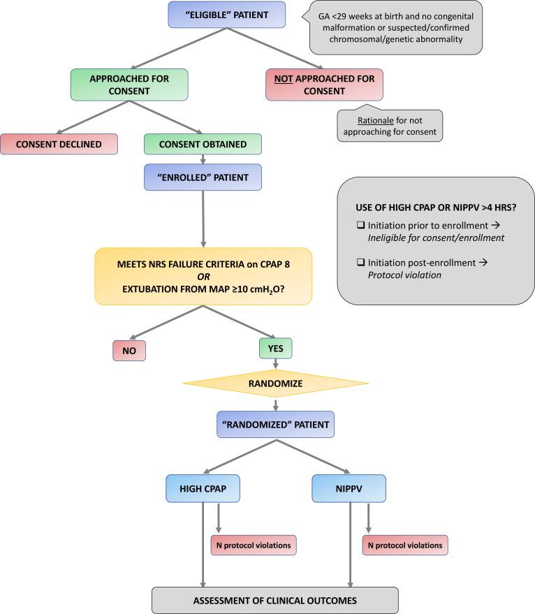
Low pressure nasal continuous positive airway pressure (nCPAP) has long been the mainstay of non-invasive respiratory support for preterm neonates, at a constant distending pressure of 5-8 cmH2O. When traditional nCPAP pressures are insufficient, other modes including nasal intermittent positive pressure ventilation (NIPPV) are used. In recent years, high nCPAP pressures (≥9 cmH2O) have also emerged as an alternative. However, the comparative benefits and risks of these modalities remain unknown.

METHODS AND ANALYSIS

In this multicentre pilot randomised controlled trial, infants <29 weeks' gestational age (GA) who either: (A) fail treatment with traditional nCPAP or (B) being extubated from invasive mechanical ventilation with mean airway pressure ≥10 cmH2O, will be randomised to receive either high nCPAP (positive end-expiratory pressure 9-15 cmH2O) or NIPPV (target mean Paw 9-15 cmH2O). Primary outcome is feasibility of the conduct of a larger, definitive trial as assessed by rates of recruitment and protocol violations. The main secondary outcome is failure of assigned treatment within 7 days postrandomisation. Multiple other clinical outcomes including bronchopulmonary dysplasia will be ascertained. All randomised participants will be analysed using intention to treat. Baseline and demographic variables as well as outcomes will be summarised and compared using univariate analyses, and a p<0.05 will be considered significant.

ETHICS AND DISSEMINATION

The trial has been approved by the respective research ethics boards at each institution (McMaster Children's Hospital: Hamilton integrated REB approval #2113; Royal Alexandra Hospital: Health Research Ethics Board approval ID Pro00090244; Westmead Hospital: Human Research Ethics Committee approval ID 2022/ETH01343). Written, informed consent will be obtained from all parents/guardians prior to study enrolment. The findings of this pilot study will be disseminated via presentations at national and international conferences and via publication in a peer-reviewed journal. Social media platforms including Twitter will also be used to generate awareness.

TRIAL REGISTRATION NUMBER

NCT03512158.

摘要

引言

低压力经鼻持续气道正压通气(nCPAP)一直是治疗早产儿的主要非侵入性呼吸支持方法,其扩张压力保持在 5-8cmH2O。当传统 nCPAP 压力不足时,会使用其他模式,包括经鼻间歇正压通气(NIPPV)。近年来,高 nCPAP 压力(≥9cmH2O)也已成为一种替代方法。然而,这些模式的相对益处和风险尚不清楚。

方法与分析

在这项多中心试点随机对照试验中,将胎龄<29 周的婴儿分为两组:(A)接受传统 nCPAP 治疗失败的婴儿,或(B)从有创机械通气中拔管且平均气道压力≥10cmH2O 的婴儿,随机接受高 nCPAP(呼气末正压 9-15cmH2O)或 NIPPV(目标平均 Paw 9-15cmH2O)治疗。主要结局是通过入组率和方案违反率评估进行更大规模、确定试验的可行性。主要次要结局是随机分组后 7 天内治疗失败。还将确定其他多种临床结局,包括支气管肺发育不良。所有随机分组的参与者均将采用意向治疗进行分析。将使用单变量分析总结和比较基线和人口统计学变量以及结局,并将 p<0.05 视为具有统计学意义。

伦理与传播

该试验已获得各机构的研究伦理委员会批准(麦克马斯特儿童医院:汉密尔顿综合研究伦理委员会批准#2113;亚历山德拉公主医院:健康研究伦理委员会批准 ID Pro00090244;韦斯特米德医院:人类研究伦理委员会批准 ID 2022/ETH01343)。在研究入组前,将获得所有父母/监护人的书面知情同意。该试点研究的结果将通过在国家和国际会议上的演讲以及在同行评议期刊上发表的方式进行传播。还将使用包括 Twitter 在内的社交媒体平台来提高认识。

试验注册号

NCT03512158。

https://cdn.ncbi.nlm.nih.gov/pmc/blobs/f566/9930542/ef740d6a503b/bmjopen-2022-069024f01.jpg

文献AI研究员

20分钟写一篇综述,助力文献阅读效率提升50倍。

立即体验

用中文搜PubMed

大模型驱动的PubMed中文搜索引擎

马上搜索

文档翻译

学术文献翻译模型,支持多种主流文档格式。

立即体验