Department of Hepatopancreatobiliary Surgery, Third Xiangya Hospital, Central South University, Changsha 410013, China.
Department of Endocrinology, Third Xiangya Hospital, Central South University, Changsha 410013, China.
Acta Biochim Biophys Sin (Shanghai). 2022 Dec 25;54(12):1775-1788. doi: 10.3724/abbs.2022194.
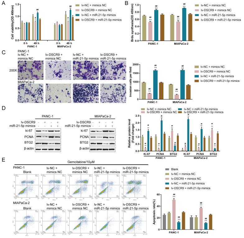
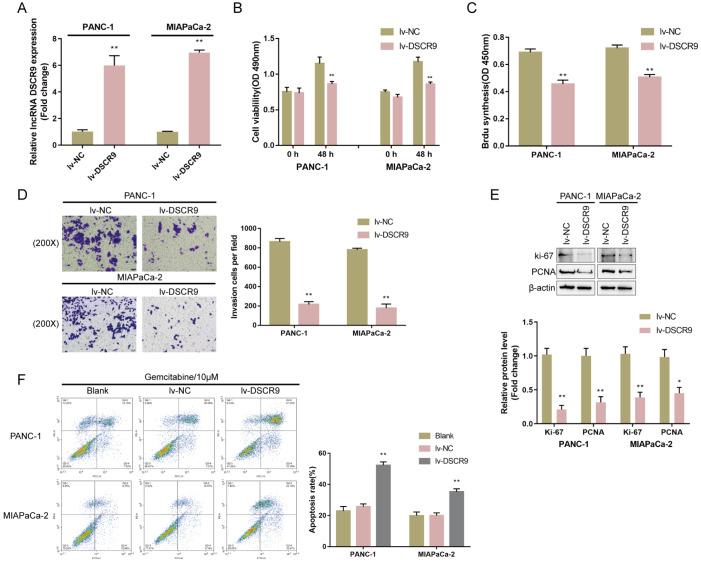
The outcome of pancreatic adenocarcinoma (PAAD) patients is poor, given resistance to gemcitabine. Long noncoding RNA (lncRNA) has been implicated in the carcinogenesis of pancreatic cancer; however, its function and mechanism in PAAD resistance to gemcitabine (GEM) are yet unknown. Herein, we demonstrate that lncRNA DSCR9 is significantly reduced in PAAD and . CCK-8, BrdU and flow cytometry assays show that overexpression of DSCR9 markedly suppresses pancreatic cancer cell proliferation and invasion, and promotes apoptosis under gemcitabine treatment. BTG2 acts as a tumor suppressor by reducing the proliferation and invasion of pancreatic cancer cells and increasing gemcitabine-induced apoptosis. Immunofluorescence (IF) staining combined with fluorescence hybridization (FISH) of pancreatic cancer tissues shows that DSCR9 and BTG2 are both increased in pancreatic cancer tissues. Luciferase assay shows that miR-21-5p simultaneously binds to DSCR9 and 3'UTR of BTG2; DSCR9 relieves miR-21-5p-induced inhibition of BTG2 by competing with BTG2 for miR-21-5p binding. Overexpression of miR-21-5p enhances the invasiveness of pancreatic cancer cells by promoting cancer cell proliferation and invasion and attenuating gemcitabine-induced apoptosis. Overexpression of miR-21-5p attenuates the effect of DSCR9 overexpression on BTG2 expression and invasiveness of pancreatic cancer cells. Finally, miR-21-5p expression is increased, while BTG2 expression is decreased in pancreatic cancer tissues. miR-21-5p is negatively correlated with DSCR9 and BTG2. In conclusion, the DSCR9/miR-21-5p/BTG2 axis modulates pancreatic cancer proliferation, invasion, and gemcitabine resistance.
胰腺导管腺癌(PAAD)患者的预后较差,因为对吉西他滨有耐药性。长链非编码 RNA(lncRNA)已被牵涉到胰腺癌的发生中;然而,其在 PAAD 对吉西他滨(GEM)耐药中的功能和机制尚不清楚。在此,我们证明 lncRNA DSCR9 在 PAAD 中显著降低。CCK-8、BrdU 和流式细胞术检测表明,DSCR9 的过表达显著抑制胰腺癌细胞的增殖和侵袭,并在吉西他滨处理下促进细胞凋亡。BTG2 通过降低胰腺癌细胞的增殖和侵袭并增加吉西他滨诱导的细胞凋亡来发挥肿瘤抑制作用。免疫荧光(IF)染色结合胰腺癌细胞的荧光原位杂交(FISH)显示,DSCR9 和 BTG2 在胰腺癌细胞中均增加。荧光素酶测定表明,miR-21-5p 同时结合 DSCR9 和 BTG2 的 3'UTR;DSCR9 通过与 BTG2 竞争 miR-21-5p 结合来缓解 miR-21-5p 诱导的 BTG2 抑制。miR-21-5p 的过表达通过促进癌细胞增殖和侵袭并减弱吉西他滨诱导的细胞凋亡来增强胰腺癌细胞的侵袭性。miR-21-5p 的过表达减弱了 DSCR9 过表达对胰腺癌细胞 BTG2 表达和侵袭性的影响。最后,在胰腺癌细胞组织中,miR-21-5p 的表达增加,而 BTG2 的表达减少。miR-21-5p 与 DSCR9 和 BTG2 呈负相关。总之,DSCR9/miR-21-5p/BTG2 轴调节胰腺癌细胞的增殖、侵袭和吉西他滨耐药性。