Sorbonne University, INSERM, Institute of Myology, Center of Research in Myology, Paris, France.
APHP, Assistance Publique - Hopitaux de Paris, Paris, France.
Front Immunol. 2023 Jan 30;14:1083218. doi: 10.3389/fimmu.2023.1083218. eCollection 2023.
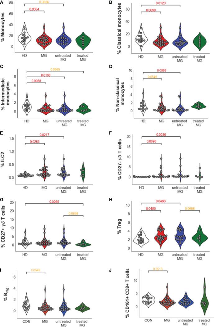
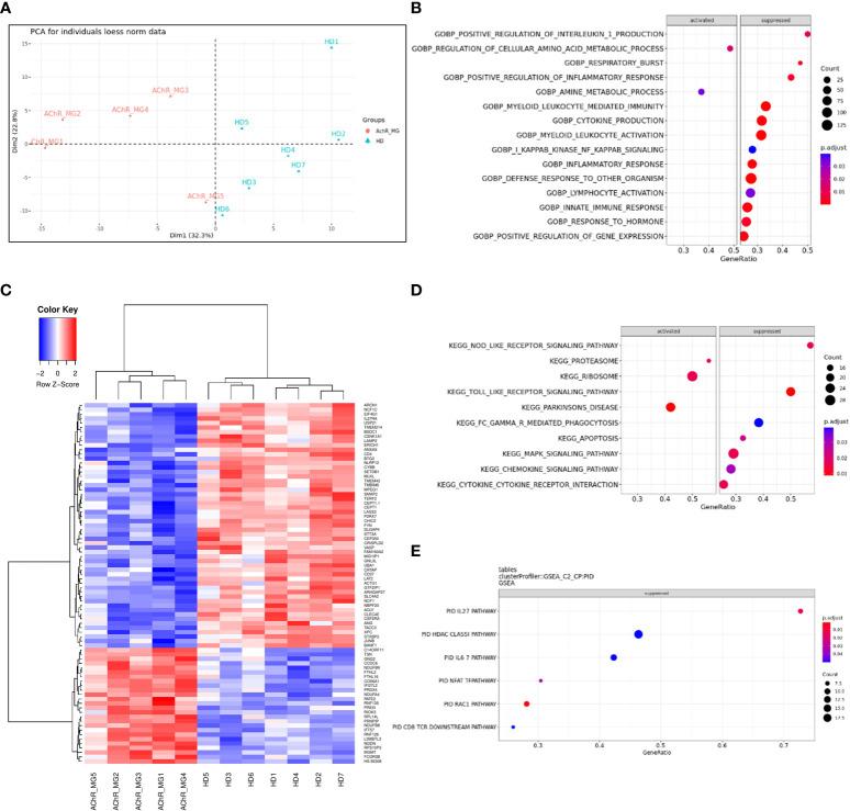
Myasthenia Gravis (MG) is a neurological autoimmune disease characterized by disabling muscle weaknesses due to anti-acetylcholine receptor (AChR) autoantibodies. To gain insight into immune dysregulation underlying early-onset AChR MG, we performed an in-depth analysis of peripheral mononuclear blood cells (PBMCs) using mass cytometry. PBMCs from 24 AChR MG patients without thymoma and 16 controls were stained with a panel of 37 antibodies. Using both unsupervised and supervised approaches, we observed a decrease in monocytes, for all subpopulations: classical, intermediate, and non-classical monocytes. In contrast, an increase in innate lymphoid cells 2 (ILC2s) and CD27 γδ T cells was observed. We further investigated the dysregulations affecting monocytes and γδ T cells in MG. We analyzed CD27 γδ T cells in PBMCs and thymic cells from AChR MG patients. We detected the increase in CD27 γδ T cells in thymic cells of MG patients suggesting that the inflammatory thymic environment might affect γδ T cell differentiation. To better understand changes that might affect monocytes, we analyzed RNA sequencing data from CD14 PBMCs and showed a global decrease activity of monocytes in MG patients. Next, by flow cytometry, we especially confirmed the decrease affecting non-classical monocytes. In MG, as for other B-cell mediated autoimmune diseases, dysregulations are well known for adaptive immune cells, such as B and T cells. Here, using single-cell mass cytometry, we unraveled unexpected dysregulations for innate immune cells. If these cells are known to be crucial for host defense, our results demonstrated that they could also be involved in autoimmunity.
重症肌无力(MG)是一种神经自身免疫性疾病,其特征是由于抗乙酰胆碱受体(AChR)自身抗体导致肌肉无力。为了深入了解早发性 AChR MG 发病机制中的免疫失调,我们使用质谱细胞术对周围单核血单个核细胞(PBMC)进行了深入分析。我们用 37 种抗体对 24 例无胸腺瘤的 AChR MG 患者和 16 例对照者的 PBMC 进行了染色。通过非监督和监督方法,我们观察到所有亚群(经典型、中间型和非经典型)单核细胞减少。相反,先天淋巴样细胞 2(ILC2)和 CD27 γδ T 细胞增加。我们进一步研究了 MG 中影响单核细胞和 γδ T 细胞的失调。我们分析了 AChR MG 患者的 PBMC 和胸腺细胞中的 CD27 γδ T 细胞。我们在 MG 患者的胸腺细胞中检测到 CD27 γδ T 细胞的增加,这表明炎症性胸腺环境可能影响 γδ T 细胞分化。为了更好地理解可能影响单核细胞的变化,我们分析了 CD14 PBMC 的 RNA 测序数据,结果显示 MG 患者单核细胞的整体活性下降。接下来,通过流式细胞术,我们特别证实了影响非经典单核细胞的减少。在 MG 中,与其他 B 细胞介导的自身免疫性疾病一样,适应性免疫细胞(如 B 和 T 细胞)的失调是众所周知的。在这里,我们使用单细胞质谱细胞术揭示了先天免疫细胞的意外失调。如果这些细胞已知对宿主防御至关重要,那么我们的结果表明它们也可能参与自身免疫。