Department of Molecular and Cell Biology. Centro Nacional de Biotecnología (CNB-CSIC), Madrid, Spain.
David H. Smith Center for Vaccine Biology and Immunology, Department of Microbiology and Immunology, University of Rochester Medical Center, Rochester, NY, United States.
Front Immunol. 2023 Jan 30;14:1105309. doi: 10.3389/fimmu.2023.1105309. eCollection 2023.
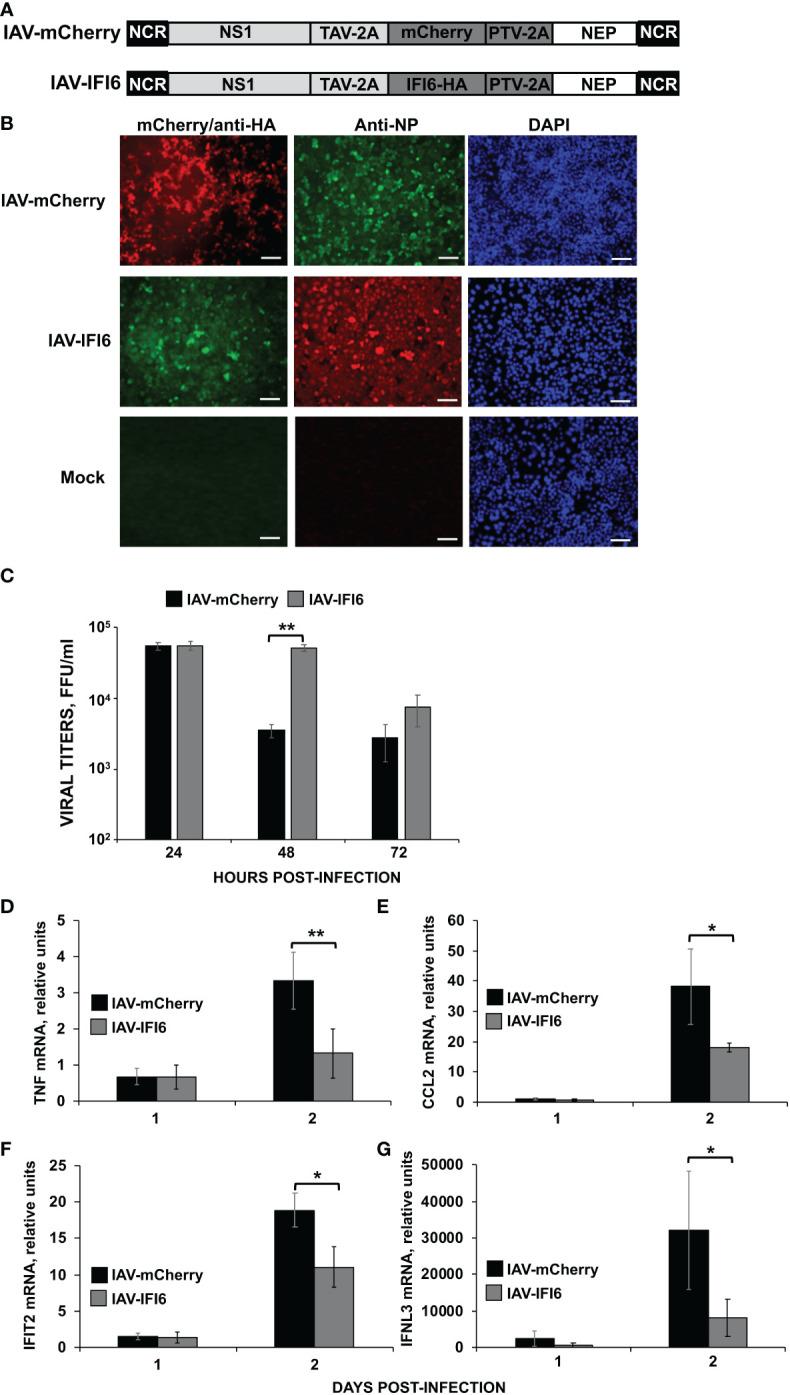
Interferons (IFNs), IFN-stimulated genes (ISGs), and inflammatory cytokines mediate innate immune responses, and are essential to establish an antiviral response. Within the innate immune responses, retinoic acid-inducible gene I (RIG-I) is a key sensor of virus infections, mediating the transcriptional induction of IFNs and inflammatory proteins. Nevertheless, since excessive responses could be detrimental to the host, these responses need to be tightly regulated. In this work, we describe, for the first time, how knocking-down or knocking-out the expression of IFN alpha-inducible protein 6 (IFI6) increases IFN, ISG, and pro-inflammatory cytokine expression after the infections with Influenza A Virus (IAV), Severe Acute Respiratory Syndrome Coronavirus 2 (SARS-CoV-2), and Sendai Virus (SeV), or poly(I:C) transfection. We also show how overexpression of IFI6 produces the opposite effect, and , indicating that IFI6 negatively modulates the induction of innate immune responses. Knocking-out or knocking-down the expression of IFI6 diminishes the production of infectious IAV and SARS-CoV-2, most likely because of its effect on antiviral responses. Importantly, we report a novel interaction of IFI6 with RIG-I, most likely mediated through binding to RNA, that affects RIG-I activation, providing a molecular mechanism for the effect of IFI6 on negatively regulating innate immunity. Remarkably, these new functions of IFI6 could be targeted to treat diseases associated with an exacerbated induction of innate immune responses and to combat viral infections, such as IAV and SARS-CoV-2.
干扰素 (IFNs)、IFN 刺激基因 (ISGs) 和炎症细胞因子介导先天免疫反应,对于建立抗病毒反应至关重要。在先天免疫反应中,视黄酸诱导基因 I (RIG-I) 是病毒感染的关键传感器,介导 IFN 和炎症蛋白的转录诱导。然而,由于过度反应可能对宿主有害,这些反应需要严格调节。在这项工作中,我们首次描述了敲低或敲除干扰素 α 诱导蛋白 6 (IFI6) 的表达如何在感染甲型流感病毒 (IAV)、严重急性呼吸综合征冠状病毒 2 (SARS-CoV-2) 和仙台病毒 (SeV) 或 poly(I:C) 转染后增加 IFN、ISG 和促炎细胞因子的表达。我们还展示了 IFI6 的过表达如何产生相反的效果,表明 IFI6 负调控先天免疫反应的诱导。敲低或敲除 IFI6 的表达会减少有感染性的 IAV 和 SARS-CoV-2 的产生,这很可能是因为它对抗病毒反应的影响。重要的是,我们报告了 IFI6 与 RIG-I 的新相互作用,很可能是通过与 RNA 的结合介导的,这影响了 RIG-I 的激活,为 IFI6 对负调控先天免疫的作用提供了分子机制。值得注意的是,IFI6 的这些新功能可以作为治疗与先天免疫反应过度诱导相关的疾病和对抗 IAV 和 SARS-CoV-2 等病毒感染的靶点。