• 文献检索
  • 文档翻译
  • 深度研究
  • 学术资讯
  • Suppr Zotero 插件Zotero 插件
  • 邀请有礼
  • 套餐&价格
  • 历史记录
应用&插件
Suppr Zotero 插件Zotero 插件浏览器插件Mac 客户端Windows 客户端微信小程序
定价
高级版会员购买积分包购买API积分包
服务
文献检索文档翻译深度研究API 文档MCP 服务
关于我们
关于 Suppr公司介绍联系我们用户协议隐私条款
关注我们

Suppr 超能文献

核心技术专利:CN118964589B侵权必究
粤ICP备2023148730 号-1Suppr @ 2026

文献检索

告别复杂PubMed语法,用中文像聊天一样搜索,搜遍4000万医学文献。AI智能推荐,让科研检索更轻松。

立即免费搜索

文件翻译

保留排版,准确专业,支持PDF/Word/PPT等文件格式,支持 12+语言互译。

免费翻译文档

深度研究

AI帮你快速写综述,25分钟生成高质量综述,智能提取关键信息,辅助科研写作。

立即免费体验

LncTUG1 通过 miR-145-5p/双特异性磷酸酶 6 轴改善实验性糖尿病肾病中的肾小管纤维化。

LncTUG1 ameliorates renal tubular fibrosis in experimental diabetic nephropathy through the miR-145-5p/dual-specificity phosphatase 6 axis.

机构信息

Department of Nephrology, Affiliated Hospital of Hebei University of Engineering, Hebei, China.

The First Department of Orthopedics, Handan Central Hospital, Handan, China.

出版信息

Ren Fail. 2023 Dec;45(1):2173950. doi: 10.1080/0886022X.2023.2173950.

DOI:10.1080/0886022X.2023.2173950
PMID:36794657
原文链接:https://pmc.ncbi.nlm.nih.gov/articles/PMC9937007/
Abstract

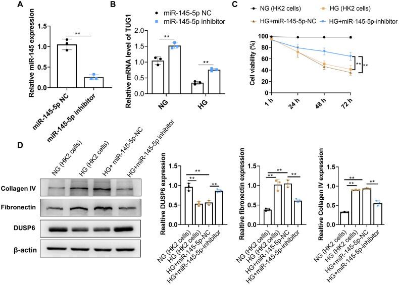
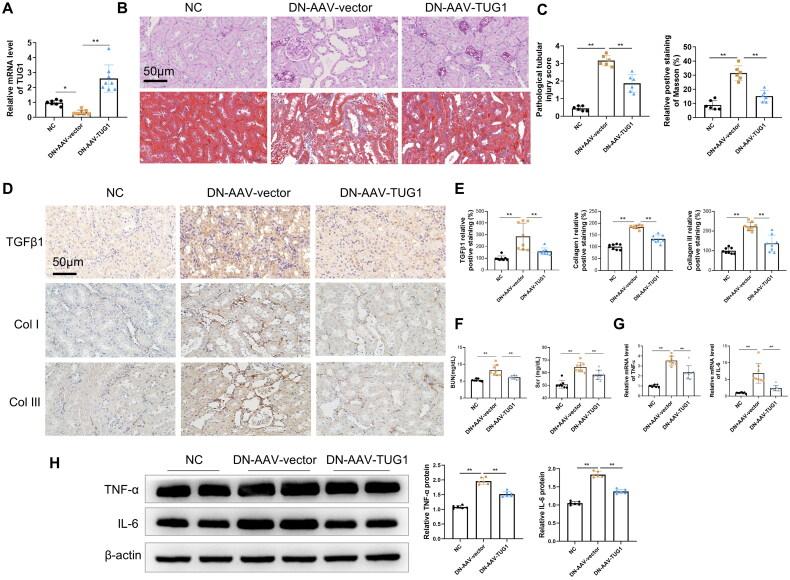
The renal interstitial fibrosis contributes to the progression and deterioration of diabetic nephropathy (DN). Long noncoding RNA taurine-up-regulated gene 1 (TUG1) in kidneys may be down-regulated by hyperglycemia. We aim to explore its role in tubular fibrosis caused by high glucose and the possible target genes of TUG1. In this study, a streptozocin-induced accelerated DN mouse model and a high glucose-stimulated HK-2 cells model was established to evaluate TUG1 expression. Potential targets of TUG1 were analyzed by online tools and confirmed by luciferase assay. A rescue experiment and gene silencing assay were used to investigate whether TUG1 plays its regulation role miR-145-5p/dual-specificity phosphatase 6 (DUSP6) in HK2 cells. The effects of TUG1 on inflammation and fibrosis in high glucose treated tubular cells were evaluated by study, as well as DN mice model through AAV-TUG1 delivery. Results showed TUG1was downregulated in HK2 cells incubated with high glucose while miR-145-5p was upregulated. Overexpression of TUG1 alleviated renal injury by suppressing inflammation and fibrosis . Overexpression of TUG1 inhibited HK-2 cell fibrosis and relieved the inflammation. A mechanism study demonstrated that TUG1 directly sponged to miR-145-5p, and DUSP6 was identified as a target downstream of miR-145-5p. In addition, miR-145-5 overexpression and DUSP6 inhibition countervailed the impacts of TUG1. Our findings revealed that TUG1 overexpression alleviates kidney injury in DN mice and decreases the inflammatory response and fibrosis of high glucose-stimulated HK-2 cells miR-145-5p/DUSP6 axis.

摘要

肾脏间质纤维化导致糖尿病肾病(DN)的进展和恶化。高血糖可能会导致肾脏中的长链非编码 RNA 牛磺酸上调基因 1(TUG1)下调。我们旨在探讨其在高葡萄糖引起的管状纤维化中的作用及其可能的靶基因。在这项研究中,建立了链脲佐菌素诱导的加速 DN 小鼠模型和高葡萄糖刺激的 HK-2 细胞模型,以评估 TUG1 的表达。通过在线工具分析 TUG1 的潜在靶基因,并通过荧光素酶测定进行验证。通过拯救实验和基因沉默实验,研究了 TUG1 在 HK2 细胞中是否通过 miR-145-5p/双特异性磷酸酶 6(DUSP6)发挥其调节作用。通过 AAV-TUG1 递送,研究了 TUG1 在高糖处理的管状细胞中的炎症和纤维化中的作用以及在 DN 小鼠模型中的作用。结果表明,在高葡萄糖孵育的 HK2 细胞中,TUG1 下调,而 miR-145-5p 上调。TUG1 的过表达通过抑制炎症和纤维化减轻肾脏损伤。TUG1 的过表达抑制了 HK-2 细胞的纤维化并缓解了炎症。机制研究表明,TUG1 直接与 miR-145-5p 结合,DUSP6 被鉴定为 miR-145-5p 的下游靶基因。此外,miR-145-5 的过表达和 DUSP6 的抑制抵消了 TUG1 的影响。我们的研究结果表明,TUG1 的过表达可减轻 DN 小鼠的肾脏损伤,并降低高葡萄糖刺激的 HK-2 细胞中的炎症反应和纤维化 miR-145-5p/DUSP6 轴。

https://cdn.ncbi.nlm.nih.gov/pmc/blobs/e921/9937007/cf72f7029ee0/IRNF_A_2173950_F0007_C.jpg
https://cdn.ncbi.nlm.nih.gov/pmc/blobs/e921/9937007/973fcbf7d6e0/IRNF_A_2173950_F0001_C.jpg
https://cdn.ncbi.nlm.nih.gov/pmc/blobs/e921/9937007/2b13087013e9/IRNF_A_2173950_F0002_C.jpg
https://cdn.ncbi.nlm.nih.gov/pmc/blobs/e921/9937007/447d5c9767bb/IRNF_A_2173950_F0003_C.jpg
https://cdn.ncbi.nlm.nih.gov/pmc/blobs/e921/9937007/d2756ffb99d1/IRNF_A_2173950_F0004_C.jpg
https://cdn.ncbi.nlm.nih.gov/pmc/blobs/e921/9937007/e4a8667f860a/IRNF_A_2173950_F0005_C.jpg
https://cdn.ncbi.nlm.nih.gov/pmc/blobs/e921/9937007/a62e8e7be25a/IRNF_A_2173950_F0006_C.jpg
https://cdn.ncbi.nlm.nih.gov/pmc/blobs/e921/9937007/cf72f7029ee0/IRNF_A_2173950_F0007_C.jpg
https://cdn.ncbi.nlm.nih.gov/pmc/blobs/e921/9937007/973fcbf7d6e0/IRNF_A_2173950_F0001_C.jpg
https://cdn.ncbi.nlm.nih.gov/pmc/blobs/e921/9937007/2b13087013e9/IRNF_A_2173950_F0002_C.jpg
https://cdn.ncbi.nlm.nih.gov/pmc/blobs/e921/9937007/447d5c9767bb/IRNF_A_2173950_F0003_C.jpg
https://cdn.ncbi.nlm.nih.gov/pmc/blobs/e921/9937007/d2756ffb99d1/IRNF_A_2173950_F0004_C.jpg
https://cdn.ncbi.nlm.nih.gov/pmc/blobs/e921/9937007/e4a8667f860a/IRNF_A_2173950_F0005_C.jpg
https://cdn.ncbi.nlm.nih.gov/pmc/blobs/e921/9937007/a62e8e7be25a/IRNF_A_2173950_F0006_C.jpg
https://cdn.ncbi.nlm.nih.gov/pmc/blobs/e921/9937007/cf72f7029ee0/IRNF_A_2173950_F0007_C.jpg

相似文献

1
LncTUG1 ameliorates renal tubular fibrosis in experimental diabetic nephropathy through the miR-145-5p/dual-specificity phosphatase 6 axis.LncTUG1 通过 miR-145-5p/双特异性磷酸酶 6 轴改善实验性糖尿病肾病中的肾小管纤维化。
Ren Fail. 2023 Dec;45(1):2173950. doi: 10.1080/0886022X.2023.2173950.
2
Silencing of long noncoding RNA XIST protects against renal interstitial fibrosis in diabetic nephropathy via microRNA-93-5p-mediated inhibition of CDKN1A.长链非编码 RNA XIST 的沉默通过 microRNA-93-5p 介导的 CDKN1A 抑制防止糖尿病肾病肾间质纤维化。
Am J Physiol Renal Physiol. 2019 Nov 1;317(5):F1350-F1358. doi: 10.1152/ajprenal.00254.2019. Epub 2019 Sep 23.
3
LncRNA NEAT1 accelerates renal tubular epithelial cell damage by modulating mitophagy via miR-150-5p-DRP1 axis in diabetic nephropathy.长链非编码RNA NEAT1通过miR-150-5p-DRP1轴调控线粒体自噬,加速糖尿病肾病肾小管上皮细胞损伤。
Exp Physiol. 2021 Jul;106(7):1631-1642. doi: 10.1113/EP089547. Epub 2021 Jun 1.
4
LncRNA TUG1 ameliorates diabetic nephropathy via inhibition of PU.1/RTN1 signaling pathway.长链非编码 RNA TUG1 通过抑制 PU.1/RTN1 信号通路改善糖尿病肾病。
J Leukoc Biol. 2022 Mar;111(3):553-562. doi: 10.1002/JLB.6A1020-699RRR. Epub 2021 Jun 1.
5
β-Amyrin ameliorates diabetic nephropathy in mice and regulates the miR-181b-5p/HMGB2 axis in high glucose-stimulated HK-2 cells.β-香树脂醇可改善糖尿病肾病小鼠模型,并调控高糖刺激 HK-2 细胞中的 miR-181b-5p/HMGB2 轴。
Environ Toxicol. 2022 Mar;37(3):637-649. doi: 10.1002/tox.23431. Epub 2021 Dec 11.
6
Long non-coding RNA TUG1 promotes airway remodelling by suppressing the miR-145-5p/DUSP6 axis in cigarette smoke-induced COPD.长链非编码 RNA TUG1 通过抑制香烟烟雾诱导的 COPD 中的 miR-145-5p/DUSP6 轴促进气道重塑。
J Cell Mol Med. 2019 Nov;23(11):7200-7209. doi: 10.1111/jcmm.14389. Epub 2019 Sep 26.
7
Circ_WBSCR17 aggravates inflammatory responses and fibrosis by targeting miR-185-5p/SOX6 regulatory axis in high glucose-induced human kidney tubular cells.环状 RNA-WBSCR17 通过靶向 miR-185-5p/SOX6 调控轴加重高糖诱导的人肾小管细胞炎症反应和纤维化。
Life Sci. 2020 Oct 15;259:118269. doi: 10.1016/j.lfs.2020.118269. Epub 2020 Aug 13.
8
LncRNA OIP5-AS1 induces epithelial-to-mesenchymal transition and renal fibrosis in diabetic nephropathy via binding to miR-30c-5p.长链非编码 RNA OIP5-AS1 通过与 miR-30c-5p 结合诱导糖尿病肾病中的上皮间质转化和肾纤维化。
J Biol Regul Homeost Agents. 2020 May-Jun;34(3):961-968. doi: 10.23812/20-199-A-68.
9
Downregulation of lncRNA TUG1 attenuates inflammation and apoptosis of renal tubular epithelial cell induced by ischemia-reperfusion by sponging miR-449b-5p via targeting HMGB1 and MMP2.长链非编码 RNA TUG1 通过靶向 HMGB1 和 MMP2 海绵吸附 miR-449b-5p 来减轻缺血再灌注引起的肾小管上皮细胞炎症和凋亡。
Inflammation. 2020 Aug;43(4):1362-1374. doi: 10.1007/s10753-020-01214-z.
10
LncRNA 1500026H17Rik knockdown ameliorates high glucose-induced mouse podocyte injuries through the miR-205-5p/EGR1 pathway.长链非编码RNA 1500026H17Rik敲低通过miR-205-5p/早期生长反应因子1途径改善高糖诱导的小鼠足细胞损伤。
Int Urol Nephrol. 2023 Apr;55(4):1045-1057. doi: 10.1007/s11255-022-03396-x. Epub 2022 Oct 28.

引用本文的文献

1
Research progress on non-coding RNA regulatory networks and targeted therapy in diabetic nephropathy.糖尿病肾病中非编码RNA调控网络与靶向治疗的研究进展
Front Endocrinol (Lausanne). 2025 Jul 29;16:1625307. doi: 10.3389/fendo.2025.1625307. eCollection 2025.
2
To reveal biomarkers related to macrophage and lactic acid metabolism in renal fibrosis and explore their mechanisms.揭示肾纤维化中与巨噬细胞和乳酸代谢相关的生物标志物,并探讨其机制。
Front Immunol. 2025 Jul 18;16:1609903. doi: 10.3389/fimmu.2025.1609903. eCollection 2025.
3
Deciphering the role of in liver diseases: Mechanisms, clinical relevance, and emerging therapeutic opportunities.

本文引用的文献

1
Pathophysiology and system biology of rat c-BSA induced immune complex glomerulonephritis and pathway comparison with human gene sequencing data.大鼠 c-BSA 诱导免疫复合物性肾小球肾炎的病理生理学和系统生物学及与人类基因测序数据的途径比较。
Int Immunopharmacol. 2022 Aug;109:108891. doi: 10.1016/j.intimp.2022.108891. Epub 2022 Jun 9.
2
Total coumarin derivates from Hydrangea paniculata attenuate renal injuries in cationized-BSA induced membranous nephropathy by inhibiting complement activation and interleukin 10-mediated interstitial fibrosis.绣球花总香豆素通过抑制补体激活和白细胞介素 10 介导热间质纤维化减轻阳离子化牛血清白蛋白诱导的膜性肾病的肾损伤。
Phytomedicine. 2022 Feb;96:153886. doi: 10.1016/j.phymed.2021.153886. Epub 2021 Dec 8.
3
解读[具体物质或因素]在肝脏疾病中的作用:机制、临床相关性及新出现的治疗机会。 (注:原文中“of”后面缺少具体内容)
World J Hepatol. 2025 Jul 27;17(7):106795. doi: 10.4254/wjh.v17.i7.106795.
4
METTL3 alleviates renal tubular mitochondrial dysfunction by regulating the TUG1/PGC-1a axis in an IGF2BP2-dependent manner in diabetic nephropathy.在糖尿病肾病中,METTL3通过以IGF2BP2依赖的方式调节TUG1/PGC-1α轴来减轻肾小管线粒体功能障碍。
Ren Fail. 2025 Dec;47(1):2521455. doi: 10.1080/0886022X.2025.2521455. Epub 2025 Jul 20.
5
Bushen Tongluo recipe improves oxidative stress homeostasis, inhibits transforming growth factor/Notch signaling pathway, and regulates the lncRNA maternally expressed gene 3/miR-145 axis to delay diabetic kidney disease.补肾通络方通过改善氧化应激稳态、抑制转化生长因子/Notch信号通路以及调节长链非编码RNA母源表达基因3/miR-145轴来延缓糖尿病肾病。
J Tradit Chin Med. 2025 Jun;45(3):561-570. doi: 10.19852/j.cnki.jtcm.2025.03.011.
6
The role of ERK1/2 signaling in diabetes: pathogenic and therapeutic implications.ERK1/2信号通路在糖尿病中的作用:致病机制与治疗意义
Front Pharmacol. 2025 May 9;16:1600251. doi: 10.3389/fphar.2025.1600251. eCollection 2025.
7
Lumican as a potential biomarker for diabetic nephropathy.鲁米卡作为糖尿病肾病的潜在生物标志物。
Ren Fail. 2025 Dec;47(1):2480245. doi: 10.1080/0886022X.2025.2480245. Epub 2025 Apr 7.
8
lncRNA TUG1 and kidney diseases.长链非编码RNA TUG1与肾脏疾病
BMC Nephrol. 2025 Mar 20;26(1):139. doi: 10.1186/s12882-025-04047-w.
9
LncRNA TUG1 mitigates chronic kidney disease through miR-542-3p/HIF-1α/VEGF axis.长链非编码RNA TUG1通过miR-542-3p/HIF-1α/VEGF轴减轻慢性肾脏病。
Heliyon. 2024 Dec 11;11(1):e40891. doi: 10.1016/j.heliyon.2024.e40891. eCollection 2025 Jan 15.
10
Silencing LncRNA SNHG14 alleviates renal tubular injury via the miR-483-5p/HDAC4 axis in diabetic kidney disease.沉默长链非编码RNA SNHG14通过miR-483-5p/HDAC4轴减轻糖尿病肾病中的肾小管损伤。
Hormones (Athens). 2025 Mar;24(1):123-135. doi: 10.1007/s42000-024-00606-2. Epub 2024 Oct 8.
TGF-β Signaling: From Tissue Fibrosis to Tumor Microenvironment.TGF-β 信号通路:从组织纤维化到肿瘤微环境。
Int J Mol Sci. 2021 Jul 15;22(14):7575. doi: 10.3390/ijms22147575.
4
New insight into long non-coding RNAs associated with bone metastasis of breast cancer based on an integrated analysis.基于综合分析对与乳腺癌骨转移相关的长链非编码RNA的新见解。
Cancer Cell Int. 2021 Jul 13;21(1):372. doi: 10.1186/s12935-021-02068-7.
5
Druggability of lipid metabolism modulation against renal fibrosis.脂质代谢调节在抗肾纤维化中的可药性。
Acta Pharmacol Sin. 2022 Mar;43(3):505-519. doi: 10.1038/s41401-021-00660-1. Epub 2021 May 14.
6
Effects of metabolic memory on inflammation and fibrosis associated with diabetic kidney disease: an epigenetic perspective.代谢记忆对糖尿病肾病相关炎症和纤维化的影响:表观遗传学视角
Clin Epigenetics. 2021 Apr 21;13(1):87. doi: 10.1186/s13148-021-01079-5.
7
Long non-coding RNAs: From disease code to drug role.长链非编码RNA:从疾病密码到药物作用
Acta Pharm Sin B. 2021 Feb;11(2):340-354. doi: 10.1016/j.apsb.2020.10.001. Epub 2020 Oct 10.
8
Loganin alleviates macrophage infiltration and activation by inhibiting the MCP-1/CCR2 axis in diabetic nephropathy.毛蕊花糖苷通过抑制糖尿病肾病中的 MCP-1/CCR2 轴减轻巨噬细胞浸润和激活。
Life Sci. 2021 May 1;272:118808. doi: 10.1016/j.lfs.2020.118808. Epub 2020 Nov 24.
9
Neural transcription factor Pou4f1 promotes renal fibrosis via macrophage-myofibroblast transition.神经转录因子 Pou4f1 通过巨噬细胞-肌成纤维细胞转化促进肾纤维化。
Proc Natl Acad Sci U S A. 2020 Aug 25;117(34):20741-20752. doi: 10.1073/pnas.1917663117. Epub 2020 Aug 11.
10
DUSP6 protects murine podocytes from high glucose‑induced inflammation and apoptosis.DUSP6 可保护小鼠足细胞免受高糖诱导的炎症和凋亡。
Mol Med Rep. 2020 Sep;22(3):2273-2282. doi: 10.3892/mmr.2020.11317. Epub 2020 Jul 9.