Suppr超能文献

导致过氧化物酶体自噬途径的分离。

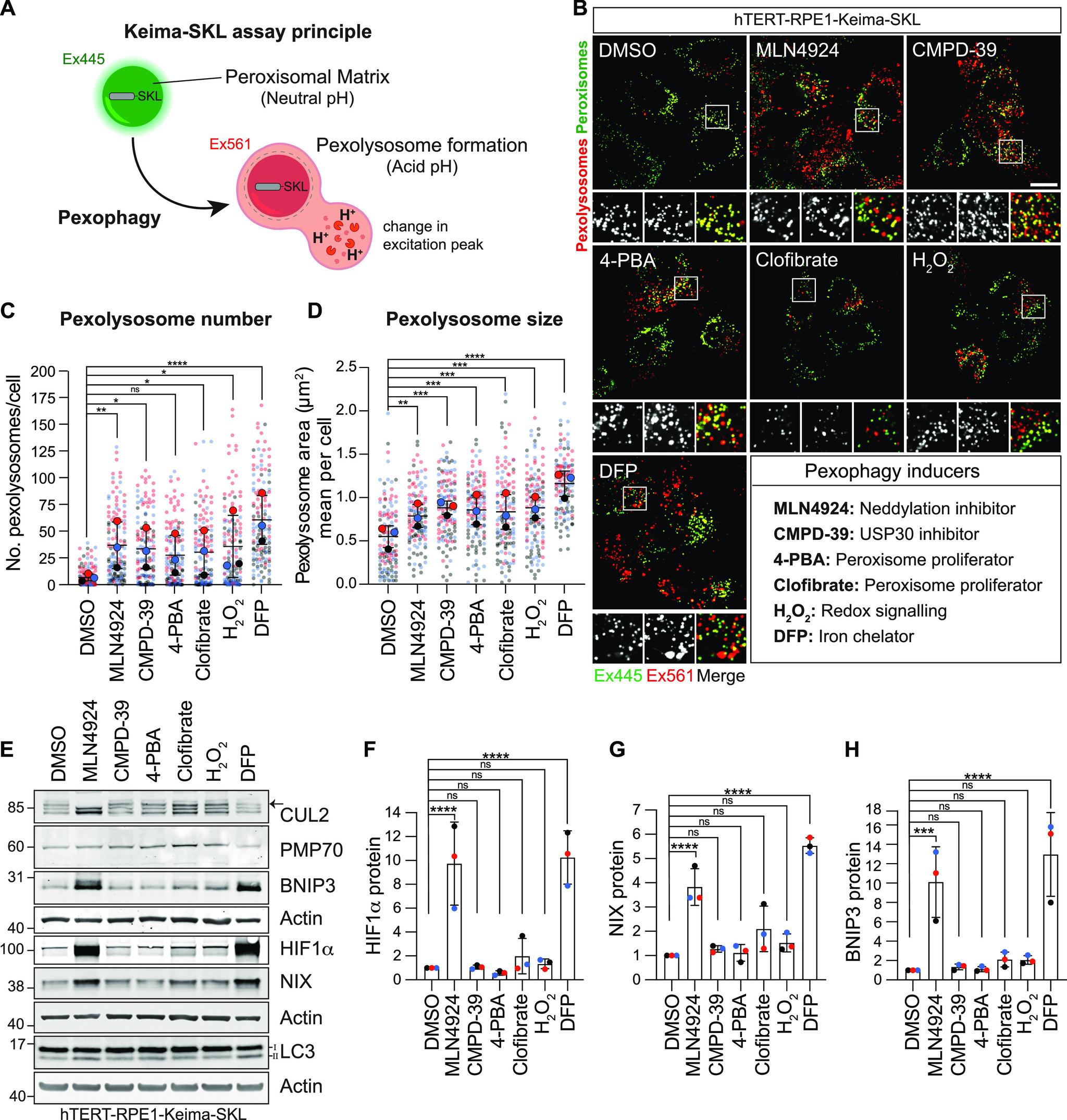
Segregation of pathways leading to pexophagy.

机构信息

Molecular Physiology and Cell Signalling, Institute of Systems, Molecular and Integrative Biology, University of Liverpool, Liverpool, UK.

Molecular Physiology and Cell Signalling, Institute of Systems, Molecular and Integrative Biology, University of Liverpool, Liverpool, UK

出版信息

Life Sci Alliance. 2023 Feb 21;6(5). doi: 10.26508/lsa.202201825. Print 2023 May.

Abstract

Peroxisomes are organelles with key roles in metabolism including long-chain fatty acid production. Their metabolic functions overlap and interconnect with those of mitochondria, with which they share an overlapping but distinct proteome. Both organelles are degraded by selective autophagy processes termed pexophagy and mitophagy. Although mitophagy has received intense attention, the pathways linked to pexophagy and associated tools are less well developed. We have identified the neddylation inhibitor MLN4924 as a potent activator of pexophagy and show that this is mediated by the HIF1α-dependent up-regulation of BNIP3L/NIX, a known adaptor for mitophagy. We show that this pathway is distinct from pexophagy induced by the USP30 deubiquitylase inhibitor CMPD-39, for which we identify the adaptor NBR1 as a central player. Our work suggests a level of complexity to the regulation of peroxisome turnover that includes the capacity to coordinate with mitophagy, via NIX, which acts as a rheostat for both processes.

摘要

过氧化物酶体在代谢中具有关键作用,包括长链脂肪酸的产生。它们的代谢功能与线粒体重叠并相互关联,两者共享重叠但不同的蛋白质组。这两个细胞器都通过称为pexophagy 和 mitophagy 的选择性自噬过程被降解。尽管 mitophagy 受到了广泛关注,但与 pexophagy 相关的途径和相关工具的发展还不够完善。我们已经确定了 neddylation 抑制剂 MLN4924 是 pexophagy 的有效激活剂,并表明这是由 HIF1α 依赖性上调 BNIP3L/NIX 介导的,BNIP3L/NIX 是已知的 mitophagy 衔接蛋白。我们表明,该途径与 USP30 去泛素化酶抑制剂 CMPD-39 诱导的 pexophagy 不同,我们确定衔接蛋白 NBR1 是该途径的核心参与者。我们的工作表明,过氧化物酶体周转率的调节具有一定的复杂性,包括通过 NIX 与 mitophagy 协调的能力,NIX 是这两个过程的变阻器。

https://cdn.ncbi.nlm.nih.gov/pmc/blobs/fabd/9944197/2f2997d0cbee/LSA-2022-01825_Fig1.jpg

文献AI研究员

20分钟写一篇综述,助力文献阅读效率提升50倍。

立即体验

用中文搜PubMed

大模型驱动的PubMed中文搜索引擎

马上搜索

文档翻译

学术文献翻译模型,支持多种主流文档格式。

立即体验