Institutes of Brain Science, State Key Laboratory of Medical Neurobiology and MOE Frontiers Center for Brain Science, Fudan University, 200032, Shanghai, China.
BMC Genomics. 2023 Feb 24;24(1):86. doi: 10.1186/s12864-023-09186-8.
Prenatal stress (PS) is considered as a risk factor for many mental disorders. PS-induced transcriptomic alterations may contribute to the functional dysregulation during brain development. Here, we used RNA-seq to explore changes of gene expression in the mouse fetal brain after prenatal exposure to chronic unpredictable mild stress (CUMS).
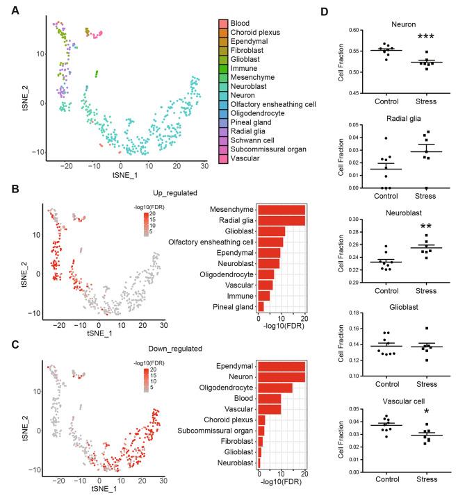
We compared the stressed brains to the controls and identified groups of significantly differentially expressed genes (DEGs). GO analysis on up-regulated DEGs revealed enrichment for the cell cycle pathways, while down-regulated DEGs were mostly enriched in the neuronal pathways related to synaptic transmission. We further performed cell-type enrichment analysis using published scRNA-seq data from the fetal mouse brain and revealed cell-type-specificity for up- and down-regulated DEGs, respectively. The up-regulated DEGs were highly enriched in the radial glia, while down-regulated DEGs were enriched in different types of neurons. Cell deconvolution analysis further showed altered cell fractions in the stressed brain, indicating accumulation of neuroblast and impaired neurogenesis. Moreover, we also observed distinct brain-region expression pattern when mapping DEGs onto the developing Allen brain atlas. The up-regulated DEGs were primarily enriched in the dorsal forebrain regions including the cortical plate and hippocampal formation. Surprisingly, down-regulated DEGs were found excluded from the cortical region, but highly expressed on various regions in the ventral forebrain, midbrain and hindbrain.
Taken together, we provided an unbiased data source for transcriptomic alterations of the whole fetal brain after chronic PS, and reported differential cell-type and brain-region vulnerability of the developing brain in response to environmental insults during the pregnancy.
产前应激(PS)被认为是许多精神障碍的危险因素。PS 引起的转录组改变可能导致大脑发育过程中的功能失调。在这里,我们使用 RNA-seq 技术研究了慢性不可预测轻度应激(CUMS)后产前暴露于 PS 的小鼠胎儿大脑中的基因表达变化。
我们将应激大脑与对照大脑进行了比较,鉴定出了显著差异表达基因(DEGs)组。上调 DEGs 的 GO 分析显示细胞周期途径富集,而下调 DEGs 主要富集于与突触传递相关的神经元途径。我们进一步使用来自胎儿小鼠大脑的已发表 scRNA-seq 数据进行了细胞类型富集分析,分别揭示了上调和下调 DEGs 的细胞类型特异性。上调的 DEGs 在放射状胶质细胞中高度富集,而下调的 DEGs 在不同类型的神经元中富集。细胞去卷积分析进一步显示应激大脑中细胞分数发生改变,表明神经母细胞积累和神经发生受损。此外,当将 DEGs 映射到发育中的 Allen 大脑图谱上时,我们还观察到了不同的大脑区域表达模式。上调的 DEGs 主要富集于背侧前脑区域,包括皮质板和海马结构。令人惊讶的是,下调的 DEGs 被排除在皮质区域之外,但在前脑腹侧、中脑和后脑的各种区域中高度表达。
总之,我们提供了一个关于慢性 PS 后整个胎儿大脑转录组改变的无偏倚数据源,并报告了发育中大脑对妊娠期间环境损伤的不同细胞类型和大脑区域易感性。